不过,于无声处听惊雷。今年该区小升初人数将达到2万多人,相比去年有所增加,而且未来几年仍将出现快速增加的趋势。近日,京教君多方打探了解到,今年西城教育格局再次迎来深刻变化——
其中,铁二中新增右安门校区;161中广安分校今年启用,西城南片迎来大爆发。
西城南片新增多所优质初中,只是今年西城教育格局调整的一部分。京城教育圈了解到,接下来西城还将有几个重磅教改动作,据说新增的学校将涉及几所超重量级的学校,更多细节京教君将在第一时间和圈友分享。
西城教育格局的新变化,首先缓解的是西城日益紧张的初中学位,而更让家长关注的是,一大波优质初中学位的出炉,西城自身教育含金量将再度升级,堪称今年西城义务教育入学的超级红利!
铁二中右安门校区亮相
利好陶白广外学区
最近几年,西城教育格局不断变化,其中南城的变化尤为抢眼。今年,西城南部将接连出招,加大中学尤其是初中的布局力度。
西城老牌区重点铁二中右安门校区今年9月正式启用。该校址地处右安门内大街西侧、原红旗大学地址,今年该校区将面向全区招收6个班。由于铁二中其他校区面临加固需要校舍周转,因此今年该校区还会安置其他校区周转过来的部分初一新生,这些学生一年后将回到原有校区上课。
铁二中是月坛片区的招生主力校。而随着该校在南片新增一个校区,铁二中将为陶白、广外等学区提供更多的优质学位。
161中广安分校启用
今年面向全区招收8个班
和铁二中在广外等学区发力遥相呼应的是,一六一中学广安分校今年9月也将正式启用。广安分校是拥有独立法人建制的学校,地处西城区西便门内大街85号,初中24个班编制,隶属于161中教育集团。
随着广安分校的亮相,161中也将拥有5所学校或校区的教育集团,分别为161中本校、161中滋培校区、161中分校、161中广安分校、六十六中。
新增的广安分校,对于西城广牛学区来说,无疑是超级利好,这意味着这个过去优质中学相对不足的区域新增一所优质校。当然面向全区招生的初一8个班,也为西城小升初一族提供更多优质教育选择机会。
西城区2025年小学入学工作时间表

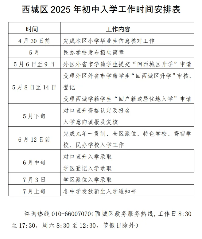
西城区2025年初中入学工作时间表

文 | 京教君
素材来源 | 西城区教育考试中心,京城教育圈进行内容补充及整理编辑