4月27日,北京市东城区、西城区、朝阳区、 海淀区、丰台区、石景山区 发布义务教育阶段入学政策。
幼升小?小升初?最新政策有何变化?
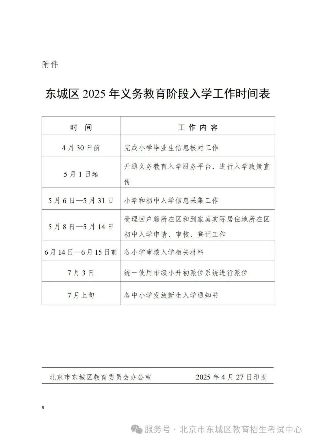
东城区
东城区明确,今年入学继续实行计划管理,保障学位供给,按照区教委下达的招生计划进行招生,学校未经批准不得擅自调整招生计划。
凡年满6周岁(2019年8月31日以前出生)的具有东城区户籍、东城区房屋产权证(法定监护人持有)的适龄儿童,均须参加学龄人口信息采集,免试就近入学。小升初时,东城区通过一般初中(优先发展初中)登记入学、全区派位和学区服务片派位安排入学。

西城区
4月27日,西城区教委发布了《关于2025年义务教育阶段入学工作的实施意见》和《2025年非本市户籍适龄儿童入学材料的审核办法》。2025年西城区入学条件和方式与往年基本保持一致,坚持义务教育免试就近入学原则。
符合西城区小学入学条件的适龄儿童须在5月6日-5月31日由法定监护人访问北京市义务教育入学服务平台(https://yjrx.bjedu.cn),通过“北京市统一身份认证平台(京通)”小程序扫码认证后完成登录,提交信息审核通过后按西城区入学方式和程序入学。家长也可访问京学通(https://jxt.bjedu.cn),点击“义教入学”进行信息采集操作。
符合西城区初中入学条件的小学应届毕业生,按规定时间完成初中入学报名手续,参加西城区初中入学。非本市户籍适龄儿童和小学毕业生在规定的时间内,按审核办法完成审核,审核通过后按西城区入学方式和程序入学。
西城区今年新建多个初中校区,面向全区招生;还有12所小学继续面向全区招生。符合西城区入学条件的小学应届毕业生和本市户籍适龄儿童均可自愿报名,根据招生计划通过计算机随机派位的方式录取。新增加的初中全区招生校区全部位于西长安街以南,进一步促进区域教育优质均衡发展,预计5月中旬将发布相关报名信息。

朝阳区
朝阳区表示,坚持自愿申请、公平公开、就近就便原则,支持符合条件的同一家庭儿童长幼随学。结合学位实际,统筹协调多孩家庭子女在同一学校、同一服务片区或相邻服务片区就近入学。

海淀区
海淀区2025年义务教育阶段入学政策发布。今年,该区小学入学预计3.1万人,比去年减少3000人;初中入学预计超过3.1万人,与去年基本持平。
海淀区教委介绍,今年入学政策总体保持稳定:继续坚持免试就近的原则,小学入学以登记入学为主、单校划片和多校划片相结合的方式,小升初按志愿派位方式入学。该区将继续执行户籍、房产、新建学校三类规范性政策,合理稳定社会和家长预期,形成更加公平完善的入学规则。
为缓解学位紧张问题,该区调动各方力量,加快推进学校新改扩建工程,2024年已完成12项新建改扩建及改造项目,完工建筑面积16.55万平方米,新增8000余个中小学学位。

丰台区
丰台区 根据学位供给情况和户籍、房产、居住年限,确定入学学区、入学方式和入学顺序;通过设置过渡期,逐步推进儿童少年在学区内入学。自2023年9月1日起,小学阶段转入的学生,初中入学时通过多校划片派位方式入读初中。
实行“六年一学位”的学校,学校服务范围内的地址自用于登记入学之年起开始记录,六年内只提供一个本校单校划片小学入学学位(符合国家生育政策的除外),不符合该校单校划片入学条件的儿童参加多校划片派位入学。自2021年9月1日起,儿童迁移户口或出生落户,如户主不是儿童父母(或其他法定监护人)、祖父母或外祖父母的,参加多校划片派位入学。

石景山区
今年,石景山区入学政策总体保持稳定,坚持免试就近入学,在以登记入学为主的基础上,坚持单校划片和多校划片相结合的入学方式。同时,根据区域学位供给情况和户籍、房产、居住年限等因素,推进新建小区实施多校划片入学方式。
初中入学阶段,具有石景山区学籍的本市户籍小学毕业生(含按本市户籍对待的非本市户籍学生),采用单校对口直升和多校对口学区内计算机派位入学相结合的入学方式,使用全市统一的初中入学服务系统,计算机分批次派位录取。自2022年开始,逐年扩大多校划片(对口)入学比例,减少单校划片(对口)入学比例。
石景山区 小学入学工作日程安排↓


石景山区 初中入学工作日程安排↓
