湖北专升本专业介绍-电子商务
开心田螺
2025-10-20 15:01:36
0

电子商务是一门普通高等学校本科专业,主要研究计算机科学、市场营销学、管理学、经济学、现代物流等方面的基本知识和技能,利用互联网进行各种商务活动,包括网上营销、网上客户服务、网上广告、网上调查等。

电子商务 属于管理大类中的 电子商务类。同类二级专业参与2025湖北专升本的还有: 跨境电子商务

电子商务

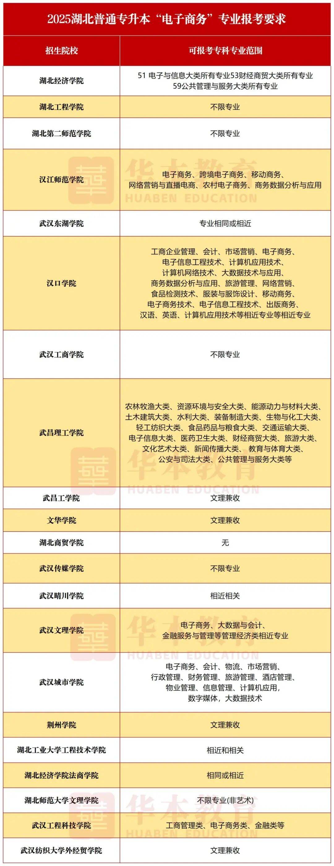
2025年湖北普通专升本招收电子商务专业的学校有20所,相比于2024年新增了2所,停招了3所

新增院校:武汉工程科技学院

停招院校:武汉华夏理工学院、武汉纺织大学外经贸学院

报考要求

电子商务主要研究计算机科学、市场营销学、管理学、经济学、现代物流等方面的基本知识和技能,利用互联网进行各种商务活动,包括网上营销、网上客户服务、网上广告、网上调查等。

以上数据仅供参考,非最终数据

就业方向

电商类企业:网络营销、网站策划、网站推广、网站运营、电商运营、数据运营。

考研方向:管理科学与工程、工商管理、企业管理、公共管理、国际商务

参考教材

电子商务专业2025年湖北专升本中共有20所院校招生,招生院校数量可以排在所有126个专业中的第八多位置上。然后20所院校中,只有4所公办,剩余16所都是民办。2025年电子商务专业普通考生招生计划1654人,小幅度扩招。该专业也是严格遵循了湖北专升本“公缩民扩”的趋势。值得关注到的是,电子商务专业的报考要求十分宽泛,不论公办民办,都有不限制报考专业的院校,任何专业均可报考。在专业课考察上,《管理学》和《电子商务概论》两门课程覆盖了几乎院校的考核范畴,该专业的专业课考核十分明确,也变相降低了一些备考难度。

电子商务专业就业现实挑战显著:竞争压力大,运营、营销类岗位因“低门槛”认知内卷严重,传统平台运营、基础客服等岗位简历量超需求10倍,中小电商企业常现“300人抢1岗”;岗位稳定性差,平台规则(如算法调整、封号政策)和消费趋势(图文→短视频→直播)快速迭代,致传统岗位(PC端运营)需求萎缩,新兴岗(数字人直播运营)技能要求高,中小企业抗风险弱,岗位存续随项目周期波动,从业者1-2年或换3-4份工作;技能更新压力强,技术岗需跟进前端框架、AI技术,运营岗技能体系3年一大变,营销岗需掌握剪辑、合规等跨领域能力,单一技能易被淘汰;工作强度与薪资落差明显,大促节点日均加班12小时以上,非技术岗应届生起薪仅4.5-6K,中小企业晋升通道模糊,部分人工作5年仍停留在专员岗,薪资涨幅低于行业平均。

相关内容

热门资讯

师图新闻 | 图书馆召开202... 2026年3月20日,图书馆2025-2026学年春季学期全馆会在学术报告厅召开,全体馆员和书尚、华...
2026新人教版八年级日语(全... 人教版八年级日语(全一册) 电子课本可以方便大家随时随地预习或复习课本知识,为此,我们找到人教版八年...
2026新译林版八年级英语(下... 译林版八年级英语(下册) 电子课本可以方便大家随时随地预习或复习课本知识,为此,我们找到译林版八年级...
于东来:30岁开始吃药,CT拍... 每经编辑|程鹏 3月25日,在2026联商超市周直播中,胖东来创始人于东来表示,胖东来目前管理层基...
2026新华东师大版八年级科学... 华东师大版八年级科学(下册) 电子课本可以方便大家随时随地预习或复习课本知识,为此,我们找到华东师大...
国家老年大学建设工作推进会暨银... 来源:滚动播报 近日,国家老年大学建设工作推进会暨银发经济学院成立活动在京举行。教育部党组成员、副部...
2026专升本《高等数学》真题... 专升本考试终于落下帷幕啦!这两天很多同学一出考场就在到处找人对答案。为了帮大家尽早心里有个底,我们耶...
大工大一新生在课堂 “造神器”... 为顺应大模型时代教育数字化变革浪潮,响应教育部培养创新型人才的号召,大连理工大学计算机基础实验教学中...
家庭系统视角下的青少年心理|九... 为进一步提升集团专家部老师的专业素养与实战能力,深化家庭系统视角下青少年心理研究,夯实山东九州金榜教...
教育部高等教育司司长:重构教师... 当“会不会用AI”成为高校教师工作中的日常问题,一种新的焦虑出现了:明明在用,但总觉得用不深入、用不...