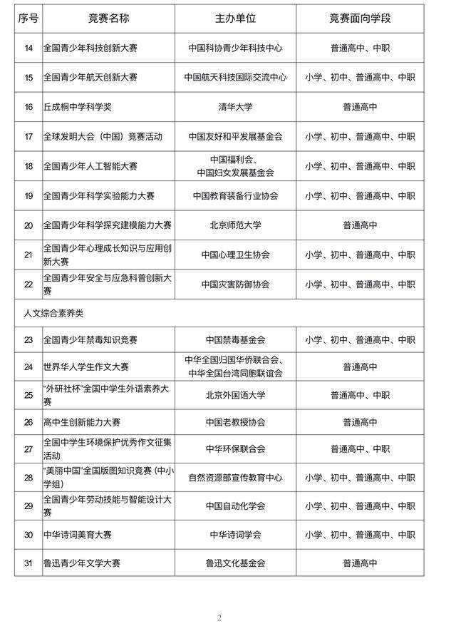
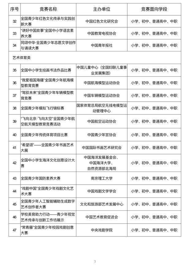
日前,教育部公布了2025—2028学年面向中小学生的全国性竞赛活动名单,共有“全国青少年人工智能创新挑战赛”等47项竞赛进入名单。
此次公布的名单是按照教育部、中央编办、民政部和市场监管总局等四部门2022年印发的《关于面向中小学生的全国性竞赛活动管理办法》(以下简称《管理办法》)要求,由主办单位自主申报,经教育部组织专家进行评审、公示和复核等程序后最终确定。入围竞赛的举办时间原则上为2025年10月至2028年8月,在此期间每学年举办不得超过1次,累计不超过3次。竞赛以及竞赛产生的结果不得作为中小学招生入学的依据和高考加分项目,不得在高校招生中违规使用竞赛结果。
为方便广大家长学生查询、了解各项竞赛举办信息,教育部近期将在全国校外教育培训监管与服务综合平台及“校外培训家长端”App上线相关功能,同步公布各项赛事的竞赛报名、成绩公示、结果公布等重要进展信息。教育部要求,各地要按照《管理办法》,会同事业单位登记管理、民政、市场监管等部门进一步规范竞赛管理工作,加大对竞赛管理政策及竞赛名单的宣传,指导名单内的竞赛不断提升办赛质量,确保公益属性,充分发挥竞赛育人功能。



来源:央视新闻