北京教育融媒体中心2025-10-30 16:09:30
近日,教育部政务新媒体“微言教育”、北京市委教育工委市教委新媒体平台“首都教育”、北京教育融媒体中心融媒体矩阵的“现代教育报”微信公众号相继推送了多个最新名单,快和小编一起来看看吧!
2025—2028学年面向
中小学生的全国性竞赛活动名单
近日,教育部印发通知,确定47项竞赛活动为2025—2028学年面向中小学生的全国性竞赛活动。
(向上名单)

查看详细信息
“安全伴成长 美好创未来”
全市中小学校园安全知识
竞赛活动获奖名单
日前,“安全伴成长 美好创未来”全市中小学校园安全知识竞赛活动圆满落幕。本次活动面向所有中小学生,设个人赛和集体赛两个赛段。在为期4个月的赛程中,共吸引1000所学校、近11万名学生参加。
近日,进行了小学、初中、高中三个学段现场集体决赛。经过紧张的角逐,共评选出3个金奖、6个银奖、9个铜奖、9个优秀奖以及8个区级优秀组织奖。
(向上名单)
北京市中小学校园
安全知识竞赛活动获奖名单

小学组
金奖 北京市海淀区实验小学
银奖 北京市大兴区滨河小学、北京市海淀区羊坊店第五小学
铜奖 北京市通州区临河里小学、北京市西城区师范学校附属小学、北京市朝阳师范学校附属小学黄胄艺术分校
优秀奖 北京第二实验小学、中国科学院附属实验学校、北京市西城区展览路第一小学
初中组
金奖 北京市文汇中学
银奖 北京市第三十五中学、北京市玉渊潭中学
铜奖 北京市第一七一中学、北京市第一六一中学、北京市第十三中学分校
优秀奖 北京市通州区第六中学、北京市第二十四中学、北京师范大学附属实验中学顺义学校
高中组
金奖 北京市第二中学
银奖 北京市第一七一中学、北京市第五十四中学
铜奖 北京市通州区永乐店中学、北京市延庆区第一中学、北京市翔宇中学
优秀奖 北京市怀柔区第一中学、北京师范大学密云实验中学、北京市密云区第二中学
区级优秀组织奖
东城区教育委员会、房山区教育委会、顺义区教育委员会、大兴区教育委员会、怀柔区教育委员会、密云区教育委员会、延庆区教育委员会、燕山教育委员会
查看详细信息
新版教育领域
人工智能应用典型场景
《北京市教育领域人工智能应用指南(2025年)》(以下简称《指南》)目前已正式发布,首次提出“以智助建”这一类人工智能赋能教育的新应用场景。
新版《指南》提出了“以智助教、学、评、育、研、管、建”七大领域的 67 个典型场景、100个优秀案例,形成“全学段、全链条、全维度”的 AI 赋能体系,为各级各类教育场景的人工智能应用提供实践指引。
(向上名单)
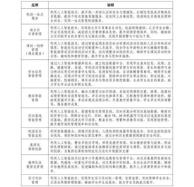
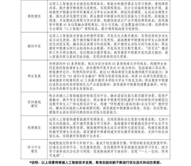
新版教育领域
人工智能应用典型场景
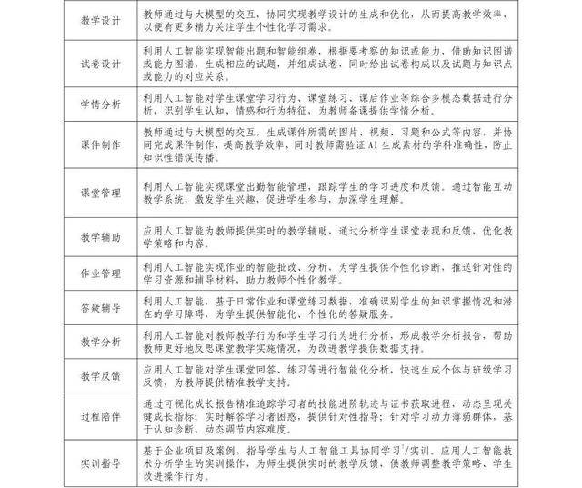
以智助教典型场景:


以智助学典型场景:


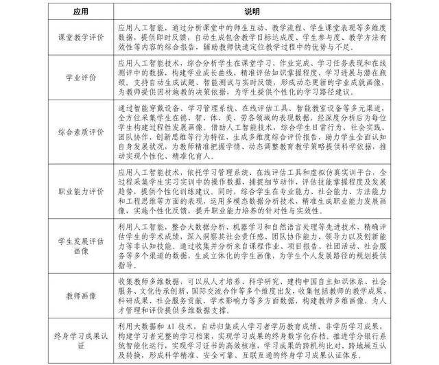
以智助评典型场景:

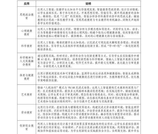
以智助育典型场景:


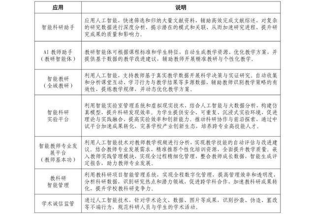
以智助研典型场景:

以智助管典型场景:


以智助建典型场景:


查看详细信息
北京地区教育移动互联网应用程序
备案名单(白名单)
近日,北京市教委网站公布《北京地区教育移动互联网应用程序备案名单(白名单)》,445项被列入其中。
(向上名单)







































查看详细信息
✦
•
✦