山西专升本各科目考试题型、分值分布!
开心田螺
2025-12-12 15:14:03
0

山西专升本考试科目:科目一专业基础课、科目二公共基础课

专业基础课满分为150分。公共基础课为“英语+语文”或“英语+高数”合卷,满分为150分(其中英语50分,大学语文或高等数学100分)。山西专升本考试总分为300分

报考音乐表演、舞蹈学类(包含舞蹈表演、舞蹈编导、舞蹈表演与编导专业)、播音与主持艺术、体育教育、音乐学、舞蹈学、美术学专业的考生另加专业测试,专业测试满分100分。

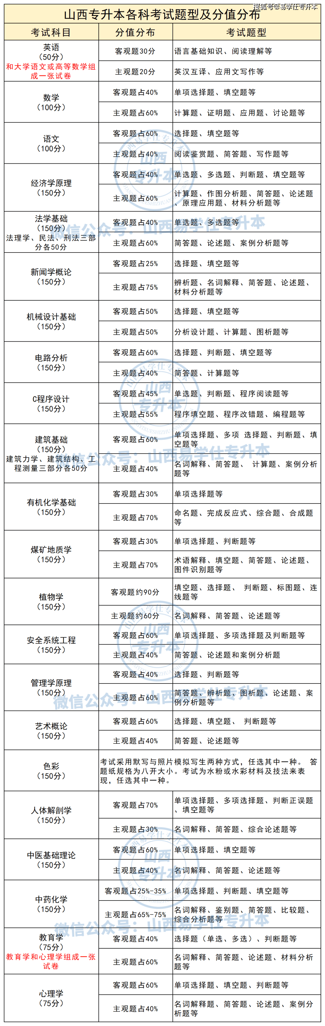
山西专升本各科考试有什么题型?分值是怎么分布的?这些都是我们在备考中需要了解清楚的。

考纲中提到的题型一定要进行练习。分值分布让我们清楚备考重心,分值占比多的章节要学到完全掌握;而有些章节内容又多又难,考试只涉及到几分,就没必要花大量时间在上面了。

今天给大家整理了山西专升本各科考试题型和分值分布,同学们可以提前参考:

山西专升本各科考试题型和分值分布

相关内容

热门资讯

巨微文化“考研真相”荣膺“考研... 近日,陕西巨微图书文化传播有限公司(以下简称“巨微文化”)旗下“考研真相”品牌,荣获由第三方市场调研...
莒南县西城小学开展法治教育主题... 鲁网12月11日讯为进一步增强学生法治观念,提升自我保护与守法意识,近日,莒南县西城小学以“弘扬法治...
广东3+证书高职高考必看!这9... 中职生考大学,选对了学校=毕业拿高薪!广东高职高考想读“好就业、工资高”的大专?这9所是闭眼冲的选择...
教育家精神万里行|罗慧:以匠心... 罗慧,重庆市九龙坡职业教育中心教师,2024年全国优秀教师。 躬耕中职教育一线近30载,罗慧注重五育...
2025年11月留学生求职中介... 根据《2025中国留学生归国就业蓝皮书》数据显示,2025年归国留学生数量突破120万,同比增长15...
五年级上册语文期末情境试卷(含... 五年级上册语文期末自测卷直接把 “考试” 做成 “主题探究活动”!涵盖字词书写、词语辨析、说明方法判...
关于公布云南省2026年面向选... 各位考生: 云南省2026年面向选定高校招录优秀毕业生笔试成绩已面向社会公布,现就笔试成绩查询,笔试...
2025咨询领域留学生求职机构... 《2025中国留学生就业蓝皮书》数据显示,超82%的海外留学生毕业后选择回国发展,然而求职之路往往充...
斯里兰卡“本土教师中国文化营”... 中国日报12月11日香港电 (驻香港记者 许薇薇) 为增强斯里兰卡本土中文教师对中国文化的了解与认知...
上海好的英国留学机构排名 一、面对选择:留学中介的价值与可靠甄别 在考虑赴英留学的道路上,许多学生与家长会面临一个核心问题:...