今天为大家分享:2026春苏教版二年级下册数学教材,在旧版基础上进行了系统性优化,通过精简结构、强化核心、贴近生活的设计,让数学学习更贴合二年级学生的认知特点。

以下为部分截图,请获取完整的P.D.F




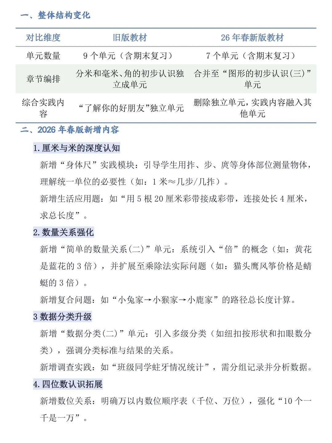
教材整体结构从旧版的 9 个单元精简为 7 个单元,将 “分米和毫米”“角的初步认识” 等独立单元合并至 “图形的初步认识(三)”,删除了 “了解你的好朋友” 等独立实践单元,将实践内容融入各章节,使知识体系更连贯。
新增内容聚焦四大核心方向:
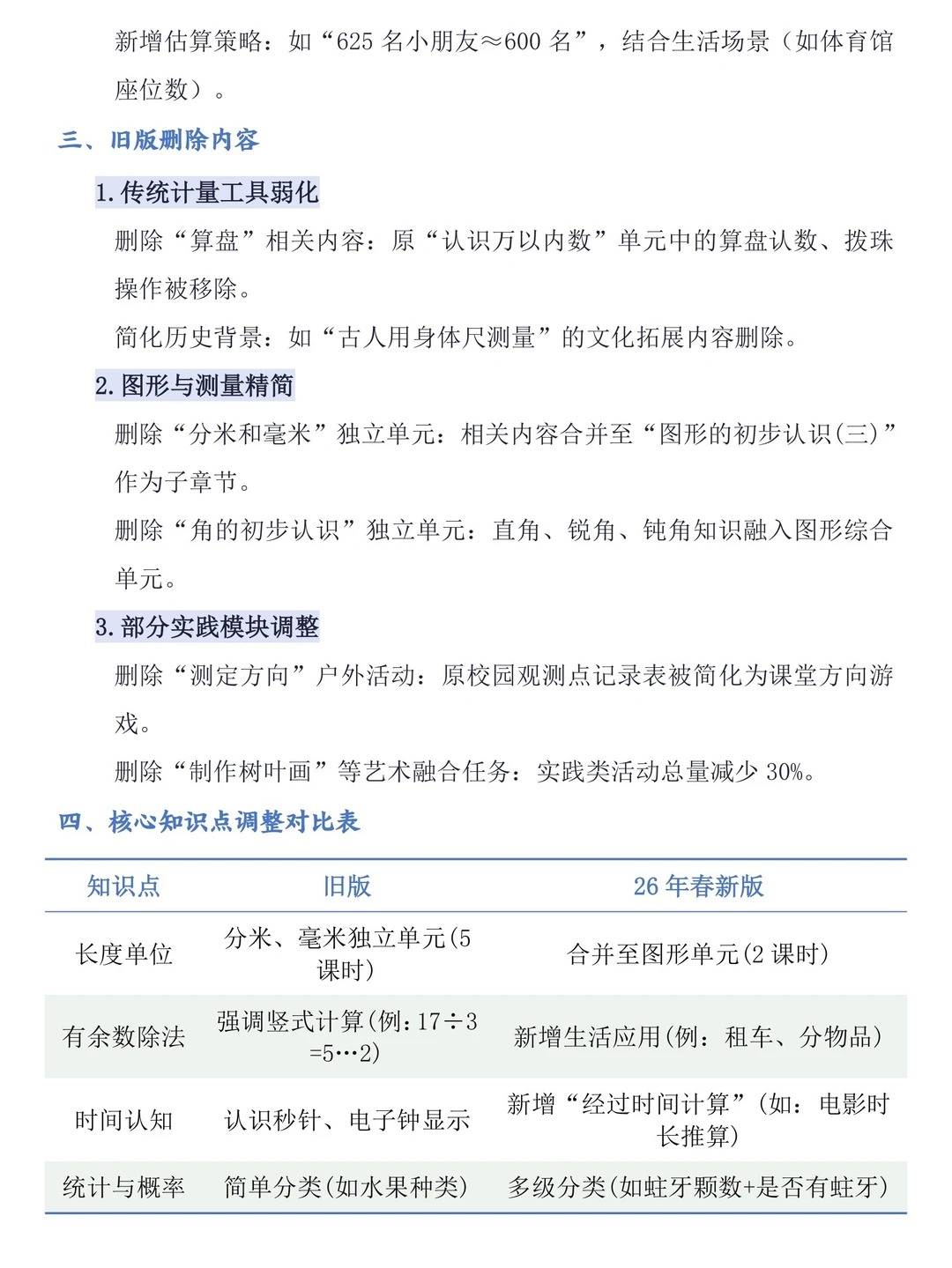
同时,教材删除了 “算盘认数” 等传统计量工具内容,简化 “测定方向” 等户外实践模块,让内容更聚焦核心知识点。核心知识点也进行了优化,如 “有余数除法” 新增租车、分物品等生活应用,“时间认知” 加入电影时长推算等经过时间计算,让数学学习更贴近生活。
对二年级学生来说,新版教材的核心价值在于 “减负增效,能力进阶”。它通过精简结构和强化实用内容,减少冗余学习,让学生在有限时间内掌握更扎实的基础。实践模块的融入和生活应用题的增加,能提升学生的动手能力与问题解决能力,为三年级的数学学习做好衔接。教材的优化设计更贴合教学目标,既能满足课堂教学需求,也能作为课后自主学习的资料。聚焦核心的内容编排,还能帮助学生明确学习重点,提升学习效率。2026春苏教版二年级下册数学教材,以扎实的优化设计和实用的内容升级,全面提升学生的数学能力,是二年级数学学习的核心教材。