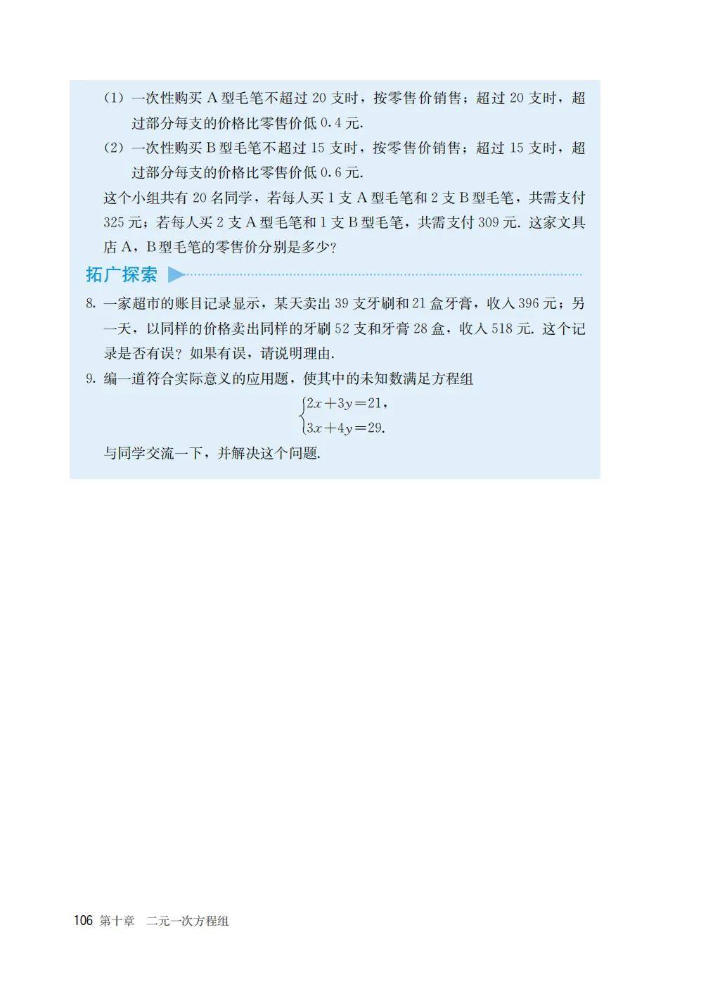
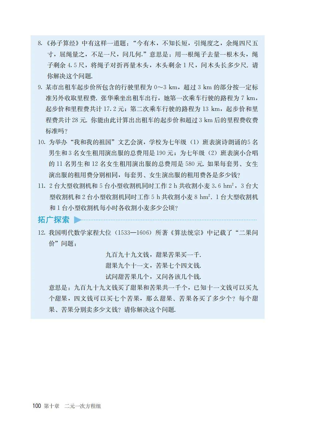
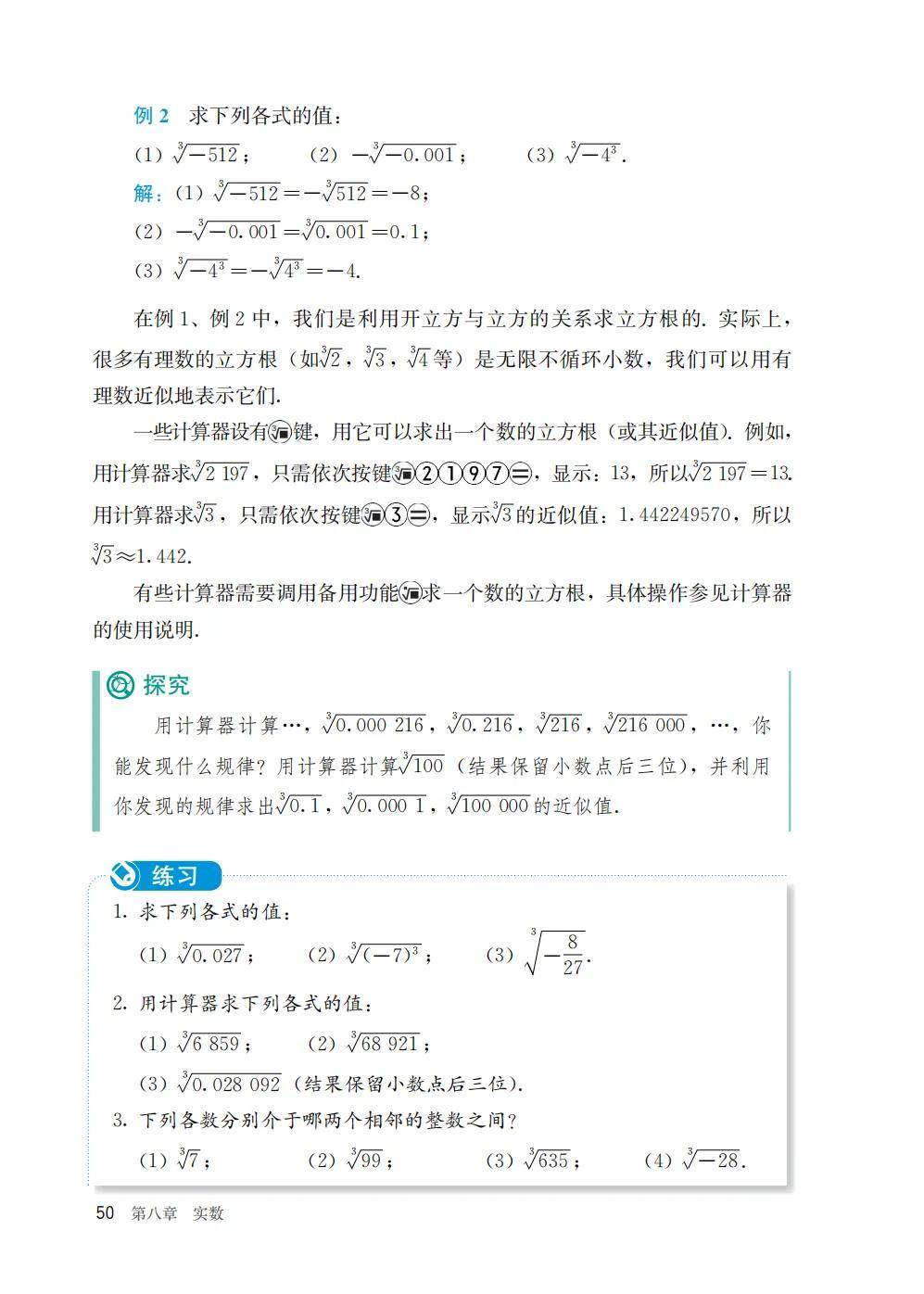
2026年人教版七年级数学下册电子课本(7下新教材高清版)
开心田螺
2026-01-12 11:30:42
0

为帮助广大初一学生顺利适应春季新学期数学教材,我们特别整理了2026春人教版七年级数学下册电子课本,这册课本更加关注学生核心素养的培养,通过多样化的素材和设计,激发学生学习兴趣。

如需全套初中电子课本PDF版,请关注公众号“学霸书包”(ID:k12ziliao)回复:“电子课本

人教版七年级数学下册电子课本在线阅读

2026春人教版七年级数学下册电子课本(7下新教材高清版) 就为您介绍到这里,资源来源于网络,仅为学习交流之目的进行分享,其版权均归原出版社及作者所有。

相关内容

热门资讯

寒假预习必备:三年级下册语文电... 寒假即将来临,许多家长和学生都开始为新学期的学习做准备。特别是三年级的学生,语文作为一门基础学科,其...
2026春湘教版七年级地理下册... 2026 春湘教版七年级地理下册紧扣新课标核心素养要求,以 “大洲 — 地区 — 国家” 的递进式区...
“平台接单”的大学生家教,权益... 线上平台与微信群组成主流家教中介渠道,却出现信息费较高、退费难、遇纠纷维权难等新问题 “平台接单”的...
真相来了丨打着高校旗号的“教授... 寒假临近,一些打着高校名义的“教授内推”“‘寒假学堂’营”“招生咨询”等信息层出不穷,这些信息靠谱吗...
打着高校旗号的“教授内推”“付... 寒假临近,一些打着高校名义的“教授内推”“‘寒假学堂’营”“招生咨询”等信息层出不穷,这些信息靠谱吗...
在海南,这所大学打开了“境外教... 实习生 刘禹淇 中青报·中青网记者 任明超 “最吸引我的是这个项目兼顾了本土化学习和德国深造的机会,...
取消中小学期末统考,多地已通知 这两天,青岛、成都、北京等部分地区传出取消期末统考的消息,“多地取消高一高二期末统考”的词条也随之冲...
官方确认:歼10CE一举击落多... 近日,国家国防科技工业局新闻宣传办公室近日正式对外发布2025年度国防科技工业十大新闻。其中提到,5...
碧澜外国语小学外语节落幕 学子... 南都讯 记者任朝州近日,深圳市龙华区碧澜外国语小学第八届外语文化艺术节在欢声笑语中圆满落幕。本届艺术...
央视曝光打着名校旗号“教授内推... 据央视新闻1月11日报道,寒假临近,一些打着高校名义的“教授内推”“‘寒假学堂’营”“招生咨询”等信...