最新!各省支持冲刺“双一流”高校名单,出炉!
开心田螺
2026-01-14 05:52:05
0

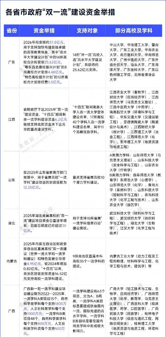
近日,广东省教育厅公示了2026年高等教育“冲一流、补短板、强特色”专项资金安排方案(第一批)。根据资金安排方案,2026年,广东拟安排约37.8亿元,用于支持加快构建自强卓越的高等教育体系,不断提升高校对高质量发展的支撑力、贡献力。

2026年是“十五五”开局之年,是教育强国建设三年行动计划承上启下关键之年,也是新一轮“双一流”高校建设启动之年。不仅高校在行动,各省政府、财政厅也在行动,为高校的“双一流”建设提供资金保障。

中央下达资金,支持地方改革

2025年10月,财政部、教育部提前下达2026年支持地方高校改革发展资金预算,各地应全面贯彻落实党中央、国务院决策部署,结合本地区高等教育战略规划和改革发展重点工作,加大统筹力度,突出支持重点,统筹推进本地区一流大学和一流学科建设,推进部省合建高校高质量发展,不断提升原始创新能力和人才培养质量等。

河南省获批支持高校改革发展的资金预算最多,达35亿元;安徽省、四川省、河北省、湖南省湖北省获批资金预算在20亿元以上;另有9个省份获批资金预算在10亿元以上。

省政府拨款,争创一流

近年来,各省级政府在“双一流”建设领域加大财政支持力度:如,江西省“十四五”期间统筹60亿元支持“双一流”建设,2025年剩余的6.2亿元继续支持此前资金未下达完毕的重点建设学科。湖北省每年安排10亿元专项资金支持省属高校一流学科建设,目前总额度已超过30亿元;2025年山东省财政安排12.25亿元用于省属高校“一流学科”建设资金……

各省用实际行动充分展现出托举省内高校冲刺一流建设目标的坚定决心。

“双一流”建设,成效明显!

广东省教育厅公示的2026年“冲补强”专项经费安排表(第一批)中,经费一共分为“高水平大学建设计划”“粤东西北高校振兴计划”“特色高校提升计划”三类,三类子计划合计安排经费约35.6亿元。其中,“高水平大学建设计划”中的14所高校合计拟安排25.62亿元,经费占比最高

广东外语外贸大学外国语言文学学科在2025获得重大突破,蓝红军教授担任负责人的“翻译教师团队”成功入选教育部第四批“全国高校黄大年式教师团队”,实现学校在该国家级荣誉上的历史性突破。

图源:广东外语外贸大学

南方医科大学基础医学学科,综合实力雄厚,已实现“大团队”“大平台”“大项目”“大成果”和学科点层次五个方面达标;与此同时,临床医学学科也已有四个方面的核心指标达标,建设成效卓越。

图源:南方医科大学

广东工业大学在2025年也取得了巨大突破,机械工程学科的“双一流”核心指标接近达标。原党委书记、校长陈新教授当选中国工程院院士,这位在广东工业大学深耕30余年的学者,不仅成为学校自主培养的首位中国工程院院士,更标志着这所省属工科强校在高端人才培养和科研创新领域实现历史性突破。

图源:广东工业大学

此外,深圳大学信息与通信工程学科、计算机科学与技术学科和基础医学学科,“双一流”核心指标都已接近达标。2025年,深圳大学的“滨海城市韧性基础设施教师团队”入围第四批“全国高校黄大年式教师团队”,李坚强教授当选电气电子工程师学会会士(IEEE Fellow)。

图源:深圳大学

2026年的冲刺号角已然吹响,下一轮“双一流”,谁是最大赢家?我们拭目以待。

相关内容

热门资讯

美国放宽对英伟达H200芯片出... 赵淼/央视新闻 当地时间1月13日,据美国联邦公报显示,美国放宽了对英伟达H200芯片出口到中国的监...
2026春统编五四制版六年级语... 2026 春统编五四制版六年级语文下册以 “读写进阶 + 素养提升” 为核心,精选名家名篇与传统文化...
64岁蔡明现身央视春晚彩排,时... 1月12日,64岁的蔡明现身央视马年春晚彩排,2019年蔡明搭档潘长江、葛优表演小品《儿子来了》,时...
内地生“占领”港大?香港留学风... 从去年开始,“港校申请越来越卷”的声音就不绝于耳。尤其是在港府留学新政公布,重新定义“本地生”后,不...
高等教育的“未来式”长啥样 本报记者 黄 超 北京邮电大学未来学习大楼智能空天信息实践教学平台。 宫 新摄 核心阅读 2025...
普通家庭选专业:避开这5个坑,... 在教育投资回报率日益受到关注的今天,普通家庭的专业选择堪称一场"战略级决策"。数据显示,2023年高...
2026高等教育教材行业合作大... 1月7日上午,2026高等教育教材行业合作大会在中国国际展览中心(朝阳馆)成功举办。 本届大会由中国...
高考志愿必看:5类高技术壁垒专... 高考志愿填报,不仅是对过去学业的总结,更是对未来人生道路的关键抉择。在日新月异的科技浪潮和竞争日益激...
为什么越到考试前手机越好玩? 明明知道该复习了,可手机就像长了钩子,连平时觉得无聊的内容,现在都散发着“该死的魅力”…… 别急着骂...
石家庄一高校学生宿舍楼突发火情... 1月13日,河北省石家庄学院南校区一宿舍楼突发火情,有明火从窗口窜出。1月13日16时许,高新区应急...