浙教版九年级科学(下册)电子课本可以方便大家随时随地预习或复习课本知识,为此,我们找到浙教版九年级科学(下册)新教材电子书教材的全部内容,以高清图片的形式呈现给大家,希望能够提高大家的学习效率。
如需全套电子课本PDF版,请关注公众号“桃李文库”回复:“电子课本”
浙教版九年级科学(下册)新教材电子课本在线阅读(此为截图版,获取是高清版)











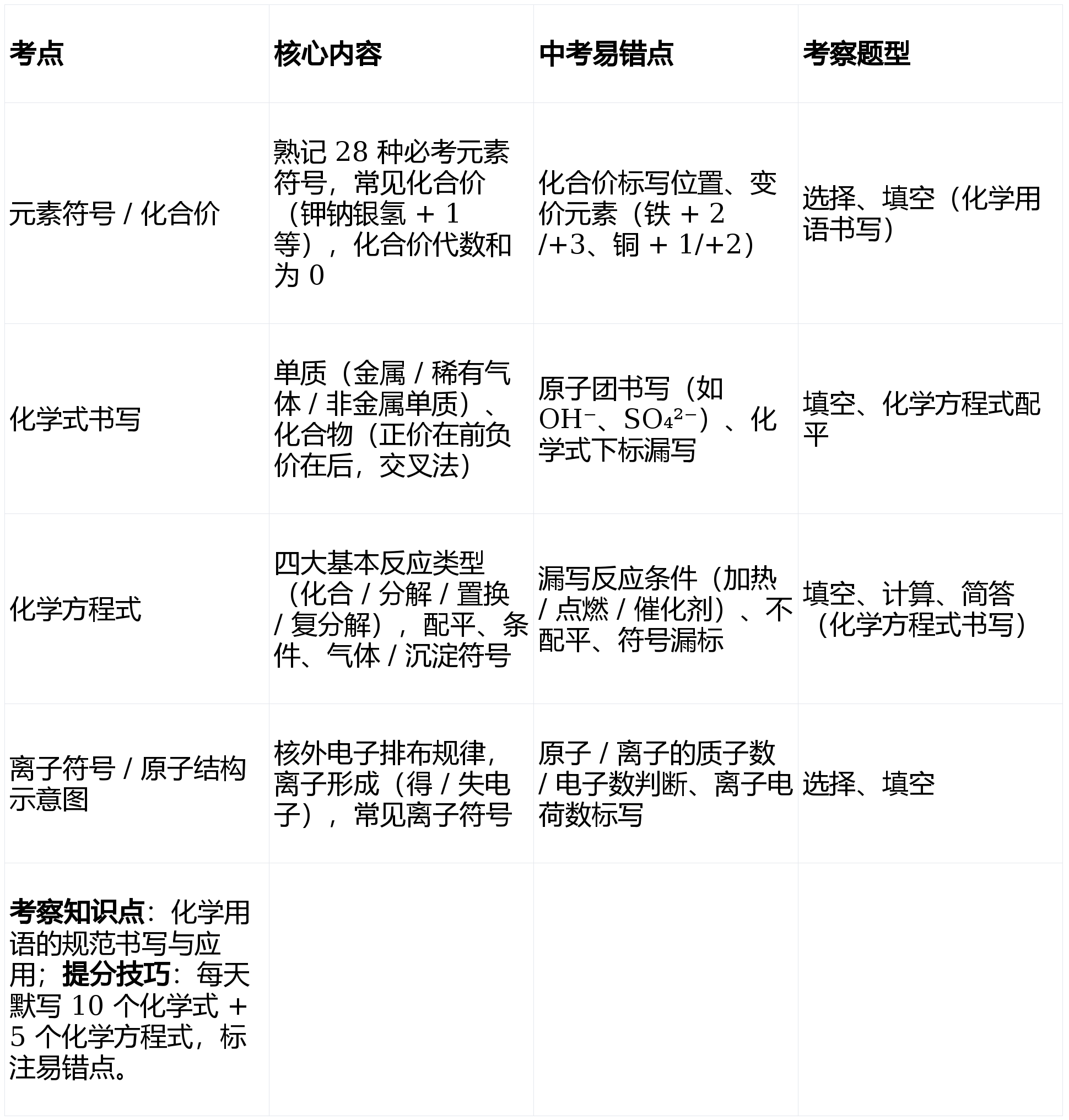
级化学为全新内容,也是中考重中之重,嘉兴中考侧重化学用语、物质性质、化学计算、实验探究,基础题重识记,压轴题重综合应用,以下为必考核心考点:
1. 化学用语(基础必考,选择 / 填空高频,零失分要求)

2. 物质的分类与性质(中考基础,选择 / 填空必考)
- 物质分类:混合物 / 纯净物、单质 / 化合物、氧化物 / 酸 / 碱 / 盐(浙教版九年级重点定义);考点:物质分类判断(如冰水混合物为纯净物)、酸 / 碱 / 盐的识别(如 HCl 是酸,NaOH 是碱,NaCl 是盐)。
- 空气 / 氧气 / 二氧化碳:氧气的性质(助燃、供给呼吸)与制取(高锰酸钾 / 氯酸钾 / 过氧化氢制氧,实验装置 + 步骤);二氧化碳的性质(能溶于水、与碱反应)与制取(大理石 + 稀盐酸,固液不加热装置);中考重点:气体制取的装置选择、验满 / 检验方法。
- 金属与金属材料:金属活动性顺序(K Ca Na Mg Al Zn Fe Sn Pb (H) Cu Hg Ag Pt Au);核心应用:判断金属与酸 / 盐溶液的反应、除杂、金属活动性验证实验;易错点:铁与酸 / 盐反应生成 + 2 价亚铁盐。
- 溶液:溶液的特征(均一、稳定、混合物);溶解度与溶解度曲线(中考高频);溶质质量分数计算(化学计算基础);考点:溶解度曲线的应用(判断结晶方法、比较溶解度大小)、浓溶液稀释计算(稀释前后溶质质量不变)。
3. 化学计算(中考压轴,计算大题必考,分值 8-10 分)
嘉兴中考化学计算仅考根据化学方程式的计算+溶质质量分数结合计算,核心是步骤规范、数据准确,必考 2 类题型:
- 纯化学方程式计算:已知反应物 / 生成物质量,求另一物质质量;步骤:设未知数→写化学方程式→标相对分子质量和实际质量→列比例式→求解→答;易错点:相对分子质量计算错误、未带单位。
- 化学方程式 + 溶质质量分数综合计算:(如金属与酸反应后求所得溶液的溶质质量分数);核心:溶质质量 = 反应生成的溶质质量(杂质 / 未反应的物质不算),溶液质量 = 反应前总质量 - 气体 / 沉淀质量 - 杂质质量;步骤:先算生成的溶质质量和气体 / 沉淀质量,再算溶液质量,最后求溶质质量分数。
- 考察知识点:化学方程式的配平、相对分子质量计算、溶液相关概念;提分技巧:每天练 1 道综合计算题,严格按步骤书写,整理计算错题本。
4. 酸、碱、盐(九年级化学核心,中考综合题重点)
- 酸的通性:与指示剂反应、与活泼金属反应、与金属氧化物反应、与碱反应、与某些盐反应;常见酸:盐酸(HCl)、硫酸(H₂SO₄)的特性与用途。
- 碱的通性:与指示剂反应、与非金属氧化物反应、与酸反应、与某些盐反应;常见碱:氢氧化钠(NaOH,烧碱)、氢氧化钙(Ca (OH)₂,熟石灰)的特性(如 NaOH 易潮解、Ca (OH)₂微溶于水)。
- 盐的性质:盐与金属、酸、碱、盐的反应(复分解反应条件:生成沉淀 / 气体 / 水);常见盐:氯化钠(NaCl)、碳酸钠(Na₂CO₃)、碳酸钙(CaCO₃)的用途。
- 中和反应:酸与碱反应生成盐和水,中考考点:中和反应的实验探究(如用酚酞作指示剂)、中和反应在生活中的应用(如治疗胃酸过多)。
- 易错点:复分解反应的条件判断、酸 / 碱 / 盐之间的反应能否发生。
5. 化学实验探究(中考重点,实验大题必考,分值 10-12 分)
嘉兴中考化学实验侧重气体制取、物质检验、性质探究、定量实验,核心是实验装置、操作步骤、现象描述、误差分析:
- 气体制取实验:氧气 / 二氧化碳的制取(发生装置:固固加热 / 固液不加热;收集装置:排水法 / 排空气法);考点:装置选择的依据、验满 / 检验方法、实验步骤(如制氧的 “查装定点收离熄”)。
- 物质检验与鉴别:氧气(带火星木条复燃)、二氧化碳(澄清石灰水变浑浊)、酸(紫色石蕊变红 / 活泼金属产生气泡)、碱(酚酞变红)、碳酸盐(加酸产生能使澄清石灰水变浑浊的气体);考点:鉴别试剂的选择、实验现象的描述。
- 实验探究题:中考压轴,多为 “未知物质成分探究”“反应后溶质成分探究”;解题技巧:先提出假设→设计实验(控制变量)→描述现象→得出结论;关键:控制变量法的应用、现象描述要准确(如 “有气泡产生” 而非 “有气体产生”)。