新学期新变化,初三下册数学教材将更注重知识融合与实际应用!为帮助初中阶段师生家长预览复习,我们特将2026湘教版九年级数学下册电子课本(高清版)整理出来,希望可以为大家做好新学期铺垫。
如需全套初中电子课本PDF版,请关注公众号“学习方法君”(ID:xuexiffj)回复:“电子课本”
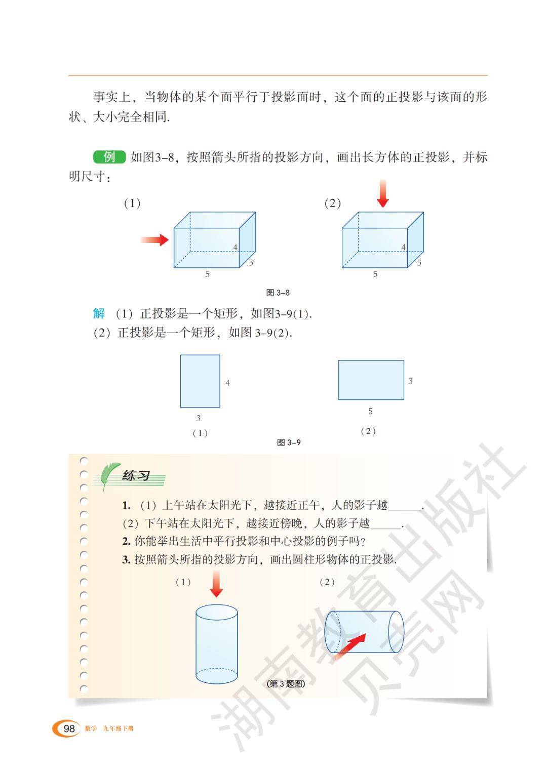
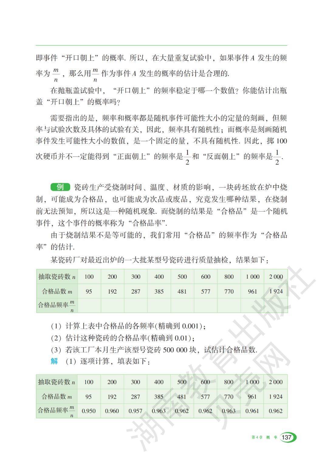
湘教版九年级数学下册电子课本图片版在线阅读























































































































































2026湘教版九年级数学下册电子课本(新教材)就为您介绍到这里,资源来源于网络,仅为学习交流之目的进行分享,其版权均归原出版社及作者所有。
上一篇:清华大学公告:两名博士生拟被退学
下一篇:“以学生为中心”提升思政教育质效