2027扬州大学材料工程专硕(827材料科学基础)考研全套资料【真题+视频课件】
开心田螺
2026-01-27 17:11:14
0

扬大化学化工学院:材料科学与工程(学硕)

Part 1 - 扬州大学往年考研真题试卷【电子版,无答案】:

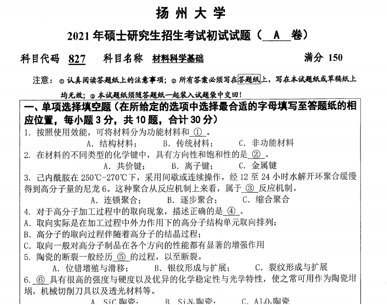
历年扬州大学827材料科学基础考研真题试卷(2014-2021年)

Part 2 - 《材料科学与工程基础》(赵长生)视频课件【电子版】:

东华大学材料工程视频课程:《材料科学与工程基础》(赵长生版配套)

扬大26新增改考,教材都是赵长生版,重点参考东华大学这个课件

2026年参考书目:

《材料科学与工程基础》(第三版)赵长生、顾宜主编,化学工业出版 社,2019 年。

相关内容

热门资讯

闻博:“迪拜跌倒,香港吃饱”? 【文/观察者网专栏作者 闻博】 城门失火,殃及池鱼。美以伊战火延烧,海湾国家首当其冲。 迪拜,这...
宁夏理工学院就业深造怎么样?校... 在就业竞争日趋激烈的当下,订单班早已不是新鲜事物,却凭借实打实的含金量成为越来越多考生和家长的首选。...
美国顶尖科学家,全职加盟母校复... 来源:网络消息 据复旦大学化学系官网显示,舒校坤已任学校化学生物学教授/博导。据复旦大学人事处《复...
【银行招聘百科】2026年银行... 锐如镝教育 各位报考银行的同学们注意啦!2026银行招聘已经拉开帷幕!作为金融行业的"铁饭碗",银行...
春假来了,家长咋办?这波福利得... 这个春天,全国中小学生迎来重磅福利!浙江、江苏、四川、广东等多省官宣,中小学春秋假从试点全面铺开,不...
临沂北园路小学开展春分节气主题... 鲁网3月24日讯 为传承中华优秀传统文化,让学生感受春分节气的魅力,了解传统习俗,增强文化自信,临沂...
“粉底液将军”张凌赫引群嘲,“... 搜狐娱乐专稿(林真心/文)吃到《逐玉》最大红利的,竟然是何润东! 近期,沉寂已久的演员何润东抖音突然...
深夜,中东突发!霍尔木兹,伊朗... 【导读】中东最新消息 中国基金报记者 泰勒 兄弟姐妹们啊,今晚的美股,相比前几个交易日略微平静,三大...
一模成绩与高考成绩的真实差距:... 一模成绩与高考成绩的真实差距:数据揭示的秘密 每年一模考试结束后,总有"一模定高考"的说法在考生中流...
班主任连夜退群:我是来教书的,... 下午四点的家长群,一条@班主任的消息突兀地弹出来,内容是让老师转告孩子,去校门口的传达室拿刚送过去的...