2026武汉版八年级科学下册电子课本(新教材高清PDF版)
开心田螺
2026-02-03 10:24:29
0

新学期新变化,初二下册科学教材将更注重知识融合与实际应用!为帮助初中阶段师生家长预览复习,我们特将2026武汉版八年级科学下册电子课本(高清版)整理出来,希望可以为大家做好新学期铺垫。

如需全套初中电子课本PDF版,请关注公众号“学习方法君”(ID:xuexiffj)回复:“电子课本

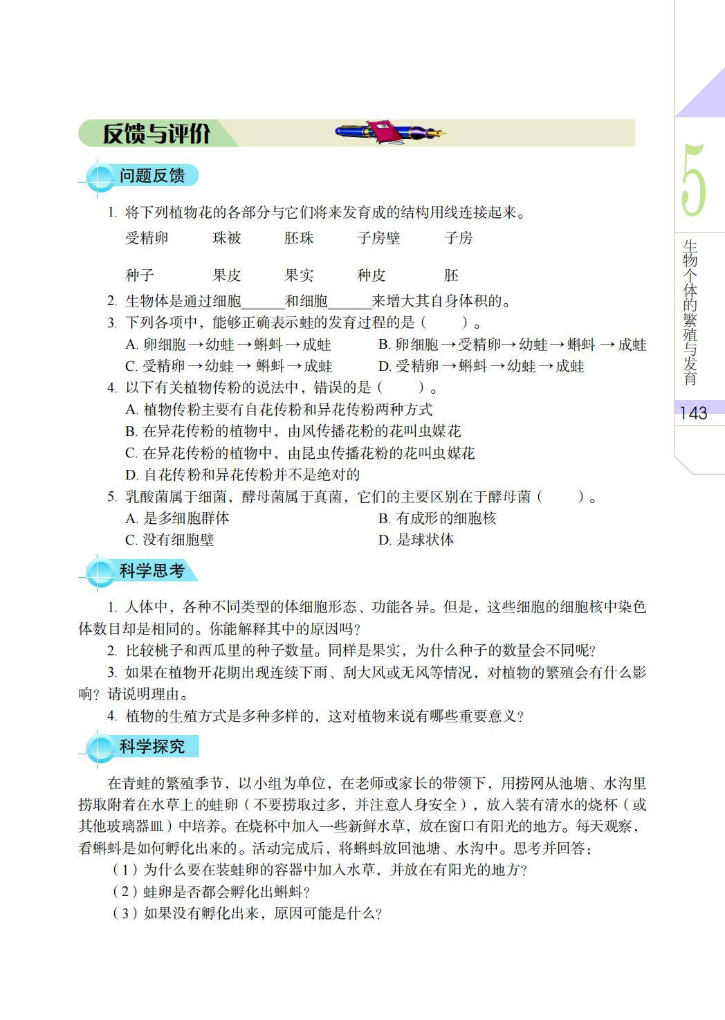
武汉版八年级科学下册电子课本图片版在线阅读

2026武汉版八年级科学下册电子课本(新教材高清PDF版)就为您介绍到这里,资源来源于网络,仅为学习交流之目的进行分享,其版权均归原出版社及作者所有。

相关内容

热门资讯

日本称在深海挖到含稀土淤泥,中... 2月3日,外交部发言人林剑主持例行记者会。 日本昨天宣布在深海成功挖到含稀土淤泥,日本电视台记者就此...
真实的县中,河北一县中优秀毕业... 现在很多家长们被自媒体带的已经偏了,总是觉得自己周围遍地985、211大学的毕业生,觉得自己的孩子的...
宝一中分校新福园中学举行202... 2月2日,宝鸡市第一中学分校新福园中学举行2025年秋季学期结业典礼。典礼通过总结表彰先进、开展寒假...
2026新人教版七年级英语(下... 人教版七年级英语(下册) 电子课本可以方便大家随时随地预习或复习课本知识,为此,我们找到人教版七年级...
山东公务员夫妻裸辞,花光40万... 愿花能开花,树能成树,每个家庭都能找到属于自己的方向。 01 建立自己与世界的联系, 才是教育的根...
新疆维吾尔自治区新闻办公室:粉... 北京时间2月3日消息,新疆维吾尔自治区新闻办公室公众号《新疆发布》发文:粉丝撑起你,别伤了他们的心。...
苏大律师学院揭牌成立,江成律所... 扬子晚报网2月3日讯(记者 万凌云 姜天圣)为明确苏州大学王健法学院与苏州大学律师学院的功能互补,进...
2026新冀教版七年级英语(下... 冀教版七年级英语(下册) 电子课本可以方便大家随时随地预习或复习课本知识,为此,我们找到冀教版七年级...
两会对话|上海外国语大学校长孟... “吸引青年人才,要打破更多‘藩篱’,需要更多跨界,在大学和大厂、大学和政府之间有更多流动性。” 上...
考研生2月转战留学,适合申请的... 今年很多考研的学生想转战留学,可能到2月甚至3月才开始准备。现在留学都讲究早规划早申请,但2月开始准...