2026人教版七年级体育与健康电子课本(新教材高清PDF版)
开心田螺
2026-02-03 12:04:24
0

新学期新变化,初一体育与健康教材将更注重知识融合与实际应用!为帮助初中阶段师生家长预览复习,我们特将2026人教版七年级体育与健康电子课本(高清版)整理出来,希望可以为大家做好新学期铺垫。

如需全套初中电子课本PDF版,请关注公众号“学习方法君”(ID:xuexiffj)回复:“电子课本

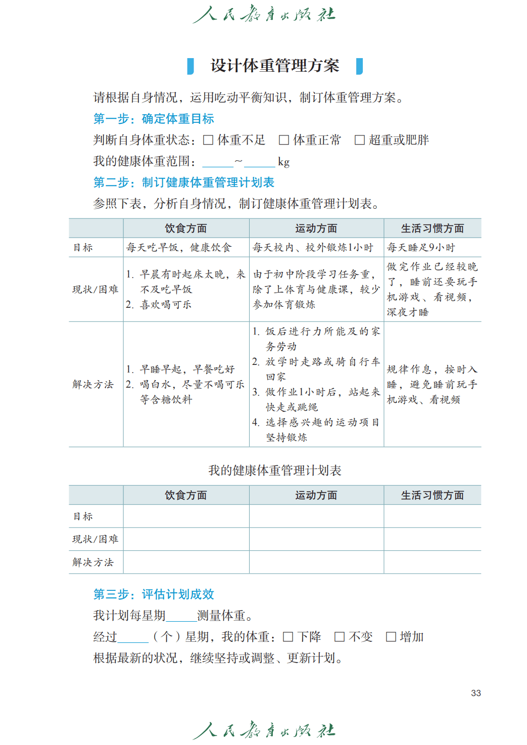
人教版七年级体育与健康电子课本图片版在线阅读

2026人教版七年级体育与健康电子课本(新教材高清PDF版) 就为您介绍到这里,资源来源于网络,仅为学习交流之目的进行分享,其版权均归原出版社及作者所有。

相关内容

热门资讯

多个经济大省下调2026年GD... 记者 田进 近期,各省(区、直辖市,下称“省份”)陆续公布2026年经济社会发展目标和重点任务。据经...
百万大军如果入侵伊朗,对中国是... 当地时间2月2日下午,美国总统特朗普在白宫对媒体表示:“美国正在与伊朗对话,但同时,非常强大的军力也...
西电跨专业搭档的“思辨”之路 “用中文组织逻辑、即兴表达已属不易,何况是用英语?”西安电子科技大学语言智能学部2023级本科生周彤...
“中文+技能”,对接企业真实需... 在国际产能合作不断深化的背景下,中资企业“走出去”对本土化技术技能人才的需求日益迫切。这一过程中,“...
北京市中小学生冬令营开营,青少... 1 月 30 日,北京市教委主办的 2026 北京青少年 “脱颖” 培养创新冬令营正式开营。本次冬令...
看完北京四中学生的寒假安排,才... 寒假开始了,北京四中又暗戳戳放大招! 学校最近发布了一份寒假提醒,完全是给还在上学的孩子们提供了一份...
我校军事理论教学在江苏省再创佳... 近日,江苏省第六届普通高校军事课教师微课教学竞赛结果正式揭晓,我校军事理论课程教师张慧荣获一等奖、曹...
六年级孩子的家书,让父母笑着笑... 没有华丽辞藻,孩子们伏在课桌前,将那些不好意思说出来的感谢、歉意乃至小秘密,一字一句写进了给父母的信...
从“追分”转向“育人”衡水要答... 周二下午两点半,河北衡水中学的教学区渐渐安静下来,而分布在校园各处的活动教室却迎来了最热闹的时刻——...
深圳一商场称西贝门店“选择了最... 每经记者|赵雯琪 每经编辑|何小桃 陈俊杰 近日,一张深圳某商场内张贴的《关于要求西贝即刻恢复营业...