近日,某工信部直属高校发布《关于2026年接收优秀应届本科毕业生免试攻读研究生报名的通知》,明确提到:“全校学术学位硕士研究生原则上全部纳入硕博贯通培养体系培养,在硕士入学第二学期即可开展博士生阶段的师生互选;全校直博生及硕博连读生的基本修业年限均为5年。”

图源:网络
对比2024年的文件,该校的表述为“部分学院学术学位硕士研究生(包括统考和推免)纳入硕博贯通培养体系,硕士在学期间每学期均可申请”,可见,今年的覆盖对象已扩大到全校范围。

图源:网络
这透露出一个信息,保研该校的学生,要么选择专硕,要么选择直博或硕博连读。纯粹意义上的学硕,没了?
学硕,直博化!
当前,我国将学术型硕士定位为一种具有独立就业导向的学位,而非博士预备阶段。
以2023年为例,我国共招收博士生约13.5万人。其中,硕博连读占比约35%(部分“双一流”高校可达50%),本科直博占比约12.5%,普通招考(硕士毕业后考博)占比约52.5%。可见,硕博连读和本科直博已成为重要路径,尤其头部高校更倾向于贯通式培养。
浙江师范大学高质量教育发展研究院教授刘爱生提出:在新形势下,政府应在政策层面重构学术型硕士的定位,明确将学硕定位为“博士教育的过渡阶段”,而非具有独立就业导向的学位。
这说明,学硕的培养目标应倾向于培养“科研预备军”,走上硕博贯通的道路。
最近,不少高校宣布扩大直博或硕博连读招生比例。
以武汉大学为例,2025年,武大扩大接收直博生规模,接收数相比2024年增幅超过50%。同样,复旦大学强基计划学生转段2025级拟录取研究生的直博生为64人,占比50%;而在2026级拟录取名单中,直博生的人数大幅提升,高达104人,占比上升至64.6%。
图源:武汉大学
在这背后,其实是硕士研究生培养的“分层”——学术型人才“直博化”,应用型人才“专硕化”。
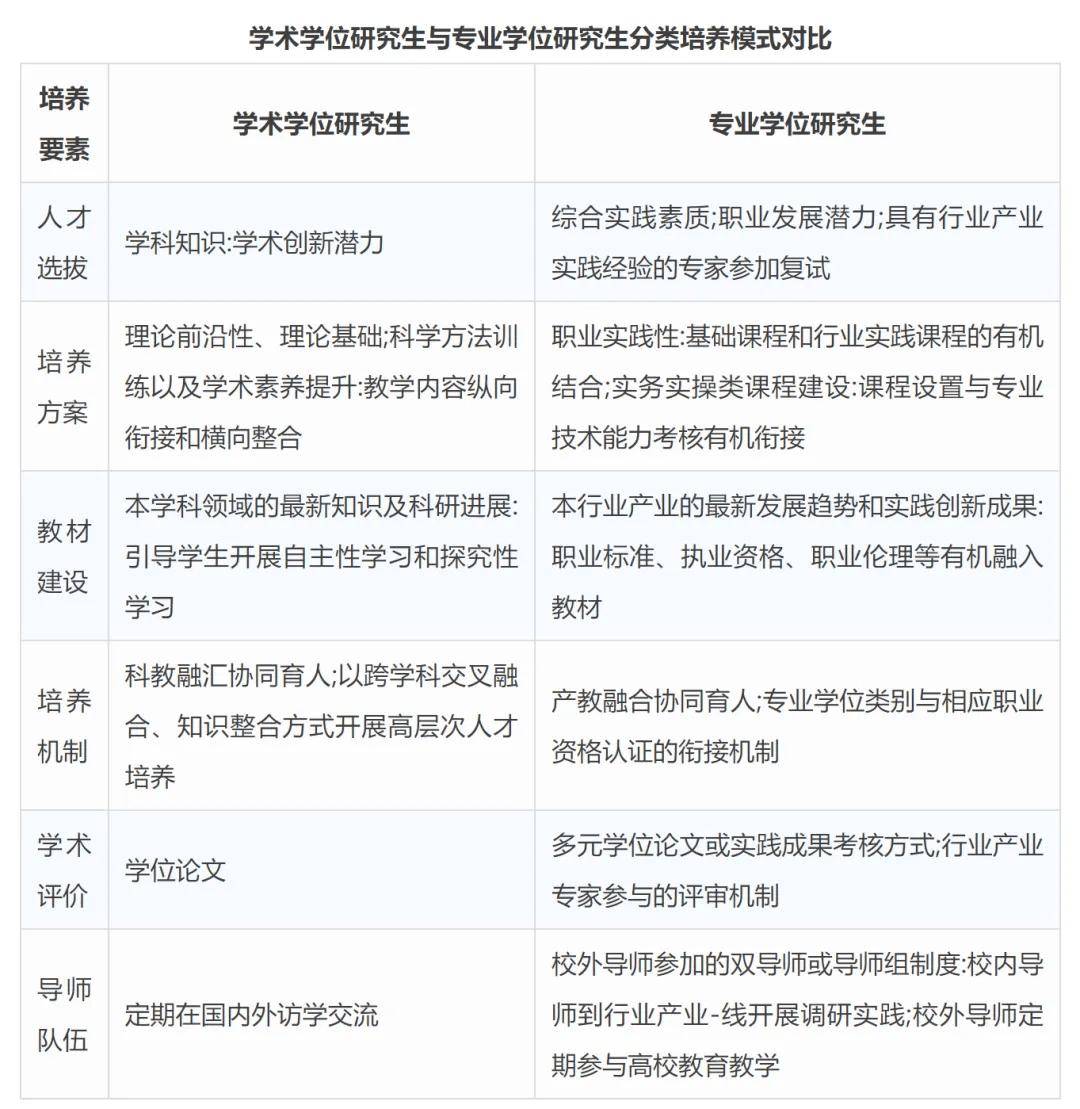
2023年,教育部印发《关于深入推进学术学位与专业学位研究生教育分类发展的意见》,提出“深入推进学术学位与专业学位研究生教育分类发展、融通创新”,“深入打造学术学位与专业学位研究生教育分类培养链条”。这一分类培养链条表现为:针对学术学位研究生,学术研究训练是培养链条的灵魂,强调学术创新潜力的提升;针对专业学位研究生,培养链条的逻辑起点是特定领域知识,目的是解决行业产业实践问题。

图源:廖湘阳《研究生分类培养链条构建及其融通创新的逻辑与策略》

数据来源:廖湘阳《研究生分类培养链条构建及其融通创新的逻辑与策略》
当2条培养路径向外分散、延伸和深入,发展至今,学硕的培养路径逐渐向博士阶段转移,直博/硕博连读的学生成为学术人才的主要来源。
贯通培养,大趋势!
近年来,越来越多高校均在推动实施贯通培养(最典型的是本博贯通),加入这一教育创新实践行列。
今年,中国科学院大学首次在河北、天津、黑龙江、吉林、山西、江西、广东7个省市招收本科生,并实施贯通培养模式,2025年录取的本科生,全部进入贯通培养体系。国科大依托“基础与前沿交叉学科贯通培养工程”,真正实现“去内卷化竞争”的教育改革目标,打造“在科研高原上培育创新高峰”的特色化人才培养路径。4月21日,深圳大学人工智能学院正式揭牌成立,该学院构建起全面的本硕博一体化专业体系。
同样采取本硕博贯通培养模式的,还有前不久备受瞩目的新建大学——福建福耀科技大学,以及北京航空航天大学、哈尔滨工业大学、武汉大学、北京建筑大学等超20所高校。

注:以上内容为软科(ID:zuihaodaxue)手工整理自各高校官网及官方媒体报道,仅列举了部分高校的部分“本博贯通”项目,为不完全整理,仅供参考,请以官方发布为准。
“本博贯通”教育模式的优势之一,是保证科研的连续性和专一性。它有助于让更多有科研潜质的学生把主要精力投入到学业和研究上,减少了应对人生“十字路口”(本科毕业和硕士毕业分界点)的焦虑。
而高校贯通培养的方向,往往聚集于学校自身的王牌学科专业。
最早创办船舶与海洋工程高等教育的上海交通大学,在2024年首次开设船舶与海洋工程专业强基计划“旭华班”。班级采取单独编班授课,开设与人工智能等交叉融合课程,支撑学生夯实理论基础;另一方面,“旭华班”依托海洋工程全国重点实验室等国家级平台基地和国家重大科技项目,鼓励学生提前介入科研,实现在实践中创新的最终目的。
哈尔滨工业大学的“尖班”,是目前拔尖创新人才培养中年限最短的。“尖班”从未来技术学院遴选,由韩杰才、刘宏、冷劲松等院士担任导师,涉及航空航天、环境科学、计算机等多个新工科领域。从兴趣引导、课程重构到革新评价标准,哈工大全方位支持,让学生早进入“博士状态”,在大科学、大项目、大系统实践中成长。
并且,以往的贯通培养模式集中在生命科学、计算机、电子信息类等理工科领域。现如今,人文社科也在试水。
复旦大学经济学院在2025年将启动本博融通班,设立数理经济拔尖班(本博融通)。班级面向理科试验班(相辉学堂)及经济学类专业开放遴选,入选者100%具有保研资格,致力于培养“理论基础扎实、实践能力突出、创新能力显著”的国际化、研究型人才!
聚焦职教整理自:中国社会科学网、软科、北京日报、现代教育报、各高校官微、首都教育、谷粉学术等
上一篇:谁在消解教师培训的实践价值
下一篇:清华大学发布讣告:周炳琨同志逝世