2026鲁教版信息技术初中第二册电子课本(新教材高清PDF版)
开心田螺
2026-03-02 09:56:02
0

新学期新变化,鲁教版信息技术教材将更注重知识融合与实际应用!为帮助初中阶段师生家长预览复习,我们特将2026鲁教版信息技术初中第二册电子课本(高清版)整理出来,希望可以为大家做好新学期铺垫。

如需全套初中电子课本PDF版,请关注公众号“学习方法君”(ID:xuexiffj)回复:“电子课本

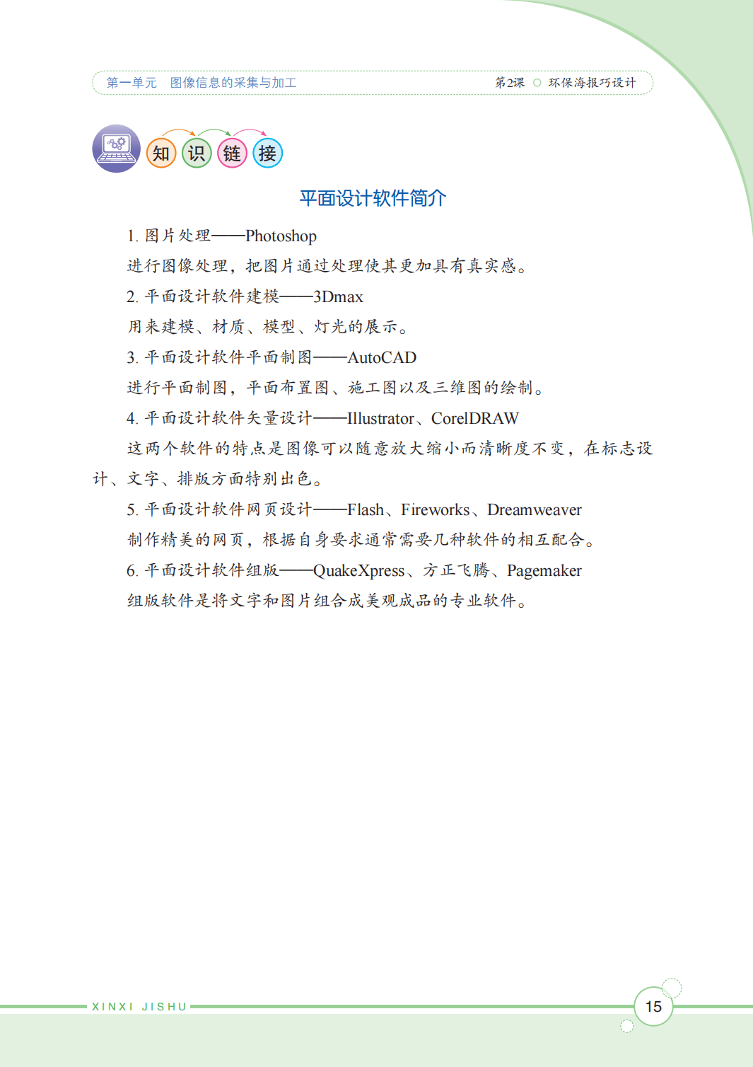
鲁教版信息技术初中第二册电子课本图片版在线阅读

2026鲁教版信息技术初中第二册电子课本(新教材高清PDF版)就为您介绍到这里,资源来源于网络,仅为学习交流之目的进行分享,其版权均归原出版社及作者所有。

相关内容

热门资讯

2026粤教版八年级信息技术下... 新学期新变化,初二下册信息技术教材将更注重知识融合与实际应用!为帮助初中阶段师生家长预览复习,我们特...
周尔均同志逝世 3月1日,“政事儿”从周尔均亲友处获悉,周恩来侄子周尔均少将因病于2026年2月27日在北京逝世,享...
2026鲁教版信息技术初中第二... 新学期新变化,鲁教版信息技术教材将更注重知识融合与实际应用!为帮助初中阶段师生家长预览复习,我们特将...
2026佛山版七年级信息技术下... 新学期新变化,初一下册信息技术教材将更注重知识融合与实际应用!为帮助初中阶段师生家长预览复习,我们特...
面试官:你发现老板的裤链开了,... 标题:面试官:你发现老板的裤链开了,你咋办?女孩的一句话,果断录取。 在一间温馨而紧张的面试室里,...
刚刚,黄金、白银、原油,开盘飙... 【导读】现货黄金白银开盘飙涨,原油跳空高开 中国基金报记者 晨曦 刚刚,黄金、白银、原油,集体飙涨!...
2026佛山版九年级信息技术全... 新学期新变化,初三信息技术教材将更注重知识融合与实际应用!为帮助初中阶段师生家长预览复习,我们特将2...
2026年潍坊留学中介top1... 作为从事8年国际教育规划师,我经常被问到:没有实习经历,留学申请还有机会吗?答案是肯定的。关键在于选...
美以军事行动引发伊朗“最猛烈”... 自当地时间2月28日上午,以色列和美国开始对伊朗发起军事打击到现在已经过去约40小时。直至3月1日深...
2026沪科教版高中信息技术选... 为了让大家做好课前预习和巩固复习,下面为大家准备了2026沪科教版高中信息技术选择性必修二《网络基础...