★
梁老师
生涯规划专家
2026年考研国家线已于近日公布,考生需立即结合2026年最新分数线与2025年历史数据(含国家线及目标院校专业线)进行多维评估。首先,若总分与单科分数均显著高于2026年国家线且超过目标院校往年复试线,进复试概率较大,应全力准备专业课笔试、综合面试及英语口语;其次,若分数介于国家线与院校线之间,或虽过线但排名靠后,需启动“复试+调剂”双轨策略,一方面联系招生办确认复试资格,另一方面迅速搜集调剂信息,关注B区院校或非热门专业缺口;若未达国家线,则需果断调整心态,着手规划二战、就业或留学。特别要注意2026年各学科分数线波动趋势,参考2025年数据判断大小年现象,避免盲目乐观或消极放弃。此刻关键在于信息搜集效率与行动力,提前整理个人简历、科研成果及推荐信,模拟面试演练,同时密切关注研招网调剂系统开放时间,确保在黄金48小时内完成精准投递,最大化录取机会。


2026研考生请注意, 34所自划线高校复试分数线陆续开始公布。当前已有北京大学、清华大学、北京师范大学、西安交通大学公布本校26研考复试分数线。

▲上下

▲上下


▲上下

1.学校复试基本分数线为相应招生学科专业的最低分数线,单科、总分须同时满足要求。考生可根据报考学科专业名称及专业代码进行查看,学科专业代码为6位,前两位代表门类,中间两位代表相应门类下一级学科或专业学位类别。各招生学院(部、中心)将在学校划定的复试基本分数线基础上,结合招生计划、合格生源、复试比例等情况,确定本单位复试分数线及相关要求,并确定复试考生名单。
2.“退役大学生士兵计划”复试分数线为:在学校划定的复试基本分数线基础上,报考全日制的(考试科目满分为500分)单科降5分,总分降10分;报考非全日制的(考试科目满分为300分)单科降10分,总分降10分。
强军计划(含单独考试)复试分数线为:总分不低于240分,考试科目满分为100分的,单科不低于30分,考试科目满分为150分的,单科不低于45分。
3.参加“大学生志愿服务西部计划”“三支一扶计划”“农村义务教育阶段学校教师特设岗位计划”“国际中文教育志愿者”“高校学生应征入伍服义务兵役退役”等项目服务期满并考核合格的考生,按照教育部当年度相关规定享受加分政策。以上加分项目不累计。工作单位和户籍在国务院公布的民族区域自治地方,且定向就业单位为原单位的少数民族在职人员考生,在学校划定的复试基本分数线基础上总分降10分。照顾政策按照有关部门审核结果执行。报考专项计划的考生,不再享受初试加分和少数民族照顾政策。
4.同等学力人员(高职高专、本科结业)、成人教育应届本科毕业生、复试时尚未获得本科毕业证的自学考试和网络教育本科生,初试成绩达到复试基本分数线者按规定须在复试中进行加试,加试不合格者不予录取。请已获得本科毕业证的自学考试和网络教育本科生在学校复试基本分数线发布三日内将毕业证书及相关材料(准考证、身份证)发送至研招办(通过学校研招报考服务系统上传)。
根据教育部及陕西省教育考试院有关 2026年研究生复试工作相关要求,结合学校实际情况,我校2026年硕士研究生复试预计于3月下旬举行,具体复试方案及相关安排详见学校及相关学院(部、中心)通知。
西安交通大学研招办
二〇二六年三月十三日
▲上下
其他院校或专业录取数据,可加微信咨询:
或如下自行查看:
后台输入:考研
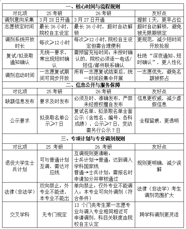
今年的调剂政策,变得更友好了!

注:以上对比汇总于网络,仅供参考哦~
一、什么样的情况才能参加调剂:
2026考研仅未进一志愿复试、参加一志愿复试未被录取的考生可参与调剂,需满足国家统一要求+对应专业/专项计划规则。
通用基础条件(缺一不可)
特殊专业 / 专项计划调剂规则1.管理类联考 7 专业(工商/会计/公管等):仅可相互调剂,不得与其他专业互调;2.法律(非法学)专硕:仅本专业可向外调剂,外专业不得调入;
3.临床医学类专硕:可向外调剂,外专业(含医学学硕)不得调入;
4.退役大学生士兵计划:士兵计划调普通计划需达调入专业国家线;普通计划调士兵计划,需为退役士兵 + 报名时加分审核通过 + 达招生单位划定的士兵计划调剂线,且互调均需走官方系统;5.照顾专业(体育/中医/工学照顾类等):与非照顾专业互调需达非照顾专业国家线,同类照顾专业内互调按照顾专业国家线执行;
6.少数民族骨干计划:仅限计划内调剂,不与普通计划互调。
二、绝对无法调剂的情况
注:如果没法参与调剂,也可以了解一下中外合作办学哦~
三、中外合作办学
免统考、免调剂,申请制入学
1、申请条件(通用)
本科毕业+ 学士学位(部分接受专科 + 工作经验)
本科GPA / 均分达标(常见 75–85%)
英语:雅思/ 托福 / 四六级 / 考研英语(部分可免)
材料:成绩单、学历证、简历、推荐信、面试
没过国家线、单科不过线、无法调剂
不想二战、想当年入学、预算有限(不出国)
在职想提升学历(多为周末 / 集中授课)
拿外方硕士学位,可在 中留服认证
认证后等同国内双证,可考公、考编、评职称
上一篇:伊朗新任最高领袖,伤情有多重?
下一篇:没有了