*A-历年考研真题试卷与参考答案*
往年考③628 量子力学④802 普通物理一(含力学、热学、光学、电磁学)
2026年只考普通物理
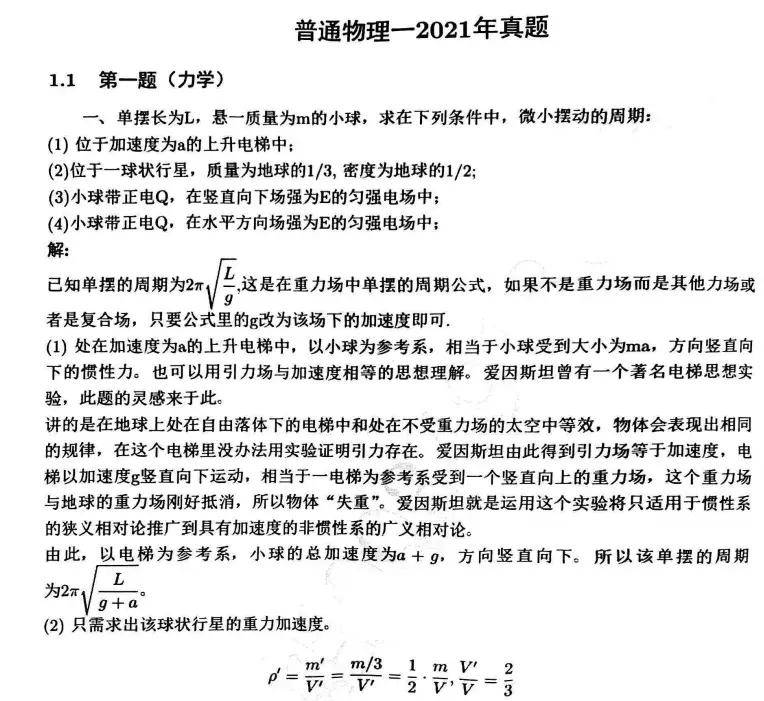
1998-2024年南京大学802普通物理一考研真题
2010-2024年南京大学802普通物理一考研真题参考答案




*B-配套笔记题库*
《普通物理学》(程守洙第7版上册)笔记与课后答案
《普通物理学》(程守洙第7版下册)笔记与课后答案
《普通物理学》(程守洙第6、7版上册)题库
《普通物理学》(程守洙第6、7版下册)题库
2026年有变化,不考量子力学了
南京大学物理学院关于调整硕士研究生招生专业目录的公告

==2020年南京大学官方参考书目(此后官方未公布)==
《量子力学》(第五版)(第一卷)曾谨言著,科学出版社,2013年版。
《普通物理》(第一、二、三册)程守洙著,高等教育出版社。