为进一步推进我市高中段学校多样化、特色化发展,满足初中毕业生多样化的升学需求,现将2026年市区高中段学校特长生招生工作通知如下:
一、招生项目与计划
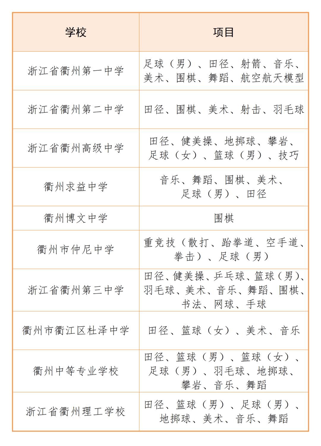
2026年市区高中段学校特长生招生项目如下:

各校的特长生招生计划列入当年度总招生计划,比例原则上控制在5%以内,未招足的指标并入各校统招计划。
二、报考条件
特长生报名应符合市区招生学校的报名条件,具有与所报特长相关的专业技能和发展潜质,报考条件中的各类奖项必须是特长生在其所报特长项目上的获奖。具体要求如下:
(一)体育特长生报考条件
在初中阶段参加设区市级体育赛事(指衢州市体育局、衢州市教育局联合公布的衢州市青少年学生体育竞赛和培训计划内的体育赛事或县级人民政府主办的体育赛事,下同)或省级体育赛事(指省教育厅、省体育局联合制定的省级大中小学生体育竞赛计划中所列赛事,或设区市级人民政府主办的体育赛事)或国家级体育赛事(指国家二类及以上赛事)获得个人项目前三名或集体项目前六名的初中应届毕业生,或在县级体育赛事(指县<市、区>级教育行政部门牵头主办,或县<市、区>级体育行政部门和教育行政部门联合主办的体育赛事,下同)中获得个人项目或集体项目第一名的初中应届毕业生。其中,田径特长生的招生条件可放宽至县级体育赛事的田径比赛中获得个人项目前三名,设区市级体育赛事个人项目前六名,省级体育赛事的个人项目前八名;篮球、足球特长生的招生条件可放宽至县级体育赛事中获得集体项目前三名,篮球特长生身高在190cm以上的还可进一步放宽报名条件,具体由招生学校明确;网球特长生的招生条件可放宽至参加国家级体育赛事(含U系列)获得个人项目(含小团体)前十六名或集体项目前十二名,或省级体育赛事个人项目(含小团体)前八名或集体项目前十名,或浙江省第十八届运动会新组队项目的运动员;手球特长生的招生条件可放宽至县级体育赛事前三名,或设区市级以上体育赛事前六名,或浙江省第十八届运动会新组队项目的运动员。根据《浙江省教育厅关于开展深化校园足球改革试点的指导意见》(浙教体〔2023〕63号)文件精神,浙江省足球改革试点学校衢州一中、衢州高级中学可面向全市范围招收足球项目特长生。
围棋特长生满足以下条件之一的初中应届毕业生即可:达到业余5段及以上水平;初中阶段获得世界级围棋赛事前64名或国家级赛事前32名或省级赛事前16名或设区市级赛事前6名;注册在衢州的或户籍在衢州的职业棋手(职业一至九段)。
(二)艺术特长生报考条件
1.音乐、舞蹈。在初中阶段参加省级及以上教育行政部门牵头主办(“牵头主办”指以相关部门文号正式发文,下同)的比赛中获得三等奖(个人或集体均可)以上或设区市级教育行政部门牵头主办的比赛中获得一等奖(个人或集体均可)以上或衢州市教育局艺术教育委员会牵头主办的比赛中获得个人一等奖的初中应届毕业生。
2.美术。在初中阶段参加省级及以上教育行政部门牵头主办的比赛中获得三等奖以上或设区市级教育行政部门牵头主办的比赛中获得绘画类二等奖以上。
3.书法。在初中阶段参加省级以上教育行政部门牵头主办的比赛中获得书法类三等奖以上,或参加设区市级以上教育行政部门牵头主办的比赛中获得书法类一等奖及以上。
(三)科技特长生报考条件
在初中阶段,获得浙江省青少年航空航天模型锦标赛个人项目前六名,或曾获得航空航天模型类相关项目国家二级运动员及以上证书的初中应届毕业生。
三、报名办法
符合报名条件的两区考生于4月24日8:30至4月26日17:30通过衢州市教育局网站中的“市区高中段学校特长生志愿填报”端口报名,报名需上传获奖证书、等级证书、比赛(竞赛)成绩证明等佐证材料照片,体育特长生考生需上传健康体检报告。每位考生只能选择一个专业测试项目,并在提供特长生项目招生的高中段学校中选择1-3个作为特长生志愿学校。考生监护人要在纸质版特长生志愿确认书上签字并交初中学校存档备案。系统关闭后,一律不再接受考生的志愿填报或修改。市内非两区考生于4月24日8:30至4月26日17:30到招生学校(仅限于衢州一中男足项目、衢州高级中学女足项目,衢州中专田径、女篮、男篮、男足、羽毛球、地掷球、攀岩、音乐、舞蹈项目)报名,并提供身份证、获奖证书、等级证书、比赛(竞赛)成绩证明、健康体检报告等复印件。
4月27日两区初中学校负责对本校考生的报名信息、获奖材料的真实性和完备性进行在线初审。4月28日招生学校对报名考生的资格进行在线终审。5月5日至7日考生可进入报名端口自行下载并打印准考证。
四、测试安排
2026年市区高中段学校特长生专业测试统一安排在5月8日至9日进行。各考点学校须按市教育局指定的时间(见下图),组织专业测试工作。如遇恶劣天气需暂缓测试的,考点学校须向市教育局请示,经市教育局同意后另行安排测试时间。测试时考生需携带测试准考证、身份证到指定考点参加专业测试。各项目测试内容和评分标准在衢州市教育局网站公布。

五、考务工作
(一)认真准备,规范组织。各考点学校要规范组织测试工作,考前认真组织测试人员进行师德师风、专业技能和廉政教育等培训,指定专人维持好考场秩序,做好医护保障工作。各考点学校在正式考试前一天,要准备好各考场的布置和考试所需的各种器材、设备、工具、报表等,设立考生休息处、领队限定活动区等相关场所和区域,各考点学校入口处需张贴特长生测试工作方案及考生须知、考试流程、监督电话。
(二)加强管理,确保安全。各考点学校要加强校门管理,考场周边要设立警戒线,室内考场要安装监控系统,室外考场要采取现场录像形式记录考试情况,保证录像清晰可辨。监考人员、裁判员、工作人员和考生均不得携带任何通讯工具进入考场。
(三)严格评分,公开公正。各考点学校所有测试项目的评委由市教育局统一从专家库抽调,分派至各考点学校,评委均应签订廉洁公正承诺书。评委须严格按照考核标准进行评分并在成绩登记表上签字确认,考点学校确认登记表无缺漏后加盖学校公章上交市教育局。特长生考试采用封闭式一次性考试,不设缓、补考。测试成绩经市教育局审核无误后,由各考点学校在学校网站和公示栏公布。
(四)强化组织,遵守纪律。各初中学校要做好考生外出测试期间的安全教育工作,要安排专任教师带队,把考生组织好,确保考生安全。测试当日出发前,提醒考生检查携带的测试准考证、身份证、健康证明(体育类考生用)等材料是否齐全,提前做好测试准备工作,并带领考生于测试当日上午8:00前按时到考点学校报到,逾期报到者取消测试资格。带队教师要遵守考点学校相关的管理规定。
(五)组织巡查,强化监督。市教育局成立招生工作巡查组,加强对考试、录取工作进行全面巡查、监督,确保衢州市区高中段学校招收特长生工作公开、公平、公正。
六、录取办法
(一)确定预录名单。市教育考试院依据考生专业测试成绩、志愿和招生学校的招生计划,从高分到低分按照平行志愿投档的方式确定预录取名单,专业成绩低于60分的不予预录取。某项目若分子项或类别且计划打通使用的,在整个项目考生中按照不同小项(类别)专业成绩分值从高到低打通排序进行预录取。出现末位专业成绩相同而超出预录取计划的,全部纳入预录取名单,正式录取时专业成绩末位同分的按中考成绩排名确定录取对象。其中田径项目因不同子类项目间的评分标准不一,由市教育局组建录取工作小组集中开展录取,由招生学校田径特长生预录取决策团代表决定田径大项中不同小项间的取舍录取并做好书面情况说明,驻市教育局纪检监察组全程参与监督,田径项目低于招生学校专业测试准入标准的不予预录取。所有项目的预录取名单经市教育局审核后,分别在衢州市教育局网站和招生学校校务公开栏(或学校网站)上公示,公示时间不少于5个工作日,公示结束无异议后,由招生学校通知本校预录取考生。公示期间如发现材料造假等情况,则取消预录取资格。
(二)正式录取。被预录取的学生仍需参加全市初中学业水平考试。体育、艺术特长生学业水平考试成绩不低于招生学校2024年和2025年统招录取分数线(民办普高统招录取分数线按照统招中位线计算,下同)平均值的65%。注册在衢州的或户籍在衢州的围棋职业棋手学业水平考试成绩按《浙江省教育厅关于进一步推进高中阶段学校考试招生制度改革的实施意见》(浙教基〔2017〕122号)要求执行。特长生招生实行提前批录取,学业水平考试成绩未达到被预录取学校特长生录取分数线要求的考生,后续录取不受影响。招生学校未完成的特长生计划不再递补录取,纳入学校统招计划。考虑到中考总分变化,部分学校根据培养目标对初中学业水平考试成绩要求进行适当调整。各招生学校招收特长生的初中学业水平考试成绩最低控制线见附件。
七、特长生管理
(一)各招生学校须与录取的特长生签订《特长生培养管理协议书》,协议书内容由招生学校制定,为特长生学习和专业发展创造有利条件。
(二)要充分发挥特长生在学校日常体育、艺术、科技教育教学活动中的作用,积极参加相关比赛和演出活动。否则,将取消下一年度特长生招生计划。
(三)凡被录取的特长生,必须服从学校管理,积极参加学校组织的训练(排练)、比赛(演出)。对无故不参加训练(排练)、比赛(演出)者,学校有权按照所签订协议和相关规定作出处理。
