2026年学生将迎来新版教材,新教材将更加重视思维和阅读!为了方便广大学生在暑假预习新学期的课本知识,我们整理了2026新人教版高中物理必修(第二册)一电子课本,以图片的形式呈现给大家,希望对同学们的暑期学习有所帮助。
如需全套电子课本PDF版,请关注公众号“桃李科普”回复:“电子课本”
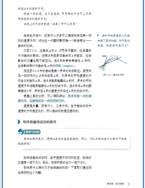
人教版高中物理必修(第二册)-电子课本在线阅读











高中物理 高二完整版复习提纲(全网最简、超好背、考试直接用)
适合:高二全学期、期中 / 期末、学业水平、高考基础复习
一、必修核心(高一打底,高二必考)
1. 直线运动
- 匀速直线:x=vt
- 匀变速直线三大公式:
- v=v0+at
- x=v0t+21at2
- v2−v02=2ax
- 自由落体:,
2. 受力分析(物理根基)
重力、弹力、摩擦力、拉力、支持力
- 滑动摩擦力:f=μN
- 静摩擦力:外力平衡决定,不是固定值
- 受力步骤:重力→弹力→摩擦力→其他力
3. 牛顿运动定律
- 牛一:惯性,不受力保持静止 / 匀速
- 牛二:F=ma(计算题核心)
- 牛三:作用力与反作用力,大小相等、方向相反
4. 曲线运动 & 平抛
- 曲线运动:合力指向轨迹内侧
- 平抛运动:
- 水平:匀速直线 x=v0t
- 竖直:自由落体 y=21gt2
5. 圆周运动
线速度、角速度、向心力
Fn=mrv2=mω2r
6. 万有引力
- 天体运动:万有引力提供向心力
- 黄金代换:GM=gR2
二、高二重点内容(选修必考・重中之重)
(一)电场 静电场
- 电荷、库仑定律
- F=kr2q1q2
- 电场强度
- E=qF 点电荷:E=kr2Q
- 电场线特点
- 正电荷出发,负电荷终止
- 疏密 = 场强大小,切线 = 场强方向
- 电势、电势能、电势差
- 沿电场线,电势降低
- 电场力做功:W=qU
- 电容器
- 正对面积越大、距离越小→电容越大
(二)恒定电流
- 欧姆定律:I=RU
- 电阻定律:R=ρSL
- 电功、电功率
- W=UItP=UI
- 串并联规律
- 串联:电流相等,分压
- 并联:电压相等,分流
(三)磁场
- 磁感线:闭合曲线,N→S
- 安培力(导线)
- F=BIL(垂直)
- 左手定则:判断力方向
- 洛伦兹力(带电粒子)
- f=qvB
- 洛伦兹力永远不做功
(四)电磁感应(高二最难 + 大题压轴)
- 磁通量:Φ=BS
- 楞次定律:来拒去留,阻碍磁通量变化
- 法拉第电磁感应定律:感应电动势大小
- 右手定则:判断感应电流方向
- 交变电流、变压器
- 电压比 = 匝数比
三、高频必背结论(选择秒杀)
- 电场强度大 → 电场线密
- 等势面⊥电场线
- 带电粒子只受电场力:动能 + 电势能守恒
- 磁场中运动:圆周运动,洛伦兹力当向心力
- 感应电流产生条件:闭合回路 + 磁通量变化
四、物理大题万能解题步骤
- 画图:受力图 / 运动图 / 电场磁场图
- 受力分析,标出所有力
- 选公式(牛二、圆周、电场、电磁)
- 列式代入,单位统一
- 最后检查正负、方向
五、易错点汇总(考试最容易丢分)
- 摩擦力不分静摩擦、滑动摩擦
- 电场强度、电势、电势能概念混淆