2026级中国传媒大学影视动画创作考研院校信息及真题丨785艺术作品评论丨885人文艺术基础丨中传动画考研丨糖心柯德动漫
开心田螺
2026-04-25 04:58:47
0

2026级中国传媒大学影视动画创作考研院校信息及真题

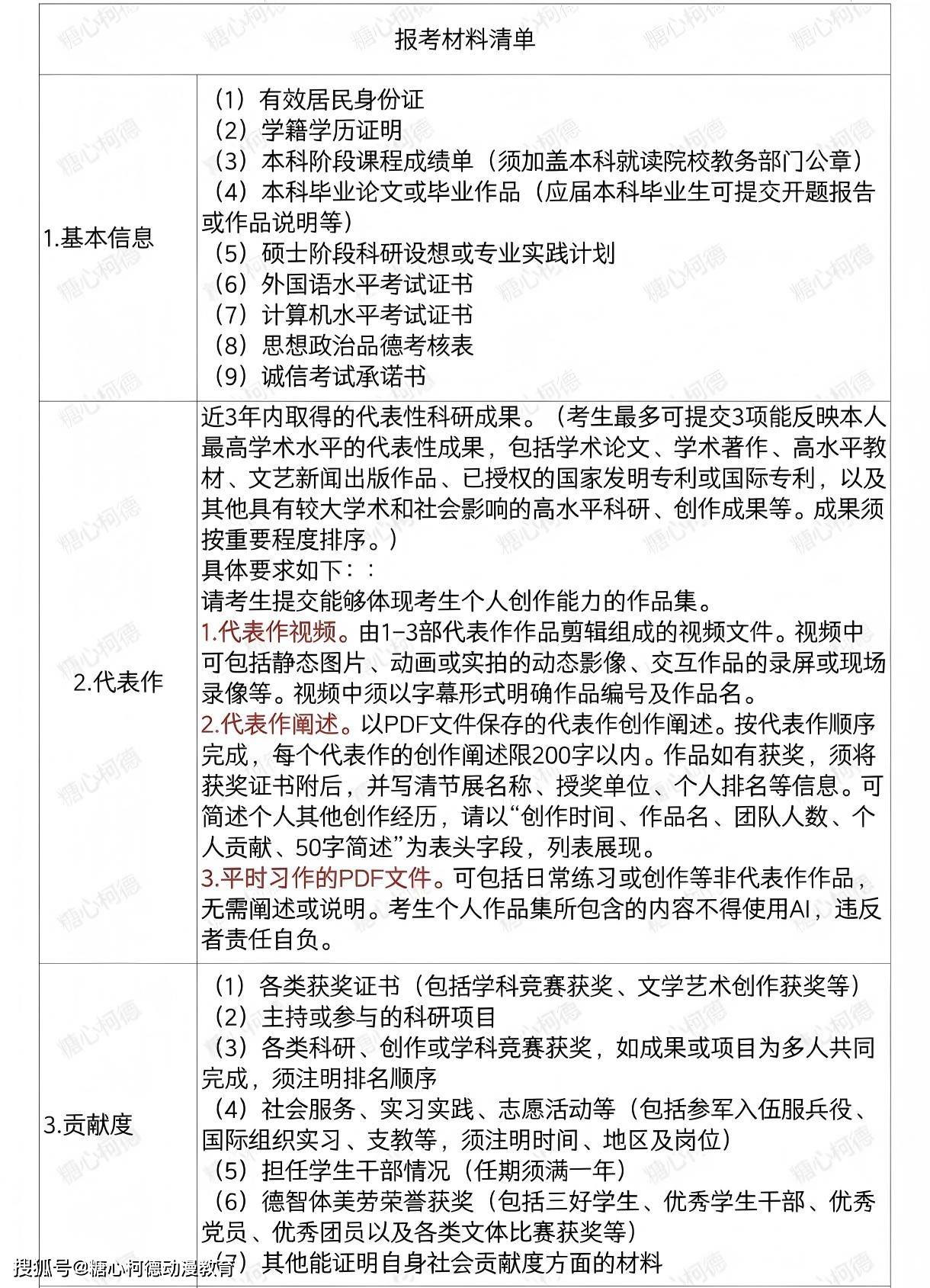
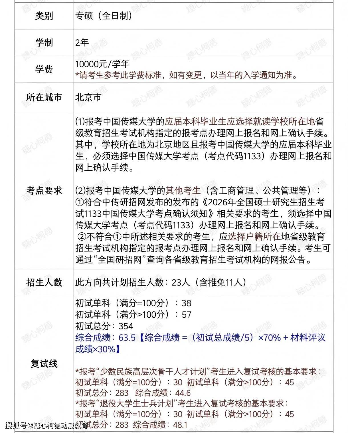
往年信息仅供参考,注意时效性!

【全面升级】2027 级糖心柯德动漫数媒考研手绘全程班 正式招生中!

2027级糖心柯德数媒动画考研理论课程招生中!

糖心柯德APP已上线!助力动画插画漫画游戏数媒等专业考研高考!

相关内容

热门资讯

计划招录1294人!国考补录今... 据国家公务员局消息,中央机关及其直属机构2026年度补充录用公务员报名即将开始,报考者可于 5月8日...
全国首批!天大新增“生物制造”... 天津大学新增“生物制造 ” 本科专业 正式获得教育部批准! 创办生物制造专业,是天津大学践行 习近平...
创新教学主张:一场“教育森林”... 为深入贯彻海淀区教育大会精神,落实《建设教育强国首善先行区行动计划(2025—2027年)》部署,4...
@用人单位,南宁学院2026年... 2026 校企合作对接会邀请函 尊敬的用人单位 为积极探索产教融合校企合作应用型人才培养模式,落实精...
27考研英语真题教辅测评|4 ... 核心结论:考研英语备考,真题是唯一核心资料。本次测评的 4 款主流真题教辅定位清晰:基础薄弱 / 全...
李渡中学召开2026年春季学期... 2026年5月6日上午8时18分,李渡中学春季学期期中总结表彰大会于学校大操场庄严举行。本次大会旨在...
职业教育如何提升吸引力 本报记者 丁雅诵 眼下正值高职单招、春季招考季,在湖南,长沙商贸旅游职业技术学院大数据与会计专业报录...
顶层家庭绝不允许孩子碰的两件事... 顶层家庭绝不允许孩子碰的两件事,看似不起眼,却能毁了孩子一生 很多人羡慕顶层家庭的孩子,生来就拥有优...
冲刺三十天、决胜高考路,郑州市... 2026年5月8日下午4:30,郑州市第十九高级中学高三二测质量分析会在西会议室顺利召开。会议紧扣统...
来自地球的声音 太原迎泽区第二... 2026年5月7日,太原市迎泽区第二实验小学紧扣新课标要求,创新开展“地球与声音”主题科学实践活动,...