
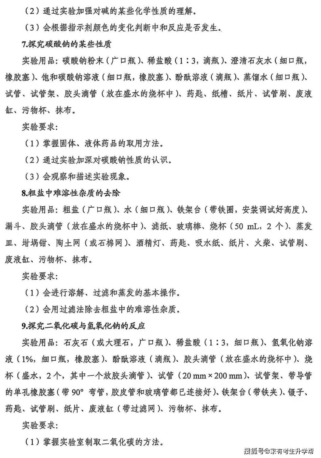
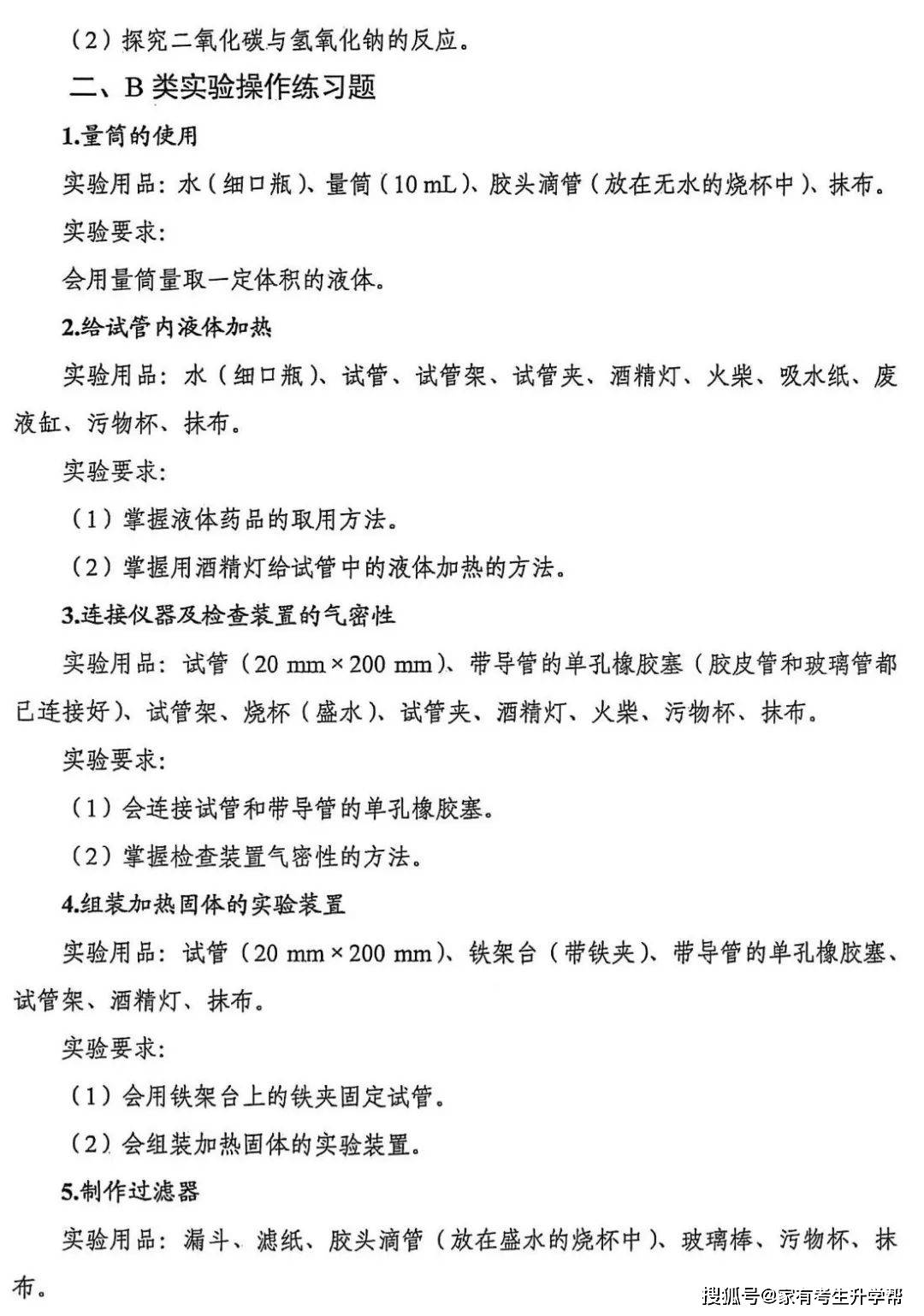
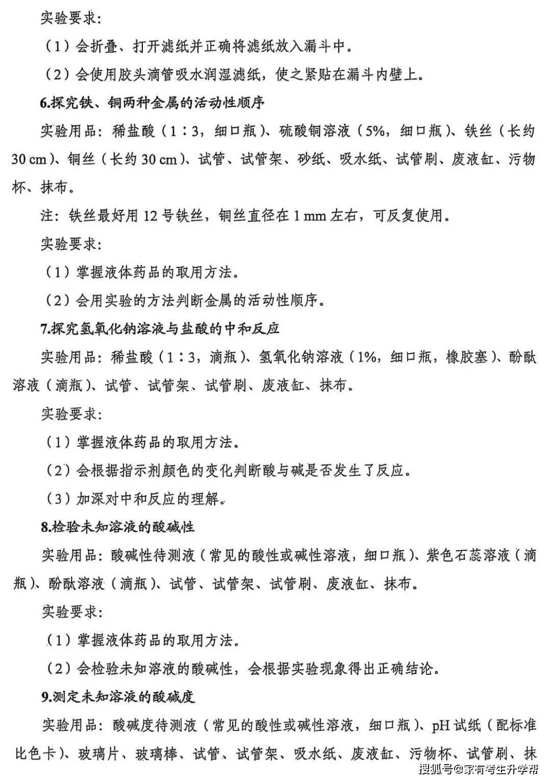
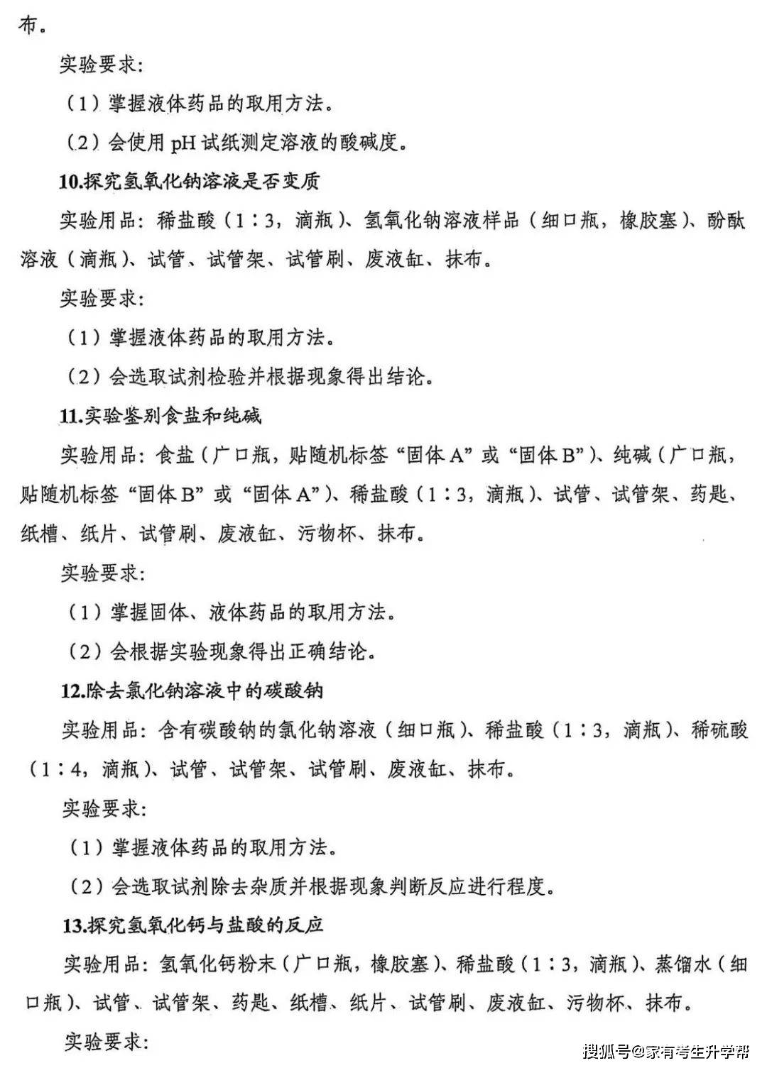
2025年河南省中招理化生实验操作考试成绩按满分30分计入中招考试总成绩。考试科目为初中物理、化学、生物学三科。考试时间为4月1日—30日,每位考生的考试时间为15分钟。各省辖市、济源示范区、航空港区可根据本地情况据实安排考试进程。
2025年河南省中招理化生实验操作考试办公室统一命制24道试题,分4个试题单元(A、B、C、D),每个单元内含6道实验操作试题,每道试题内含物理、化学、生物学实验项目各一个。
一、试题结构
试题中的实验项目,按照难度、完成时间分为两类:较难的实验为主实验项目,一般的实验为副实验项目。
二、学科分布
每个试题单元6道试题中主实验项目的学科分配为:物理3个,化学2个,生物学1个。
三、分值比例
每道试题分值为30分,分值比例为16:6:6:2,即主实验项目1个,占16分;副实验项目2个,各占6分;考试结束后实验器材整理,占2分。
四、各科练习题目示例
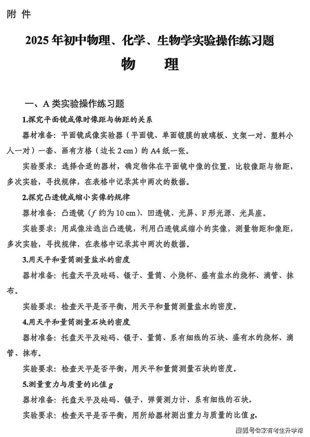
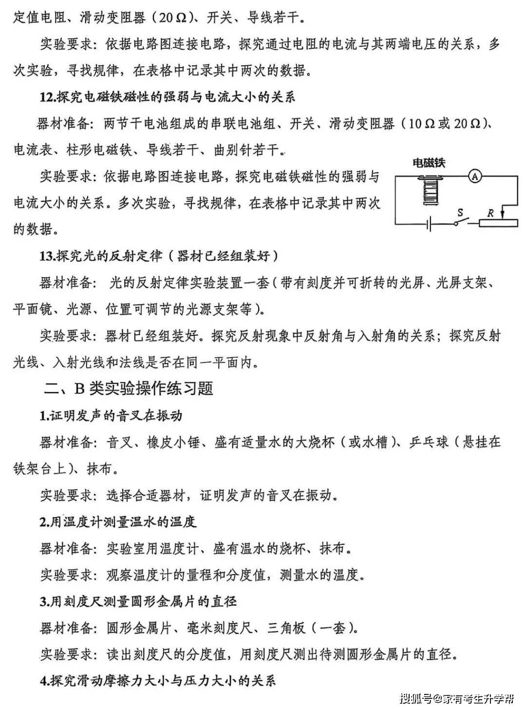
物理





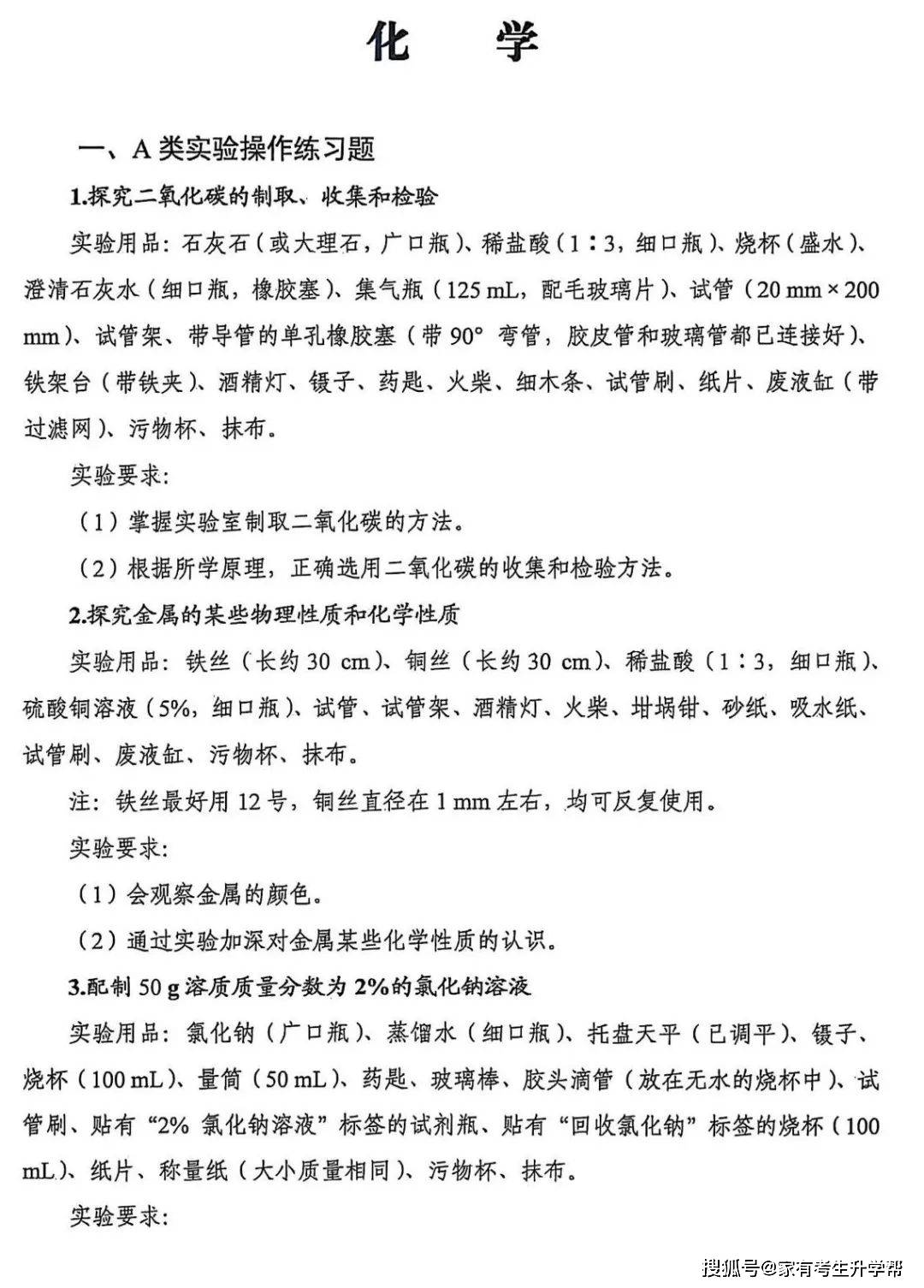
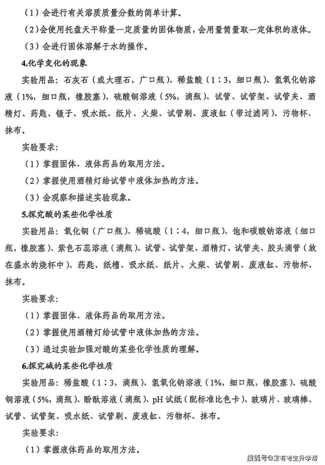
化学







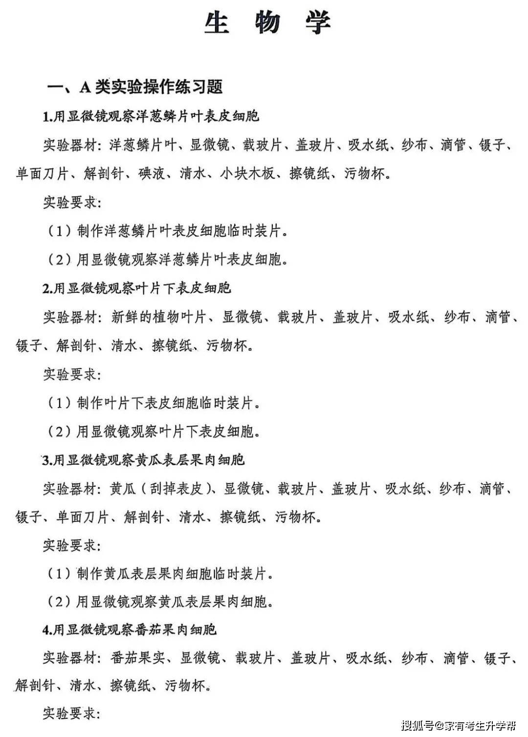
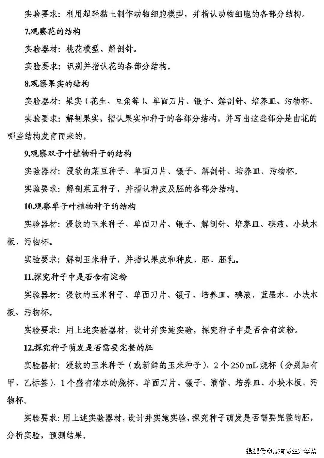
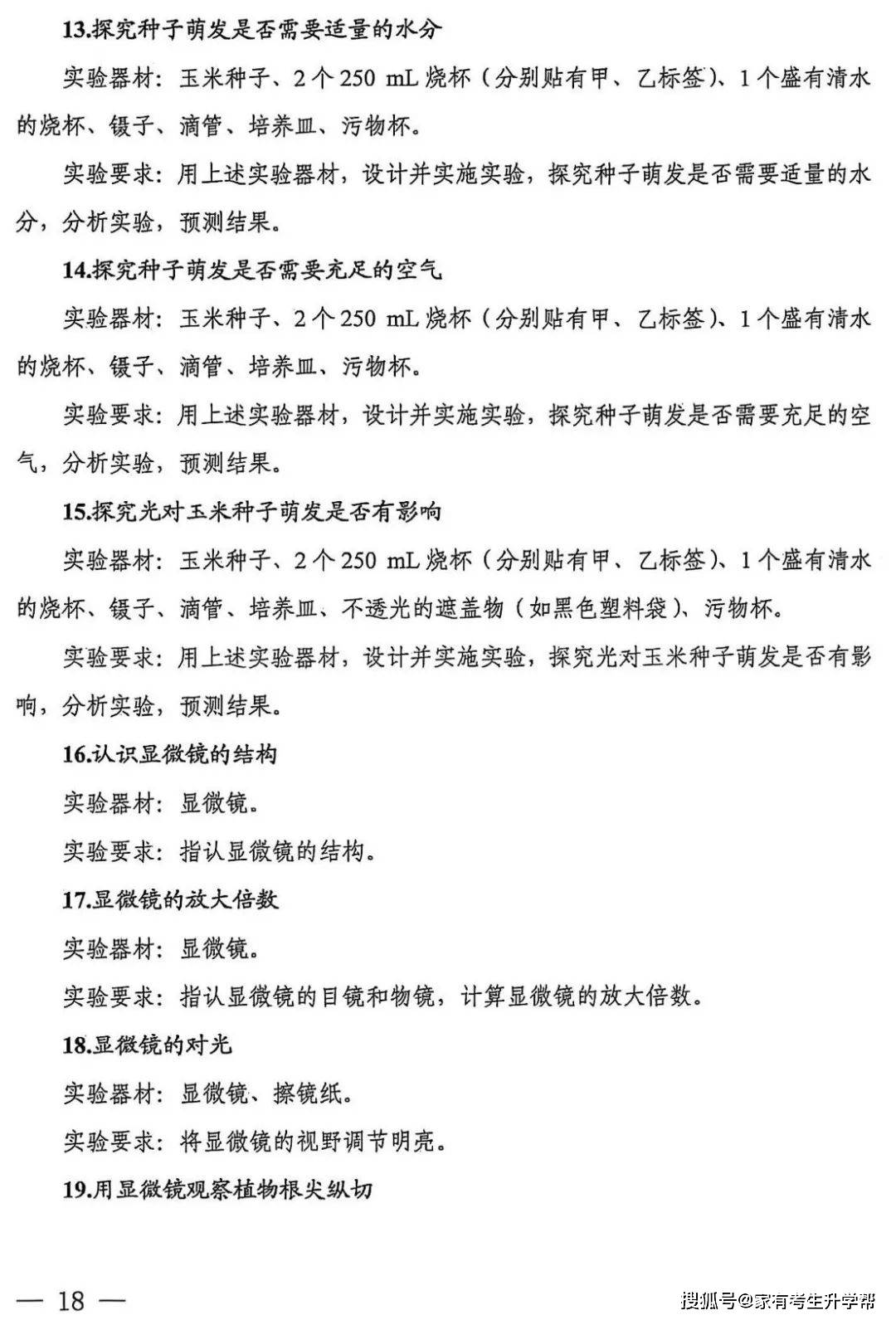
生物学






