在雅思备考的长征路上,许多考生经历了无数次的挑战与摸索,却依然对考试知之甚少。
今天将揭开雅思考试那层神秘的面纱,分享一些不为人知的秘密,并附上实用的日常训练建议,尤其是针对那些初涉考场的小考鸭们。
1
阅读T/F/NG简写
在阅读答题纸上,对于True/False/Not Given题型,简写为T/F/NG通常不会被扣分,只要答案正确。但需注意,如果题目要求使用YES/NO/NOT GIVEN,则必须严格按照要求作答,否则会被视为错误。
日常训练建议:仔细阅读题目要求,确保答题格式与题目要求一致。同时,加强阅读速度和理解能力的训练,提高答题效率。
2
口语对G类更宽容
关于口语考试,一个常见的误区是考官会对G类(培训类)考生更加宽容,给予“同情分”。事实并非如此,从口语的角度来看,口语考官两类考试在内容和评判上并无二致。
日常训练建议:无论A类还是G类考生,都应重视口语表达的流利度、词汇丰富度、语法准确性和发音清晰度。通过模拟练习、参加英语角或与外教对话,可以有效提升这些方面的能力。
3
小作文影响大局
许多考生错误地认为,由于大作文分值更高,可以先完成大作文,小作文随便写写即可。但实际上,一篇糟糕或未完成的小作文,会给考官留下负面印象,进而影响大作文的评分。因此,两者都需认真对待。
日常训练建议:制定合理的写作计划,确保小作文和大作文都能在规定时间内完成。同时,加强对小作文(如图表描述)的练习,掌握各种图表的分析方法和常用句型,提升写作效率和准确性。
4
写作隐形扣分项
除了大家熟知的写作任务回应情况、连贯与衔接、词汇丰富程度、语法多样性及准确性四大评分项外,雅思写作还有隐藏扣分项,如字数不足 、偏题, 字数不足会直接影响得分。
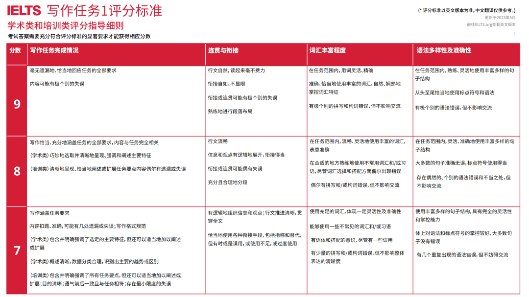
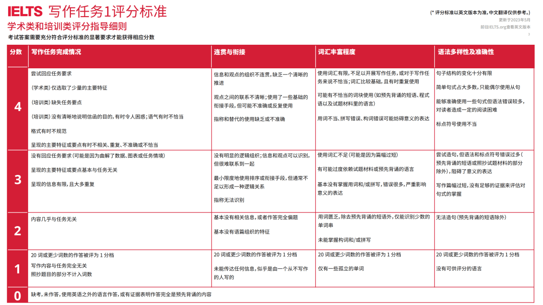
小作文评分标准



向下所有内容
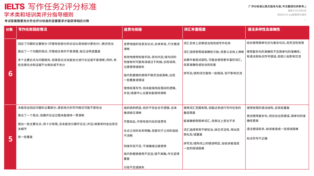
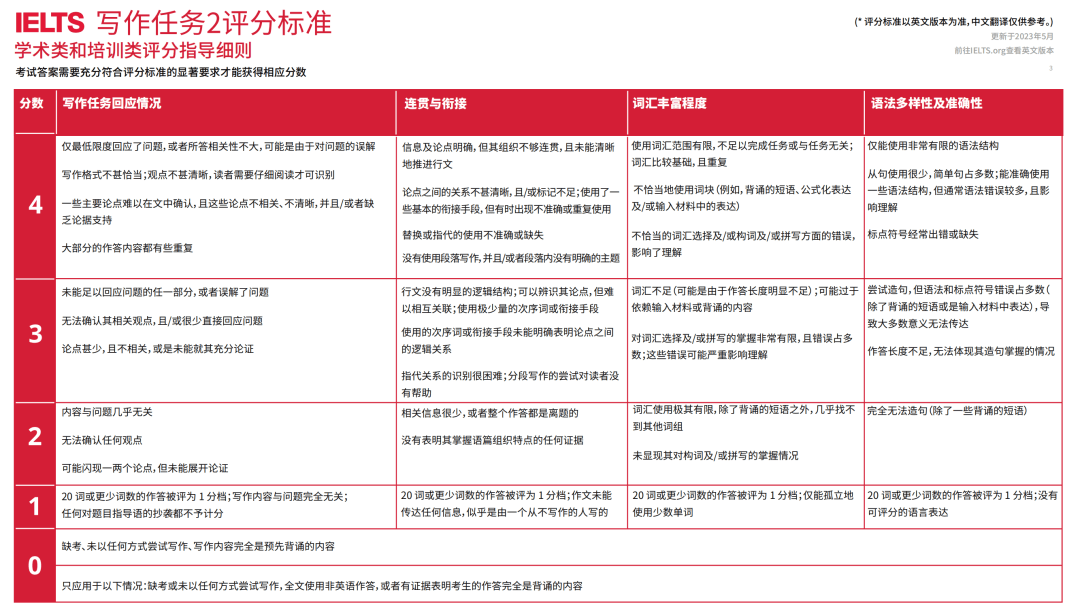
大作文评分标准



向下所有内容
日常训练建议:确保每篇作文都达到字数要求,可以通过列提纲、拓展论点等方式增加内容长度。同时,注重原创性,避免直接背诵范文,而是通过模仿范文结构和表达方式,形成自己的写作风格。
雅思考试虽有其独特之处,但只要掌握了这些不为人知的秘密,并结合有效的日常训练,每位考鸭都能在这条备考之路上越走越远,最终收获理想的成绩。