据悉,新校区建成后,首都医科大学将腾退现有五个校区,实现“一校一址”办学。

首都医科大学新校区
首都医科大学在2025年新年贺词中透露,学校新校区规划方案持续完善,新校区(校本部)9个地块全部单体“多规合一”会商意见获批。南北食堂、本科宿舍等项目施工准备就绪。6栋硕博宿舍楼施工进展顺利。校本部南北校园联通和地下空间方案不断优化。首都医学科学创新中心和研究型医院签署代建协议,完成规划方案遴选。
“在北京市委市政府的高度重视、北京市多个委办局和大兴区鼎力支持下,建立由新校区(校本部)、首都医学科学创新中心、研究型医院三位一体组成的‘新首医’,密切融合医教研产,助推学校迈向国际一流研究型医科大学。”首都医科大学校长饶毅在2023年新校区(校本部)项目开工动员大会上曾如此表示。
据悉,首医新校区选址于大兴生物医药基地北扩区,校本部土地面积共计约1100亩,以建设国际一流研究型医科大学为目标,规划设计理念定位为聚焦教研结合、强化师生互动、突出学科融合的“未来医学院”。学校将全力争取于2027年底全面竣工,计划2028年投入使用。

据了解,规划方案设计理念定位为聚焦教研结合、强化师生互动、突出学科融合的“未来医学院”,按“圈层空间模式”组织校园建筑与室内外空间,校园三个功能圈层由内向外分为中轴形象区、科研及教学区、生活及体育运动区。建筑单体及组团主要包括图书馆、科研组团、教学组团、学生宿舍和师生活动中心。

据悉,目前首都医科大学5个校区中4个位于中心城区,其中主校区位于丰台区南二环外。实施新校区建设,将学校位于中心城区教育科研功能全部迁出,能够更好地服务保障首都核心功能。
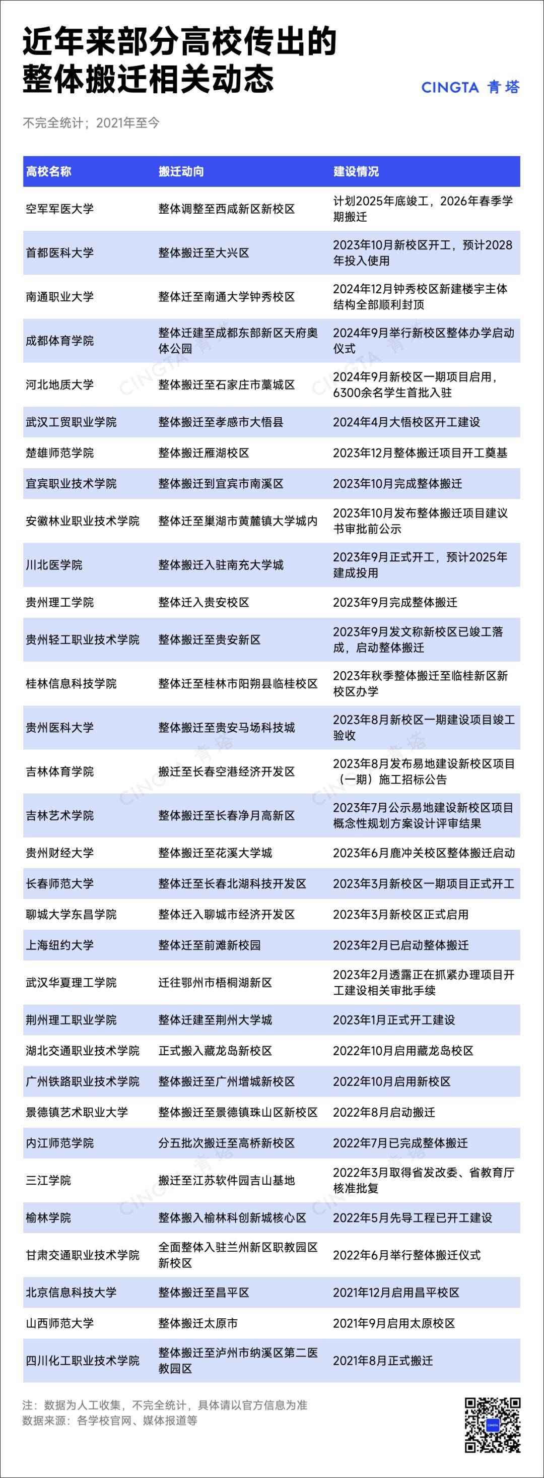
多所高校,拟整体搬迁
近年来,随着中国城市与高等教育发展速度的加快,大批高校纷纷开启新一轮新校区建设。2024年下半年来,便有多所高校传来整体搬迁的新动态:
元旦这天,《川北医学院2024年度十件大事》中提到,学校临江校区建设加快推进,土建施工图设计已全部完成,36幢建筑开始施工,其中31幢已封顶,5幢正在主体结构施工,核心区景观绿化施工同步进行,相关配套项目稳步推进,校区整体轮廓已初步呈现。
而据了解,川北医学院临江校区位于南充市顺庆区新规划的大学城,将通过校区置换整体迁入。校区总规划用地面积2825亩,其中主校区用地1820亩,项目总投资为40亿元,按近期可容纳2万人全日制学生进行规划建设,已于2023年9月25日正式开工建设,预计2025年建成投用。
此外,成都体育学院于2024年9月举行新校区整体办学启动仪式,顺利迁入成都东部新区;同月,河北地质大学新校区正式启用,6300余名学生首批入驻,将于三期项目建设完成后实现学校整体搬迁和集中办学……
而据不完全统计,2021年至今,已有超过30所高校传出完成或计划整体搬迁的消息。

相较于原本的老校区,新校区的食堂、宿舍等硬件设施更加优越,但更靠近“郊外”。然而挣脱了办学空间的限制之后,学校也就有了更多施展的空间。
本文来源于青塔 。
河南高教融媒体矩阵
更多平台点击直达↓↓↓