2025年3月13日,新疆教育考试院发布重磅消息:从2024年秋季入学的高一学生开始实施高考综合改革,到2027年新疆普通高考实行“3+1+2”新高考模式,不再分文理科。
2027年高考起,全面进入新高考模式(除西藏),不再区分文理。

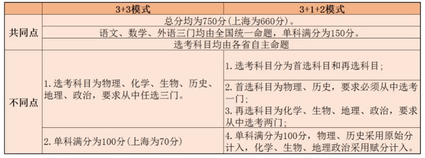
01
模式对比

02
各地赋分方式

近日,“西藏发布”“西藏日报”微信公众号发布:西藏于2024年正式启动高考综合改革。

高考改革十年来,无数学子“丢掉”曾经二元的身份,步入全新的赛道。这一切,源自2014年起实施的一项“革命性”政策——《国务院关于深化考试招生制度改革的实施意见》。文件中提出,启动高考综合改革试点,不分文理科。
发展至今,31个省份正式启动“文理不分科”的新高考改革。

文理划分的时代,谢幕
长期以来,高中教育中文科与理科被视为两条平行线,互不干涉,各自培养人才。“文科生”和“理科生”成为许多人从高中开始就伴随一生的标签,不断塑造甚至固化学生的自我认知。文理分科的争议在于可能导致文化和知识的割裂。
在这种背景下,国家和社会开始强调文理交融的通识教育,而新高考改革成为近年来教育界最受关注的事件之一。2014年,国务院颁布相关文件,宣布取消文理分科。同年,浙江和上海成为首批试点省份,对所有高一新生全面启动“3+3”新高考模式。2017年,新高考元年,34万余名浙沪学子参加考试,成为我国第一批参加新高考的考生。
此后几年,高考改革政策逐步从东部地区扩展到中西部地区,分多个批次有序推进。从第三批开始,“3+3”模式被“3+1+2”模式取代,具体实施细则在实践中不断调整和优化。
一场高考“革命”
新高考改革具有重要意义。新高考“新”在哪里?目前,全国绝大多数省份采用“3+1+2”模式,原来的文综和理综考试变为12个科目的组合;数学不再分文理;三门必考科目使用全国卷,由教育部命题,选考科目由各省命题。新高考改革为学生提供了最大限度的选科自由,有利于他们发挥优势,规避短板。
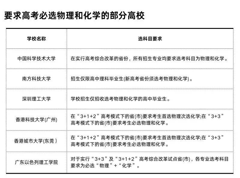
对于高中生来说,选科将直接影响学生的专业选择和择校方向。许多高校在招生时明确规定,高考未考某一科目无法报考相关专业,例如中国科学技术大学只招收高考选考科目为物理和化学的毕业生。因此,选科相当于让学生提前对未来发展做出规划,做出更加理性的选择。

除了考试科目的重大调整,新高考改革方案在赋分方法、志愿填报、考试机会、教学方式等方面均有大变革。
最突出的变化在于,选考科目的成绩采用“等级赋分制”。所谓“等级赋分”,就是把考生的卷面成绩通过转换公式(四舍五入)计算等级分,其初衷是为了保证不同选考科目之间成绩呈现的可比性和公平性。
浙江省选考科目等级赋分的分差为1分,根据考生的卷面成绩对学生成绩进行排序,划分出20个赋分区间。各对应区间内按等比例转换,四舍五入将卷面得分转换为等级分。等级赋分满分100分,起点赋分40分,成绩当年有效。考生所选科目有效期内的最高一次成绩记入高考总成绩。
根据学生的原始成绩和每一个分数的学生人数,按照下表所示比例,划分为20个赋分区间,第1区间赋分100-97分,第2区间赋分96-94分,第3区间赋分93-91分,以此类推,第20区间为赋分42-40分。然后根据在区间内的具体分数,确定考生的具体赋分。

在志愿填报方面,学生报考由侧重“学校”向“学校+专业”转变,各省情况不一。

部分地区新高考还力求破除“一考定终身”。虽然大部分省份只有一次高考机会,但近年来一些省份也在探索多次考试的机会。例如,浙江和上海实行“两次高考”,即春季高考和夏季高考。部分省份的英语(含听力和笔试)可提供两次考试机会,上海、浙江、天津明确英语一年两考,允许考生选择最好的一次成绩作为最终成绩,有利于减轻考生的高考压力。
此外,在新高考改革初期,出现了一些违背政策本意的情况,这体现出高考改革应兼顾公平与效率、理想与现实的期望。路漫漫其修远兮,新高考改革只有顺应主流民意,不断改进完善,才能顺利而长久推行下去。