2026年广东普通高考的报名将在11月1-10日进行,今年新增了品德考核表材料。
近日,有报考点(高州教育局)发布了考核表的办理以及填写说明,如果社会考生无就读学校或工作单位,办理考核表有困难的,可填写书面承诺并签名。
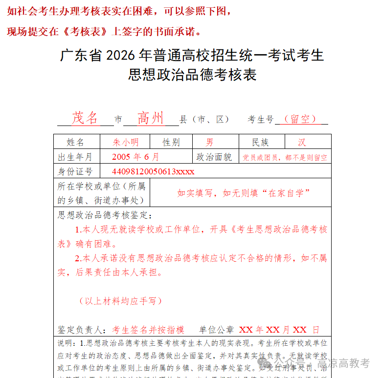
以下是该报名点的办理说明,仅供开具考核表有困难的社会考生参考。建议以考生本人所在的报名点要求为准。
提醒:仅供开具考核表有困难的社会考生参考!
提醒:仅供开具考核表有困难的社会考生参考!
统一答复:
一、社会考生应在高考报名前向所在机构或单位(所属的乡镇、村委、街道办事处)申请办理《广东省2026年普通高校招生统一考试考生思想政治品德考核表》(简称《考生思想政治品德考核表》),并在现场确认时交报名点。
1.办理日期原则上在2025年11月10日前
2.考核鉴定的内容须有“思想政治品德考核合格”或“思想政治品德考核不合格”的结论性意见,详细内容可以根据实际予以说明
二、无就读学校或工作单位的考生如果办理《考生思想政治品德考核表》确有困难,则由考生向报名点提供本人当场在《考生思想政治品德考核表》上签字的书面承诺,承诺内容应包括但不限于以下内容:1.本人现无就读学校或工作单位,开具《考生思想政治品德考核表》确有困难。2.本人承诺没有思想政治品德考核应认定不合格的情形,如不属实,后果责任由本人承担。
如下图:


高考报名事关重大
请大家一定要认真对待
希望大家报名成功
如愿考上大学
上一篇:校园代跑成生意,问题出在哪儿?