
1
(1)当代青少年儿童的内心世界
都说三年一代沟,我在和学生交往的时候也曾经感受过。当代的儿童青少年和我们当初的大环境已经截然不同了:互联网让整个世界的联系越来越紧密,足不出户就可以了解到大西洋彼岸的故事,信息资源的大爆炸让他们了解得比我们更多;物质生活的大幅度提高,从原来的愁“吃不吃得饱,穿不穿得暖”变成现在的“吃不吃得好,穿不穿得美”,他们的需要已经发生了改变;平等和尊重的观念更加深入人心,他们对于发生在自己身上不公正的事情越加敏感,在彰显自我的时代里面,每个孩子都在书写自己独特的人生。
是不是发现将心比心的教育似乎不那么有效了呢?听多了父母们的“峥嵘岁月”,孩子们还有一些不耐烦了,心里面可能又在嘀咕:“又在说教了。”
时代在前进,教育也需要与时俱进。现在的儿童青少年更希望和长辈平等对话,希望有更多表达自我的空间,期待更多实现自我的机会——这是现在青少年儿童的特点。
(2)例外——目标——一小步
家长情绪上面的焦虑和认知上面的封闭丝毫不能够解决问题,只有情绪上面的平和从容,认知上的开放接纳,才能够真正走进孩子内心,帮助到孩子。
我认为SFBT的谈话方式是符合现代儿童青少年的特点的,因为我们深信——孩子是解决自身问题的专家。SFBT解决问题的基本架构就是例外——目标——一小步,在上两篇文章中,我们已经学习了怎样聚焦“问题”之外的正向力量——就是通过赞美技术和重构技术,接下来就需要进行下一步设立合理可行的目标。

利普切克说过:“将问题标尺化”就是用以衡量一个问题影响力大小的治疗工具。将问题标尺化的提问,可以保持目标的具体化和行动化,减少相互指责,有利于制定相关任务。
SFBT中的评量问句是利用数值的评量(如0-10),协助孩子将抽象的概念以比较具体的方式加以描述。在问句中邀请孩子将他的观察、印象和预测在一个0到10的量表上反应出来。
《咨询员培训》李国民
家长和老师可以在1——10的标尺上面标明问题的严重性:“1代表问题完全控制了你,10代表你完全控制了问题。”可以在谈话的时候问孩子:“你认为自己处于标尺的那一个位置?”“他(或她)希望处于怎样的位置?”“具体怎样做才能够推进?”
评量问句帮助来访者设置一个合理的目标,通过具体化的描述,设定每一小步的行动,为来访者提供一个可以实际操作的行为指南。
当我面对一个非常棘手的班级,这个班级4年已经换了3个班主任,语文成绩比年级平均分低12分。各科的任教的老师都对这个班级充满了抱怨却却束手无策。我担任了这个班级的语文老师,在这样一个棘手的班级和不熟悉的学科里面,仅仅用了3个月的时间,班级的气氛就焕然一新,期末平均成绩提高了8个平均分。除了运用了SFBT的赞美技术和重构技术,最能够帮助我将全体班级的目标和行动力都凝聚到一起神奇的妙招,就是评量问句。
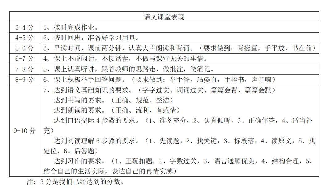
(1)最一开始我利用几堂课来和大家一起制定行动指南
我对全班同学说:“如果你认为语文课堂表现最好是10分,最不好是0分,我们现在在几分?怎样做可以让我们增加1分?一条一条来说。”评量问句的重点就在于帮助学生们能够以具体化的方式量化自己的行为标准。以下就是我们分几次一起制定的语文课堂标准,最后的版本就是我们最满意的行动指南。
《中小学心理健康教育》(2019年第17期)余季惟
第一次讨论结果
第二次讨论结果
第三次讨论结果
第四次的讨论结果
以上就是第四次的讨论结果,也是最终成果。
每次的课堂都是热火朝天地讨论,似乎大家都焕然一新。我变得更加有信心和富有领导力,同学们变得踊跃参与和积极献言献策。为什么会有这样的变化呢?我想是因为我不再困于问题思维,相信孩子和问题是分开的,他们才是解决问题的专家,看见他们的正向力量。并且评量问句让解决问题变得十分清晰明确,让我和同学们都知道怎样做会更好。
(2)以往的每一节课后,都会拿出行动指南全班打分
每一次课后,我都会一条条来评出做得最好和最有进步的学生,并且大家一起评价这一节课最后的得分。不知不觉,语文课堂表现的分数一次比一次好,甚至我们学校的书记来我们班听课的时候,都对我们班快速而极大的变化震惊了。不得不说这就是SFBT评量问句神奇所在。
孩子们的状态也焕然一新,他们的内心向我敞开,我看到了他们认真的态度、积极的能量、向上的行动,让我对他们的未来充满了希望。
