2026年1月广东自考考试已经结束,需要注意的是,今年2月下旬还有一次自考报名,这次报考错过就得再等半年了!本文将为大家分享自考时间安排、考试科目、报名流程及热门专业推荐。
一、2026年4月广东自考时间安排
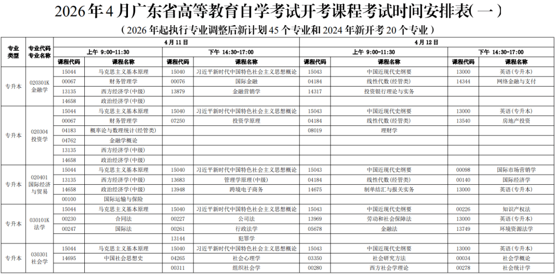
2026年广东4月自学考试时间已经确定了,4月考期将于4月11-12日举行,报名时间广东教育考试院暂未官宣,根据广州招考公布的2026年广州自学考试常规工作时间安排表,预计在2月下旬开始报名报考。

1、2026年4月自考时间安排:
报名时间:2026年2月26日-3月1日(预计)
报考时间:2026年3月3-6日(预计)
准考证打印时间:考前10天内
考试时间:2026年4月11-12日
2、自考报名入口:
广东省自学考试管理系统
网址:https://www.eeagd.edu.cn/selfec/

3、报考条件:
凡在广东省居住和工作的中华人民共和国公民,不受性别、年龄、民族、种族和已受教育程度的限制,均可参加广东省自学考试。港澳和台湾同胞、海外侨胞及外籍人士,也可按规定参加广东省自学考试。
但在申请自考本科毕业时,必须交验国家承认的专科及以上学历证书原件,否则不予办理毕业手续。(以学信网的查询结果为准)。
二、开考课程
(2026年起执行专业调整后新计划45个专业和2024年新开考20个专业)






上下
(2026年起仅调整专业代码、专业名称,暂不调整专业考试计划专业)


上下

不同学历层次/专业/院校
报名自考的费用/拿证时间不同
点击下方小卡片
在线测评适合你的专业
↓查询专业费用/拿证时间↓
三、自考专业选择建议
简单来说,先明确自己报考自考的核心诉求,再针对性选专业,备考更有方向、拿证也更高效。根据不同的自考目标,考生大致可分为拿证为主、为就业赋能、为考公考研铺路三类,每类人群都有适配的专业选择思路,具体参考如下:
1、拿证为主,追求低难度快毕业
没有过多职业或升学的附加需求,那么优先选择难度低、易通关、毕业周期短的专业即可。比如视觉传达设计、消防工程等专业,考核难度适中,备考门槛不高,配合合理的报考规划,最快1.5年就能完成学业顺利毕业。
2、为了就业,学实用技能拓机会
若提升学历的核心目的是为了找工作、提升职场竞争力,建议选择实用性强、能学到硬核专业技能的专业。像计算机、会计、英语这类专业,适配各类企业的岗位需求,有效拓宽就业面,增加就业机会。
3、为了考公考研,选适配性高的专业
如果自考是为后续考公、考研做铺垫,选专业就要贴合升学和考编的需求。考公的话,优先选汉语言文学、行政管理、法学等专业,这类专业是历年公务员考试的 “热门适配专业”,可报考的岗位数量多,选择空间大;考研的话,建议让自考专业与研究生目标专业保持一致或高度相似,这样后续备考研究生专业课会更有基础优势,复试也能更轻松。
自考专业和院校推荐