各位考生朋友,2026年上半年中小学教师资格考试笔试将于2026年3月7日举行。现就有关事项提示如下:
1.及时下载打印准考证
3月2日起,考生可登录中小学教师资格考试网站(https://ntce.neea.edu.cn),自行下载打印准考证,考生需仔细阅读考生须知,按照准考证上的提示,做好考前准备工作。

中小学教师资格考试网站
(https://ntce.neea.edu.cn)
2.按时参加考试
考生应提前规划出行时间和赴考路线,按照准考证上规定的时间、地点参加考试。笔试迟到15分钟不得进入考场参加考试。
3.持证参加考试
考生持《准考证》和有效期内的《居民身份证》、《港澳台居民身份证》、《港澳居民来往内地通行证》、《台湾居民来往大陆通行证》(五年有效期)参加考试。准考证上的“姓名”和“证件号码”信息与所持身份证件上不一致者,不得参加考试。如发现准考证上的姓名或照片信息有误,请于3月6日中午12时前,由本人持有效身份证件到所报考区的考试机构进行修改,逾期不再办理。
4.遵守考场规则
考生须服从考点工作人员的指令与安排,配合工作人员进行身份验证与随身物品检查。
5.严禁携带手机
考生不得携带手机入场,应服从考点安排主动上交手机,按要求集中存放,若发现考生携带手机或具有发送或接收功能的电子通讯设备入场,无论使用与否,一律按作弊处理。
6.按要求填写答题卡
考生须仔细阅读答题卡上的注意事项,按要求填写本人承诺(诚信考试,从我做起)、规范作答。
7.违纪作弊违法处理
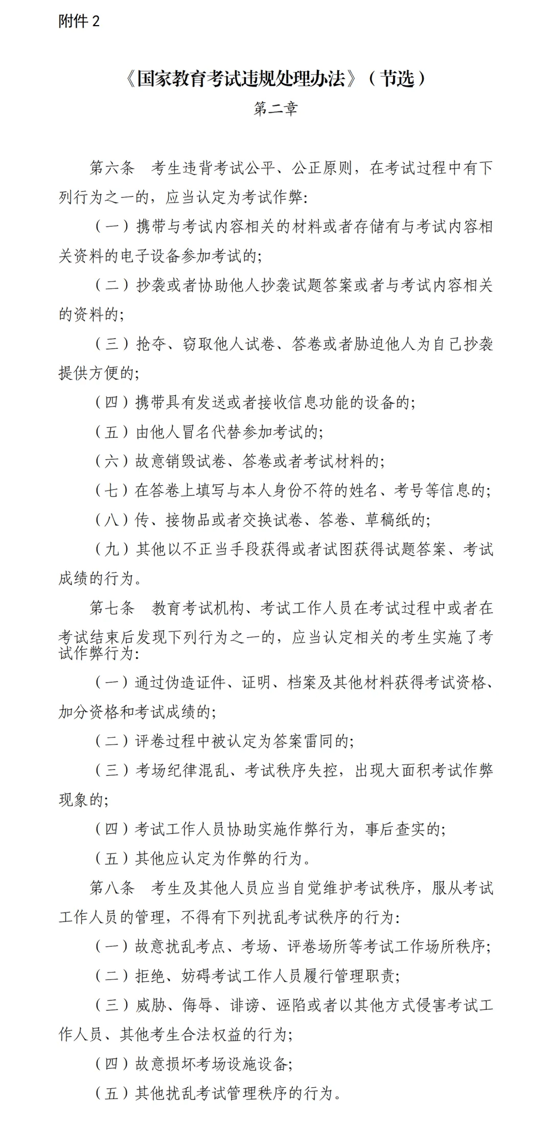
考试违纪、作弊、违法按照《国家教育考试违规处理办法》《教师资格条例》《刑法修正案(九)》等有关规定处理。其中,违反《国家教育考试违规处理办法》第五条的(见附件1),视为考试违纪,取消该科目的考试成绩;违反《国家教育考试违规处理办法》第六条、第七条、第八条的(见附件2)视为考试作弊,其本次报名参加考试的各科成绩无效,3年内不得再次参加教师资格考试;构成犯罪的,由司法机关依法追究刑事责任。
希望各位考生诚信做人,诚信考试。
最后祝愿各位考生朋友考试平安顺利,取得理想成绩。


编辑 | 炜琳 初审 | 陈浩 终审 | 徐工