近日,教育部公布2026年研考国家线,并部署2026年全国硕士研究生招生复试录取工作。此前,教育部在《2026年全国硕士研究生招生工作管理规定》中明确指出:考试综合成绩由初试成绩和复试成绩按权重相加,初试成绩占综合成绩的权重一般不低于50%,具体由招生单位自定。
与历年研招工作管理规定对比,这是教育部首次在规定中明确研考初试成绩的权重下限。


初试权重,为何设下限?
为什么要明文规定初试成绩的权重下限?
研考综合成绩一般由初试成绩和复试成绩按权重相加,具体由招生单位自行确定。从2025年各高校发布的复试录取办法来看,常见的初试、复试成绩比例主要有7:3、6:4、5:5三种,初试成绩占比一般并不会低于50%。但在个别院校,的确出现了初试成绩占比偏低的情况,如复试成绩占60%、初试成绩仅占40%。
“初试40%的占比偏低”这一说法有没有依据?有。2006年,教育部曾出台《关于加强硕士研究生招生复试工作的指导意见》,明确复试成绩占总成绩的权重一般在30-50%的范围内,由招生单位自定。这份由教育部首次出台的关于加强复试工作的专项文件,强化了复试的地位和作用,但在此后的官方公开信息中,暂未检索到任何一份文件对“非一般”的情况做出解释,也未有明文规定研考复试成绩占比可超过50%。
在录取流程中,较低的初试占比可能引发考生对复试过程公平性、透明性度的质疑。对初试拿到好成绩的学生来说,初试成绩权重越高,越能起到“压舱石”的作用,让考生心里有个底。初试成绩权重越低,通常意味着其对综合成绩影响越小,而复试对综合成绩影响越大。对初试成绩并不太理想的考生来说,这或许是一个通过复试逆袭的好机会。但在初试占比普遍60%、70%的情况下,40%的比例让人难免打个问号:“是不是太低了?是不是想捞人?”
“捞人”的质疑要进一步归因于复试环节较高的主观性和较低的透明度。研考初试环节为笔试形式,全国统一组织,虽然统考卷和自命题并行,但考点有圈定范围、题目多有标准答案,分数相对客观。相比之下,复试环节包含笔试、面试、实验等形式,尤其是在面试中,考官的主观感受作为一个重要变量介入最终的成绩评定。从命题、考试到打分均由招生单位自行组织考核,有限的透明度进一步催化了考生的质疑。
对复试高权重的质疑,也是希望用制度的客观性去对冲人的主观性。
复试权重高低,事关招生自主权
关于“复试权重多少合适”的讨论,一直都有。
自1978年恢复研招时,我国就设计了“初试与复试并举”研究生入学考试选拔制度。尽管“强化复试”是大趋势,但在相当长一段时间内,复试成绩权重对比如今并不算高。据研招网的一篇科普文章,2005年之前,大部分学校和专业的研考复试权重为录取成绩的10%-30%,30%在当时已经算是比较高的权重。
但变化也正是出现在2005年前后。
2005年12月,时任北京大学校长许智宏在广西大学演讲时曾分享他对彼时研招的看法。他认为,类似高考的“一考定终身”的考研体制并不利于研究生培养。“研究生招生的最终目的是将一部分具有研究潜力的学生招入研究生的行列继续从事科学研究或进一步的专业训练,而人才选择标准和机制一旦单一化、机械化,就容易忽视不同层次、不同类型人才的差别。”他表示,初试分数不是北大录取研究生的最终决定因素,它只是为学生取得一个复试的机会而已。
此前,全国多所高校开始加大复试成绩在总成绩中的权重,比如北大将其提高到30%。而在2002年研招中,北大首次将科研能力作为招生的重要指标,并强调面试重要性,复试将侧重考查综合素质。
2006年,教育部首次印发针对复试工作的专项文件,明确提出复试成绩应占总成绩的30%–50%,总体上提升了复试在招生录取中的权重。同一时期,有高校开始实行“复试否决制”,即复试成绩不合格的考生,初试成绩再高也将落榜。此后教育部又在《关于做好2007年全国研究生录取工作的通知》中强调“凡录取的考生必须经过招生单位复试”,进一步强化了复试的重要性。

有学者指出,相比初试,复试因其直接面对面的交流和对专业理论的考查,更具有检测、选拔的功能。通过严格复试,院校可以剔除掉高分低能、应试型、缺乏研究潜力的学生,确保具有潜力的学生脱颖而出。但问题的关键也正在于如何保障“严格”。增加复试权重,本质上是扩大院校招生自主权,这的确有利于人才选拔标准的差异化,但在另一面,权力的高度集中也对复试的透明化和规范化提出了更严格的要求。
“复试否决制”刚施行时,曾一度演变为是不是在“看出身”的讨论。在复试环节,招生单位拥有更大的自主权。当评价权力高度集中到单一招生单位或者个人,也意味着“打招呼”“走关系”的操作空间可能变大。站在考生角度,难免会有担忧和质疑,比如“本校生是否天然占优势?”“外校生、跨考生是否会受到隐性歧视?”
面试更重要的今天,如何让“黑箱”更透明?
权利与责任是对等的,获得更大自主权的同时,院校相应地需要担负起更大的责任。
2000年初,我国研究生招生规模持续扩大。伴随着复试权重的提高,作为考研录取的关键环节,复试如何保障公平逐渐成为教育界和广大考生关注的焦点。许智宏认为,可以通过面试、复试公开、导师小组评价公开等方式尽量来避免选拔中出现的不公,对各个环节在制度上的完善和监督来避免出现问题,但不能因为可能出现问题而使改革停滞不前。
2006年的复试专项文件在提高复试权重的同时,也对复试关键环节作出规范,如规定每位考生的面试时间一般不少于20分钟,复试小组成员通常不少于5人,进一步强化了程序规范与公平性。
但实际情况并未让考生安心,直到七八年前,我国还曾出现过篡改复试成绩的案件。这种情况下,基础的监督机制并不足以令考生信服。对多数考生而言,复试环节仍是一个“黑箱”,考生期待更高的信息透明度、更可靠有力的监督之手。
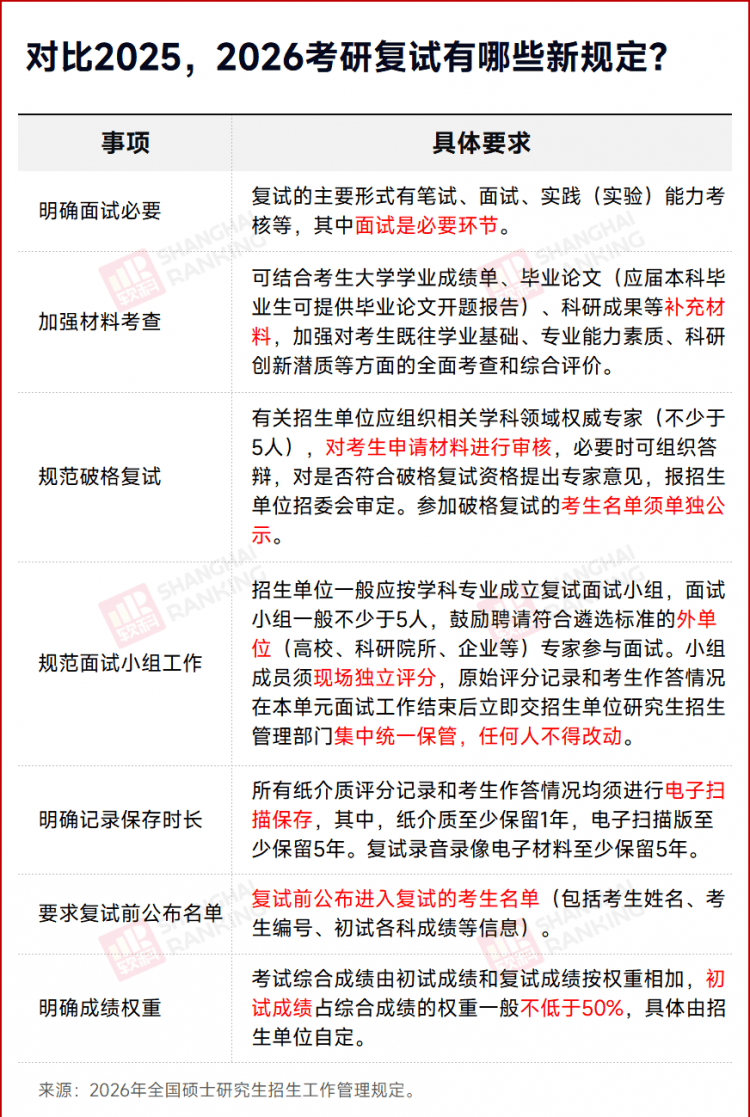
在《2026年全国硕士研究生招生工作管理规定》中,一项表述变化值得关注——在明确复试形式包括笔试、面试、实践考核等之后,特别强调“面试是必要环节”。这改变了2025年版本中仅将“复试”整体作为必要环节的笼统提法,面试的重要性被空前突出。
近年来,不少高校发布的复试方案中,多个学院的专业不再进行笔试考核,改为只进行综合面试,或者提高面试在复试中的权重。复试改革朝着“淡化笔试、强化面试”的方向发展。综合面试更侧重于对学术能力与创新思维的综合考查,其过程的灵活性、问题的发散性,不仅是对考生整体素质的更大挑战,也对招生单位保障公平提出更高要求。
截图自小红书
2020年研考,因线上复试需要,教育部再次强调了以往复试中“三随机”等成熟的防范措施,即随机抽签确定考生复试次序,随机抽签确定导师组成员,随机抽取复试试题等,最大程度杜绝人为因素。
而对比2025年和2026年全国硕士研究生招生工作管理规定,今年教育部在加强材料审核、规范面试小组工作、评分记录保存等多个方面提出要求,织密了制度的笼子。通过流程的刚性约束和信息的长期可追溯,最大程度地压缩了主观操作的空间,让复试在看得见的地方运行。

任何考试都没办法做到绝对公平,对多数人而言,考研仍是高考之后最公平的考试之一。对复试公平、规范、透明的更高追求,是为了更多考生的努力不被辜负。尽管哪怕制度的笼子织得再密,也无法承诺“努力必有回报”,但这至少守护了一种可能:即便结果不尽如人意,依然可以清晰地知道缘由,而无需在猜测与质疑中消耗自己。
长路漫漫,我们还要在更多不确定中前行,但也愿你可以顺利收到那句“恭喜,您已被录取!”