为了让大家做好课前预习和巩固复习,下面为大家准备了2026人教版高中通用技术必修《技术与设计2》电子课本,大家可以在线浏览图片版,也可以下载高清PDF版以备不时之需,希望可以帮助到大家。
如需全套高中电子课本PDF版,请关注公众号“学习方法君”(ID:xuexiffj)回复:“电子课本”
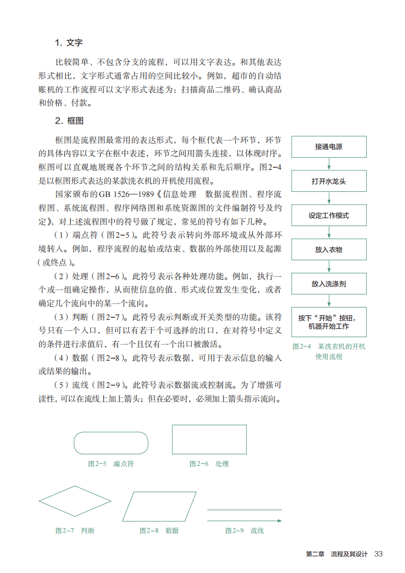
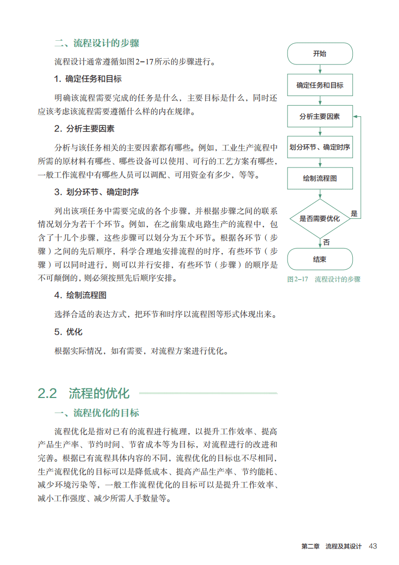
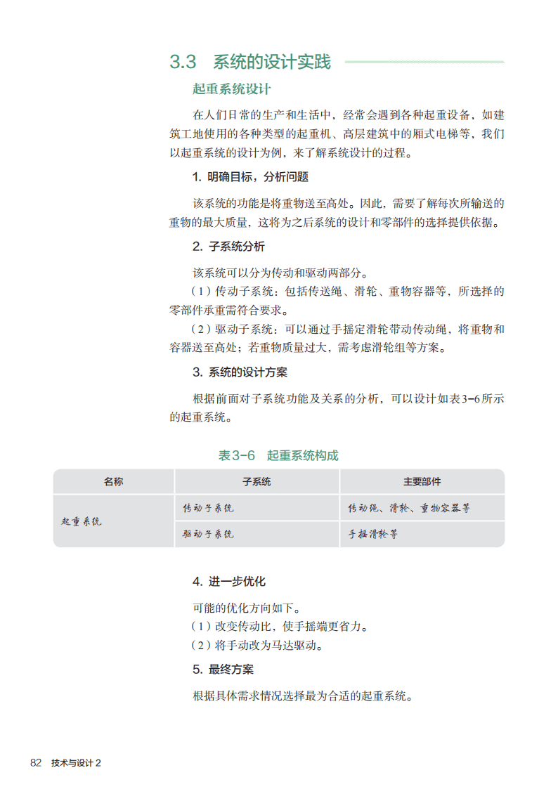
《技术与设计2》电子课本在线阅读





















































































































《2026人教版高中通用技术必修《技术与设计2》电子课本》就为您介绍到这里,资源来源于网络,仅为学习交流之目的进行分享,其版权均归原出版社及作者所有。
上一篇:安图:AI赋能教育 智慧引领成长