北师大版李春密主编的八年级物理全一册电子课本教材简介:
- **热现象**:介绍温度概念与测量方法,阐述熔化、凝固、汽化、液化、升华、凝华六种物态变化。
- **声现象**:讲解声音产生与传播原理,区分乐音与噪声,介绍声在生活中的应用。
- **光现象**:阐述光的直线传播规律,探究光的反射、折射定律及平面镜成像特点,还介绍物体颜色相关知识。
- **透镜及其应用**:认识透镜的种类与特点,探究凸透镜成像规律,介绍其在生活中的应用,如相机、投影仪等。
- **机械运动的描述**:学习长度和时间测量,了解常见机械运动,学会比较运动快慢和测量物体运动速度。
- **质量和密度**:认识质量概念与测量方法,理解密度含义,学会测量固体和液体密度,了解密度在社会生活中的应用。
- **物体间的相互作用**:学习力、弹力、重力、摩擦力等概念,探究二力平衡条件和牛顿第一定律。
- **压强**:讲解压力与压强概念,分析液体、大气压强特点,介绍流体压强与流速的关系。
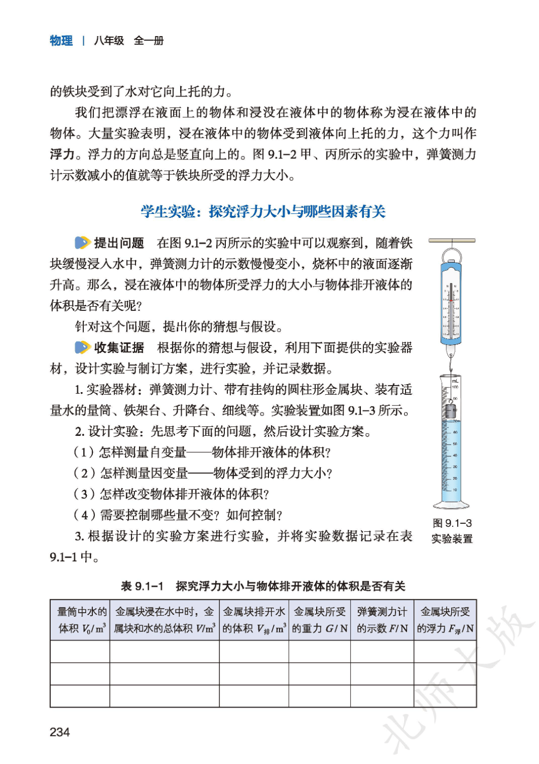
- **浮力**:探究浮力大小影响因素,学习阿基米德原理,通过实践了解潜艇浮沉原理。
- **功和机械能**:介绍功和功率概念,讲解动能、势能的概念及机械能的相互转化。
- **简单机械**:认识杠杆、滑轮的工作原理,学习机械效率相关知识。








































































































































































































































































































-----------------------------------------------------------