各位家长和同学们好呀!今天给大家分享一份超实用的三年级语文期中备考资料——《25学年三年级上册语文期中押题卷5套(含答案)》。这份资料专门针对2025年秋季学期三年级语文期中考试设计,内容全面,题型丰富,帮助孩子轻松应对期中考试。
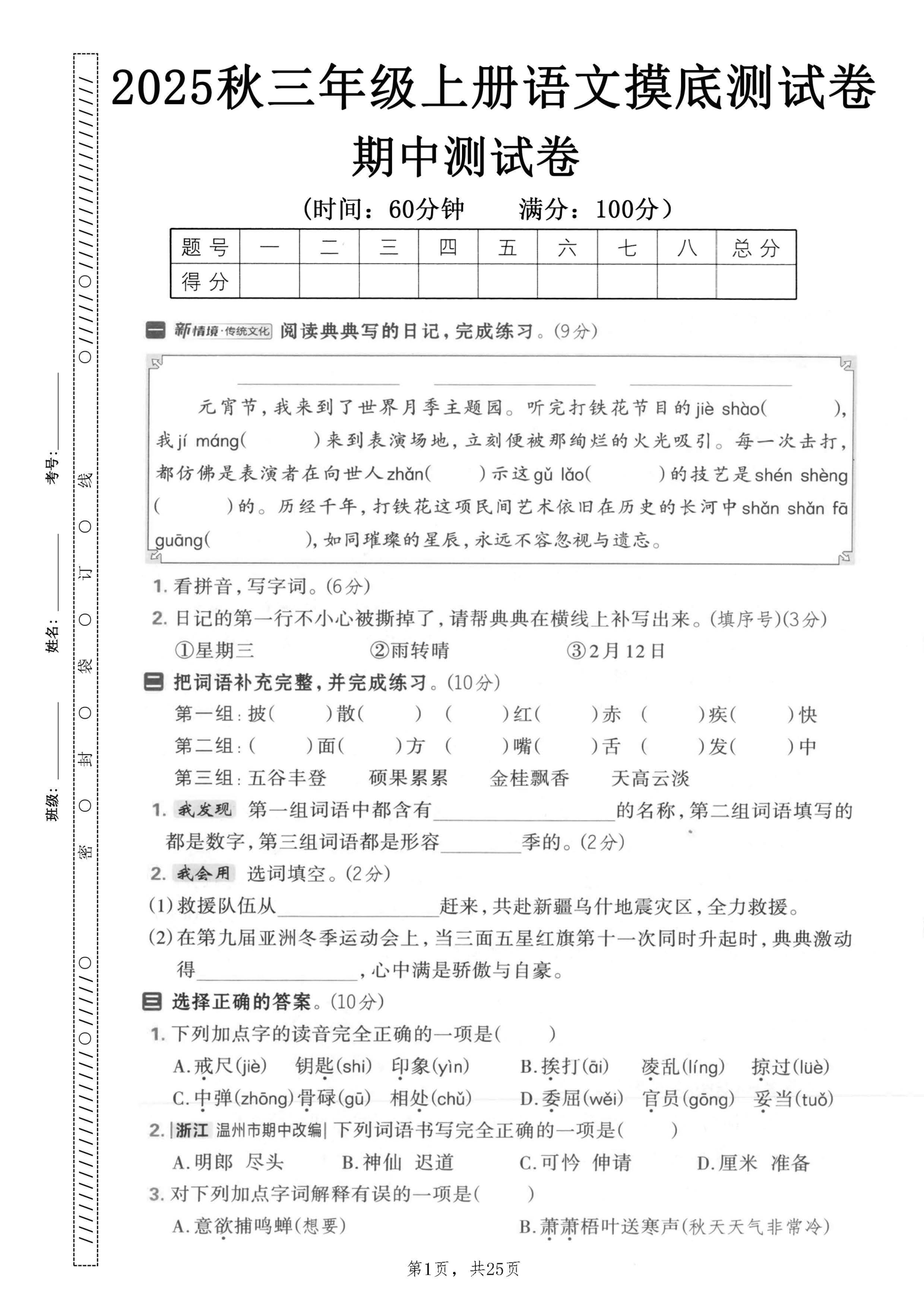
这套三年级语文期中押题卷一共包含5套完整试卷,每套都紧扣教材重点,涵盖拼音、词语、句子、阅读和写作等板块。比如“看拼音写词语”练习,帮助孩子巩固“轰响”“规则”“凉爽”等高频词汇;“词语补充完整”题型训练孩子对“面红耳赤”“四面八方”等成语的理解与运用。

以下为部分截图,请获取完整的P.D.F






试卷中还融入了传统文化和情境阅读,比如“打铁花”“花的学校”等选段,不仅提升孩子的阅读理解能力,也增强了语文学习的趣味性。每套题后还附有详细答案,方便孩子自查自纠,及时查漏补缺。
对于正在备战三年级上册语文期中考试的同学来说,这套押题卷是非常实用的模拟训练材料。通过反复练习,孩子可以熟悉考试题型,掌握答题技巧,提升应试信心。
如果你家孩子正在读三年级,不妨把这份语文期中模拟卷打印出来,每天练一套,考前不慌张!扎实练好每一题,期中考试不用愁~