今天为大家分享:二年级下册的数学学习,是孩子从具体形象思维向抽象逻辑思维过渡的关键时期。这份由人民教育出版社出版的《义务教育教科书教师教学用书》,不仅是教师的得力助手,更是引导孩子探索数学世界的指南针,它将复杂的数学概念,如 “有余数的除法”、“万以内数的认识” 等,拆解成清晰、可操作的教学步骤,让数学学习变得生动而高效。

以下为部分截图,请获取完整的P.D.F








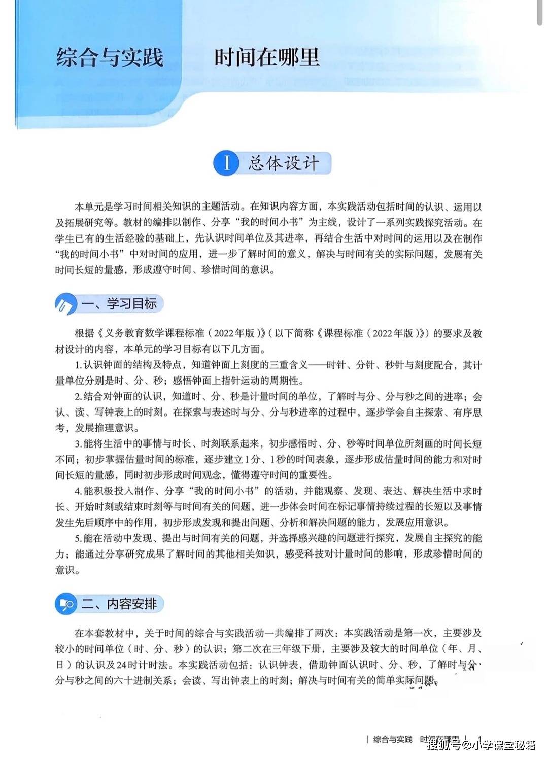
全书的设计充满了巧思,尤其在处理 “时间在哪里” 这类综合与实践活动时,展现了极高的教学智慧。它没有将时间概念孤立地灌输给孩子,而是以制作 “我的时间小书” 为主线,设计了 “认识时间”、“我与时间的故事” 等层层递进的活动。从认识钟面的结构,到感受 1 分钟、1 秒钟的长短,再到运用时间知识规划自己的一天,整个过程将抽象的 “时间” 与孩子的日常生活紧密相连,让他们在动手实践和亲身感悟中,自然而然地理解了时间的意义,建立了时间观念。这种 “做中学” 的理念,贯穿了整本教师用书。
对于教师而言,这本书是一份详尽的 “教学地图”。它不仅明确了每个单元的教学重点和难点,如 “有余数的除法” 中对余数含义的理解,还提供了丰富的教学设计案例和拓展资源。更重要的是,它引导教师转变角色,从知识的传授者变为学习的引导者,鼓励教师创设问题情境,激发孩子的探究欲望。通过使用这份教师用书,教师能够精准地把握教学节奏,帮助二年级的孩子们在夯实计算基础的同时,真正领略到数学的逻辑之美和应用之妙,为中高年级的数学学习奠定坚实的基础。