来源:搜狐教育

近年来,多位代表委员持续呼吁下调英语占比:2021年,全国政协委员许进建议不再将英语设为高考必考科目;同期全国人大代表唐海龙建议提高语文分值,使其总分比英语至少高20%,以保护母语优势;今年两会期间,全国政协委员洪明基提出建议,将高考英语分值从150分降至100分,推行一年两考、取最高分。这些建议的核心诉求是调整学科权重、减轻应试负担。
可能很多人会觉得,“降低英语高考分数占比、取消英语高考等“呼吁每年都会出现在热搜上,但从来没有采取过措施去实现。实际上情况并非“没实现”,教育部在2022年就明确回应:统一高考科目和分值不变,转而通过新课标将外语课时占比下调至6%-8%,在总课时中仅次于语文、数学、体育之后;更改教学内容,英语正式课程从小学三年级开始,一二年级鼓励以听说为主的兴趣课程,严禁组织书面考试,减轻低龄儿童负担,并且在2025年的新课标中持续强化。英语高考走向了一条更精细化的改革路径:从“降低分值”转向了“调整课时占比”和“优化评价方式”。
为什么不是直接“下调分值”或“踢出高考”?
这背后是改革面临的几道必须跨过的“门槛”,也是问题复杂性的体现:
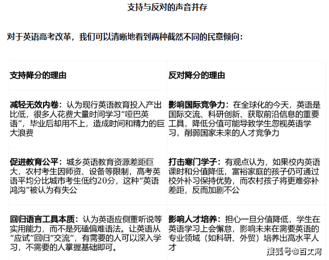
1.国家战略的“硬需求”:在当前的国际环境下,无论是突破技术壁垒,还是向世界讲好中国故事,都离不开精通外语的复合型人才。全国政协委员、四川外国语大学校长董洪川曾指出,中国要加大对外开放,就必须进行外语教育。因此,国家对外语人才的战略需求,决定了英语不可能被轻易“踢出”主科。
2.维护教育公平的“压舱石”:这可能是最现实、也最沉重的一道坎。如果高考取消英语或大幅降低分值,可能会加剧教育不公。有观点认为,北上广深等大城市的孩子即使校内课时减少,也能通过校外资源和家庭环境学好英语;而农村孩子一旦失去校内系统学习英语的机会,他们将更难弥补与城市孩子在外语能力上的差距,这种 “英语鸿沟”会让寒门学子在国际化竞争中更加被动。
3.改革路径的“复杂性”:教育改革是牵一发而动全身的系统工程。与其简单地“一刀切”下调分值,政策制定者选择了更稳妥的路径:
调结构:压缩课时,但不改变高考分值,避免对现有教学秩序造成过大冲击。
改内容:未来的方向是弱化偏难语法,侧重听说实用能力,让英语从“应试”回归“应用”。
支持与反对的声音并存
对于英语高考改革,我们可以清晰地看到两种截然不同的民意倾向:

支持派与反对派的争论其实早已超越了英语本身。他们争论的核心是教育的目的与教育的公平性。支持者认为,教育是为了让大多数人掌握安身立命的技能,过好普通日子,降低英语分值还可以拉低城市与农村孩子英语的平均分;而反对者则认为,教育是为了选拔和培养顶尖人才,参与全球竞争,并且英语维持高分值可以逼着资源向课堂倾斜,让穷孩子至少在课堂上还能学到完整的知识。
结语
英语分值的争议,本质上是不同收入阶层、不同学历背景人群对教育功能和机会分配的不同预期。所以虽然近五年关于“下调英语占比”的呼声不断,但改革并未简单“降分”,而是走了“稳住大盘、调整结构”的路径。国家层面,统一高考科目和分值不变,但通过新课标将外语课时占比下调。地方层面,改革更侧重优化考试方式,如湘潭市2026年将英语口语调整为等级参考科目,引导教学从“应试”转向“应用”。因此,虽然全国高考分值未动,但课时已调、方式在变,未来“维持主科地位、推动考试多样化”的趋势会更加明显。