
根据工作安排,赣州市高级中学教师、中等职业学校教师及中等职业学校实习指导教师资格认定继续实行“全程网办”模式,申请人只需在规定时间内访问“江西政务服务网”(https://www.jxzwfww.gov.cn)并进行实名注册,在该网站的“高效办成一件事”栏目中选择“教师资格认定”事项进行网上申报。
为做好我市2026年上半年高级中学教师、中等职业学校教师及中等职业学校实习指导教师资格认定工作,根据《中华人民共和国教师法》《教师资格条例》《〈教师资格条例〉实施办法》《教育部关于印发〈中小学教师资格考试暂行办法〉〈中小学教师定期注册暂行办法〉的通知》(教师〔2013〕9号)及《江西省2026年中小学教师资格认定公告》等有关规定,现将有关事项公告如下。
一、认定范围
赣州市教育局负责高级中学教师、中等职业学校教师、中等职业学校实习指导教师资格的认定。
二、认定对象
(一)取得《中华人民共和国教师法》规定的合格学历证书,且已在网上成功申报。
(二)未达到国家法定退休年龄的中国公民,且符合以下条件之一的:
1.户籍在赣州市辖区内的社会人员(含在职、待业人员);
2.持有赣州市辖区有效期内居住证的外省市户籍人员;
3.赣州市辖区内普通高校全日制本科应届毕业生以及在我市就读的全日制研究生;
4.持有港澳台居民居住证、港澳居民来往内地通行证、五年有效期台湾居民来往大陆通行证等有效证件,在赣州市辖区内学习、工作和居住的港澳台居民;
5.驻市部队的现役军人和现役武警。
三、认定条件
(一)
拥护中国共产党的领导,遵守宪法和法律,热爱教育事业,履行《中华人民共和国教师法》规定的义务,有良好的政治素质和道德品质,遵守教师职业道德。
(二)
具备《中华人民共和国教师法》及《教师资格条例》规定的相应学历。
1.申请认定高级中学和中等专业学校、技工学校、职业高级中学文化课、专业课教师资格,应当具备高等师范院校本科毕业或者其他大学本科毕业及其以上学历。
2.申请认定中等专业学校、技工学校、职业高级中学实习指导教师资格,应当具备中等职业学校毕业或者其他大学专科毕业及其以上学历,同时还应具备助理工程师及其以上专业技术职称或者中级及其以上工人技术等级。
以上所指学历须为教育部认可的国民教育系列学历。持港澳台学历和国(境)外学历应同时提供教育部留学服务中心出具的港澳台地区学历学位认证书或国(境)外学历学位认证书。
(三)
取得《中小学教师资格考试合格证明》或者《师范生教师职业能力证书》且在有效期内。申请认定教师资格的学段和学科应与标注的学段与学科一致。
(四)
取得国家语言文字工作委员会颁布的《普通话水平测试等级证书》。普通话水平达到二级乙等及以上标准(其中,申请认定语文、对外汉语的普通话水平应达到二级甲等及以上标准)。
(五)
应当具备良好的身体素质和心理素质。无传染病、精神病史,能适应教育教学工作的需要。经指定医院体检合格。
(六)
下列人员申请认定教师资格,依法不予认定:
1.依据《中华人民共和国教师法》第十四条规定丧失教师资格的人员。
2.依据《教师资格条例》第十九条规定被撤销教师资格,自撤销之日起未逾5年的人员。
3.根据《最高人民检察院 教育部 公安部关于建立教职员工准入查询性侵违法犯罪信息制度的意见》(高检发〔2020〕14号),经认定机构查询有性侵违法犯罪信息的人员。
4.暂不受理同一申请人在同一年度内申请两种及以上教师资格。
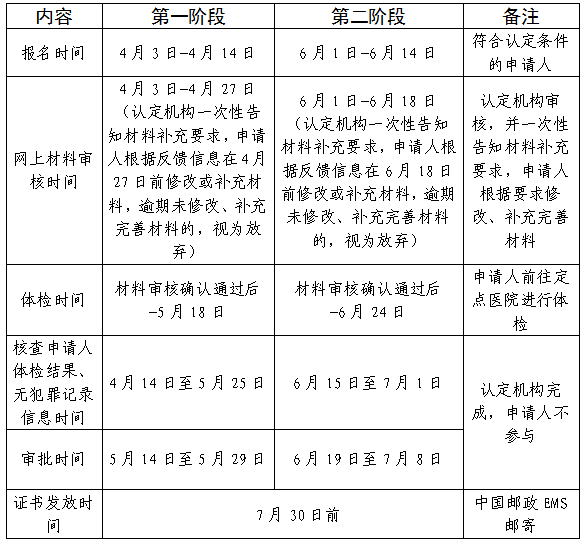
四、认定时间安排
赣州市2026年上半年高中(中职)教师资格认定分两个阶段开展,符合认定条件的申请人可选择其中一个阶段申请。具体时间安排如下:

五、申请流程

申请人可登录“中国教师资格网”(https://www.jszg.edu.cn),通过“咨询服务”-“操作手册”栏目查阅《申请人账号注册登录使用手册》《教师资格认定申请人使用手册》等,熟悉需准备的材料和系统填报步骤,预留充足的填报时间。申请人也可访问网站上的“常见问题”栏目,获取常见问题的解决方案,以更好地应对申请过程中的各种情况。
(一)登录渠道
申请人在“江西政务服务网”(https://www.jxzwfww.gov.cn)实名注册后,在“高效办成一件事”栏目选择“教师资格认定”事项进行网上申报。具体操作见附件2。
特别提示:账号信息直接关系到后续教师资格业务办理,请务必仔细填写。
(二)填报须知
完成所有网上申报步骤并生成报名信息后方为报名成功。
1.按本人申请教师资格的种类正确选择认定机构:
申请高级中学教师、中等职业学校教师、中等职业学校实习指导教师资格的人员:选“赣州市教育局”。
2.选择确认点
(1)在我市就读的高校应届毕业生选择就读高校相应院系确认点。
(2)其他人员(含驻我市部队现役军人和现役武警)选择“社会人员”确认点。
3.材料提交(网上提交材料)
申请人在网上所提交材料,可以自动核验的,不需要申请人提交;不能核验的,需要申请人提交该材料相关证明扫描版(PDF格式,不大于500KB)。未在规定时间内完成材料提交的,视为自动放弃申请。
(1)身份证明材料。赣州市户籍人员上传“户口本首页及户口本本人信息页”;非赣州市户籍人员上传“居住证”“港澳台居民居住证”或“港澳居民往来内地通行证”或“五年有效期台湾居民来往大陆通行证”“军官证、士兵证及部队证明”等。赣服通电子证照信息可作为补充材料进行比对核验。
(2)学历证明。①申请人在“学信网”可查询的学历证书,需在手机端下载“学信网”APP,完成“学信网”向“中国教师资格网”推送学历信息并进行授权;学历信息在“学信网”不能核验的,申请人需要提前在“学信网”进行学历认证(网址:https://www.chsi.com.cn)。②持港澳台地区高等学校学历学位证书的申请人,需上传教育部留学服务中心出具的《港澳台学历学位认证书》原件扫描电子版,仅此学历学位认证证明视为有效。③持国外高等学校学历学位证书的申请人,需上传教育部留学服务中心出具的《国外学历学位认证书》原件扫描电子版,仅此学历学位认证证明视为有效。
(3)普通话水平测试等级证明。申请人普通话水平等级测试信息在“中国教师资格网”报名时已核验的,自动同步,不需要提交;不能通过核验的,需提交原件扫描电子版。普通话水平测试成绩可以通过“国家政务服务平台”(http://www.gjzwfw.gov.cn)查询,查询结果与证书具有同等效力。
(4)申请认定中等职业学校实习指导教师资格的人员,除提供以上资料外,还需提供专业技术职务证书或工人技术等级证书。
4.提交认定申请
确认填写的认定信息无误后,提交认定申请,取得报名号:XXXXXXXX,且只有生成“报名号”方为报名成功,请妥善保存报名号备查。
(三)照片邮寄须知
申请人自行打印并填写《教师资格认定申请人信息登记表》(附件3),此表需申请人贴上近期一寸免冠白底彩色正规证件照片2张。照片用于办理教师资格证书,应与网上报名时上传相片同底版。表格填写完成后请务必使用中国邮政EMS邮寄至确认点(到付拒收,照片须在此阶段体检日期结束前使用中国邮政EMS寄达指定地址,未在规定日期寄达导致影响证书印制的,后果自负)。
(四)网上确认须知
1.审核确认。此阶段确认机构将对申请人提交的申请材料进行审核,材料齐全、符合认定条件的予以确认。请申请人通过“教师资格认定信息”功能中的“查询报名信息”栏目了解认定进度,查看材料确认情况。对于材料不符合要求,需要修改或补充提交的,认定机构将通过系统留言通知申请人,并一次性告知材料补充要求,请申请人及时查看认定数据状态并保持电话畅通。
特别提示:(1)第一阶段认定的材料审核工作将在4月27日前完成,第二阶段认定的材料审核工作将在6月18日前完成,申请认定人数多,材料审核不分先后,请申请人耐心等待审核结果。(2)本地高校配合认定机构完成本校学生相关材料的核验,由学校统一汇总已核验名单,盖章后交认定机构。逾期未交的视为认定不合格。
2.申请人无犯罪记录证明
(1)内地申请人无需个人提交无犯罪记录证明。申请人的无犯罪记录情况,由教师资格认定机构核查。
(2)港澳台居民分别由香港特别行政区政府香港警务处、澳门特别行政区政府身份证明局和台湾地区有关部门开具。
(五)体检须知
网上认定状态显示为确认通过后, 请申请人自行打印《江西省教师资格申请人员体检表》(附件4),并填写相关信息(网报序号:XXXXXXXX),在规定时间内选择定点医院进行体检(附件5)。体检结果不需要申请人上传。申请人未在规定时间内完成体格检查的,视为自动放弃认定申请。体检结束后请扫描《教师资格认定申请人信息登记表邮寄及体检医院信息采集表》(附件6)按要求填写相关信息。
六、认定和证书发放
(一)认定结论公布。认定机构完成网上审核工作后,将据实做出认定结论,并为符合认定条件的申请人制发教师资格证书。
(二)证书邮寄。认定机构将在规定时间段内邮寄教师资格证书和《教师资格认定申请表》,申请人需根据系统提示如实填写收件人信息,如因收件地址错误等原因导致遗失或退回,由申请人自行负责。
特别提示:《教师资格认定申请表》须由申请人在15日内送交个人人事档案保管机构存档,逾期责任自负。
七、其他
(一)申请人需及时关注“江西政务服务平台”或“中国教师资格网”,查询本人教师资格认定情况;认定机构将通过中国教师资格网给申请人留言、发送认定情况,如申请人未及时按认定机构留言提交补充认定材料,逾期视为放弃本次申请认定。
(二)申请人应如实提交相关材料,申请人在以上任何环节有弄虚作假、骗取教师资格行为的,将依据国家有关规定纳入限制库,五年内不得再次申领。