2026年学生将迎来新版教材,新教材将更加重视思维和阅读!为了方便广大学生在暑假预习新学期的课本知识,我们整理了2026新统编版高中语文必修(下册)一电子课本,以图片的形式呈现给大家,希望对同学们的暑期学习有所帮助。
如需全套电子课本PDF版,请关注公众号“桃李科普”回复:“电子课本”
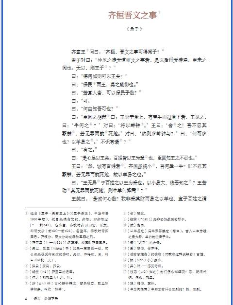
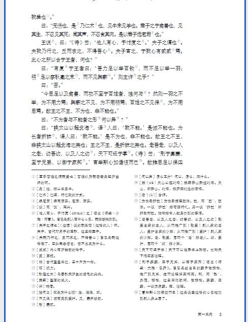
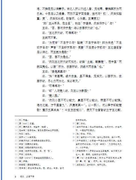
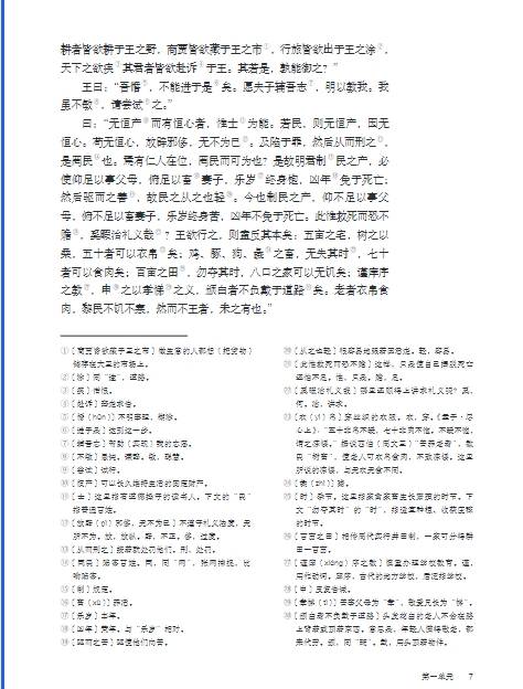
统编版高中语文必修(下册)-电子课本在线阅读











高中语文(高考版)全体系总复习提纲
(全国卷通用,覆盖基础知识、阅读、古诗文、语言运用、作文五大模块,可直接背诵、查漏补缺)
一、基础知识(识记 + 理解,10-15 分)
1. 字音字形(必考)
- 多音字:载(zǎi 记载 /zài 载重)、处(chǔ处理 /chù 住处)、藉(jiè 慰藉 /jí 狼藉)
- 形近字:燥(干燥)/ 躁(急躁)/ 澡(洗澡);羸(羸弱)/ 赢(输赢)/ 嬴(嬴政)
- 易错成语字:川流不息、迫不及待、蛛丝马迹、明信片
2. 成语与词语(必考)
- 常见错误:望文生义、褒贬误用、对象不当、重复矛盾
- 易混辨析:
- 不以为然(不认为对)≠ 不以为意(不放在心上)
- 振聋发聩(语言醒人)≠ 震耳欲聋(声音大)
- 差强人意(大体满意)≠ 不尽人意(不满意)
3. 病句辨析(6 大类型)
- 搭配不当、成分残缺 / 赘余、语序不当、结构混乱、不合逻辑、表意不明
- 技巧:先找主干(主谓宾),再看修饰(定状补),最后看逻辑
4. 文学与文化常识(高频)
- 朝代与作家:
- 先秦:《诗经》(现实主义)、《楚辞》(浪漫主义)
- 汉:司马相如、《史记》(司马迁,纪传体通史)
- 唐:诗(李杜、王孟、高岑、元白);宋:词(豪放:苏辛;婉约:柳李)、唐宋八大家
- 元:曲(关汉卿、马致远);明清:小说(四大名著)
- 古代文化:官职、科举(秀才 / 举人 / 进士)、礼仪、称谓、天文历法
5. 名句名篇默写(6 分,必拿)
- 高考必背64 篇(初中 50 + 高中 14),重点:
- 高中:《劝学》《师说》《赤壁赋》《蜀道难》《琵琶行》《登高》《锦瑟》《永遇乐》《念奴娇》等
- 易错字:鹜(落霞与孤鹜)、沧(沧海一粟)、阑(阑干)、酾(酾酒临江)