*A-历年考研真题试卷与参考答案*【纸质版】
1.633计算机应用基础部分(广大近年多次换参考书目)
2014-2025年广州大学633计算机应用基础考研真题试卷【原计算机学院】
2014-2023年广州大学633计算机应用基础考研真题答案详解【没有24-25答案】
2.821教育技术学部分(往年计算机学院和教育学院考的不一样,近年统一)
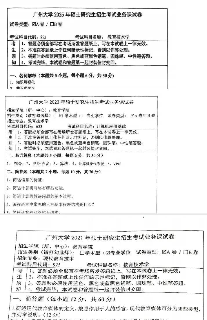
2025年广州大学821教育技术学考研真题试卷【没有答案】
2015-2024年广州大学925教育技术学(早年933)考研真题试卷【原教育学院】
2015-2023年广州大学925教育技术学考研真题答案详解【没有24答案】【原教育学院】
2014-2023年广州大学814教育技术学基础考研真题试卷【原计算机学院】
2014-2023年广州大学814教育技术学基础考研真题答案详解【原计算机学院】

往年广州大学教育技术学两个学院考查:
教育学院考925教育技术学【张剑平的参考书目】,计算机学院考821教育技术学基础【李芒的参考书目】
2025年开始统一考的821教育技术学(原科目:925教育技术学)
2026年的参考书目是张剑平的《现代教育技术》+赵健的《现代教育技术》




2026参考书目
1. 赵英良、桂小林 著,《大学计算机基础(第6版)》,清华大学出版社;
1. 张剑平主编,《现代教育技术》(第5版),高等教育出版社,2021;
2. 赵健 俞树煜 主编,《现代教育技术》,高等教育出版社,2024;