海宁家长注意
2025学年海宁市公益普惠性幼儿园
“招生服务区”划分范围公布
各招生辖区
幼儿园小班招生方案出炉
招生办法及报名时间安排定了
公布2025学年海宁市公益普惠性幼儿园
“招生服务区”划分范围的通告
根据2025学年海宁市幼儿园小班招生计划及适龄儿童数,确定2025学年海宁市各招生辖区的公益普惠性幼儿园“招生服务区”划分范围,并将主要事项通告如下:
1.A、B类生按“有效房产”地址确定服务区,其中A类生中村户籍和B类生中挂靠户籍按户籍地址确定服务区。
3.各招生辖区的公益普惠性幼儿园按招生计划尽量做到应收尽收,但不确保全部录取。
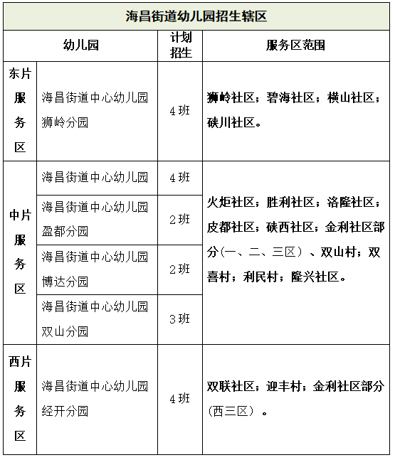
2025学年海宁市公益普惠性幼儿园
“招生服务区”划分范围














长