教师资格证认定是大家拿到证书前的最后一步,通过后即可在一定时间内获得国家认证的证书,那在认定的过程中, 具体需要准备什么材料呢?
01
新版《教师资格认定申请表》
在网申报名阶段,申请人需如实、准确填报报名信息,认定机构会在认定通过后,生成带有教师资格证书号码并加盖公章的申请表,并同教师资格证书一起发给申请人。
注意:不需要在现场确认时提交申请表纸质版。
02
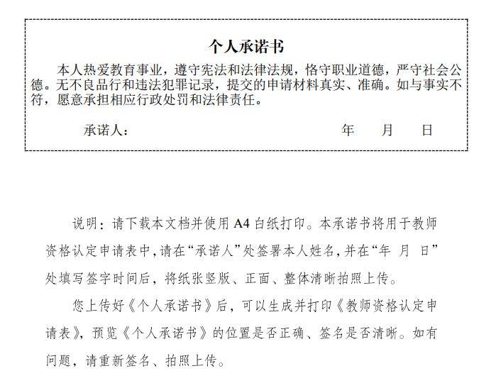
申请人《个人承诺书》
申请人在中国教师资格网站首页资料下载栏目或认定报名须知栏目下,下载《个人承诺书》,通过网上报名系统上传本人打印签字的《个人承诺书》照片,系统将自动添加于新版申请表内。
个人承诺书图片展示

03
身份证原件
目前临时身份证不能确保能成功认定,身份证丢失的同学还是要提早补办。
04
户籍证明、居住证
在户籍所在地申请认定的,提交本人户口本或集体户口证明原件、复印件
在居住地申请认定的,应当提交有效的居住证原件、复印件
ps:不同省份要求略有不同,大家以本省公告为主哦~
05
教师资格证认定体检表
在本省认定公告教师资格认定机构指定的县级以上医院出具的《教师资格认定体检表》,体检表上的结论应明确填写“合格”或“不合格”,并加盖体检医院公章。
注意:在各地发布的认定公告中,都会将体检医院、体检要求等给予说明。体检应到教育行政部门 指定的县级以上医院进行,不要自作主张!否则会因体检结果不符合要求而造成认定不通过!
06
学历、学籍、普通话证书
为方便申请人,在网报时系统会对申请人填写的学历信息、中小学教师资格考试合格信息、普通话水平测试信息等进行比对。
如果申请人的上述信息比对核验通过,则无需在现场受理时再提供上述证明材料。若比对未成功,则应当在现场受理时出具相应材料。
07
合格证明
教师资格认定系统自行验证,现场不需再提交纸质《中小学教师资格考试合格证明》。
08
照片若干张
近期小二寸免冠彩色照片两张,正规证件照片,用以办理教师资格证书,应与网上申报时上传相片同底版。(各省区要求不同、按照公告来)
注意:各地区对认定的材料要求可能会有所不同,准确情况请查看公告。
下一篇:幼儿园常规管理技巧之音乐妙用