深圳大学新一代电子信息技术、通信工程F104专业综合知识考核考研复试真题资料
开心田螺
2025-02-19 09:09:13
0

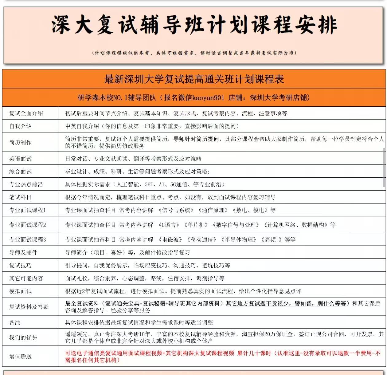
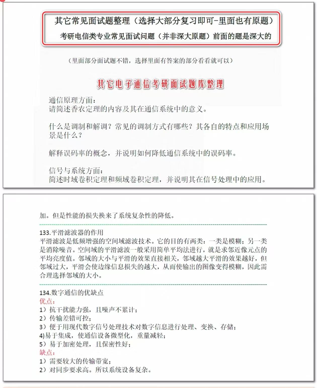
深圳大学新一代电子信息技术、通信工程考研复试资料和辅导班服务,市面资料很多,鱼龙混杂,参差不齐,也有很多假冒、劣质资料,不全资料,盗版旧版资料等,希望可以帮到更多的学弟学妹一次性买到一份更好的资料,提高复习效率,最终帮到大家取得更好的成绩上岸。

相关内容

热门资讯

2026春沪教五四制版六年级数... 2026 春沪教五四制版六年级数学下册以 “数与代数拓展 + 几何直观培养” 为核心,涵盖分数运算深...
2026天津出国留学机构排名前... 随着2026年海外院校申请通道逐步开启,天津学子的留学规划进入关键阶段。在海量留学机构中,筛选出服务...
新年15岁少女“谷圈乱象”冲上... 这个世界越来越看不懂了。 最近刷到一条热搜,看得人满脸问号。 一个15岁的少女,竟然当着众人的面,死...
珲春成人高考招生专业 标题探索珲春成人高考招生专业,开启人生新篇章 在我国东北地区,有一个美丽的边境城市珲春。这里风光旖旎...
银发课堂还可以学点什么 近日,天津河北区消防救援支队联合区老年大学开设的消防安全培训课,以“趣味互动+实用教学”的形式吸引了...
2026年国考笔试成绩发布 来源:滚动播报 (来源:北京商报) 北京商报讯(记者 吴其芸)1月14日,据北京日报消息,2026年...
权威发布留学求职机构服务推荐:... 留学生求职服务作为连接海外学生与全球就业市场的专业桥梁,其核心价值在于整合企业招聘资源、导师辅导体系...
探索建筑的奇妙世界:联盟路小学... 为充分挖掘家长资源、拓展学生视野,推动家校共育、实现教育同频,联盟路小学“家长‘职’慧课堂”持续开展...
我市2025年冬季普通高中学业... 1月10日至11日,我市2025年冬季普通高中学业水平合格性考试在市第一中学标准化考点开考。本次考试...
中产家庭留学抉择:掏空家底换一... 最近后台收到不少家长的私信,核心问题都绕不开:“孩子该不该出国?这钱花得值不值?”作为一个在留学行业...