2025年学生将迎来新版教材,新教材将更加重视思维和阅读!为了方便广大学生在暑假预习新学期的课本知识,我们整理了2025新
人教版高中化学(必修)一电子课本,以图片的形式呈现给大家,希望对同学们的暑期学习有所帮助。
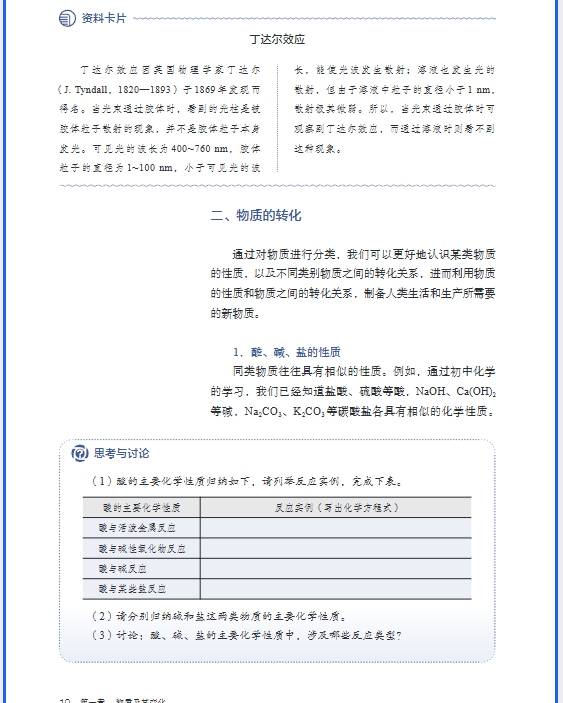
如需全套电子课本PDF版,请关注公众号“桃李科普”回复:“电子课本”
人教版高中化学(必修)电子课本在线阅读














高中化学知识点丰富繁杂,以下是一个高中化学知识点思维导图的大致内容,帮助你构建知识框架:
化学基本概念
- 物质的组成与分类:包括纯净物、混合物、元素、化合物等概念,以及物质按组成、性质、化学键等的分类方法。
- 化学用语:如元素符号、化学式、化学方程式、离子方程式等的书写与含义。
- 物质的量:涉及物质的量、摩尔质量、气体摩尔体积、物质的量浓度等概念及相关计算。
无机化学
- 元素周期表与元素周期律:元素周期表的结构,元素周期律(原子半径、金属性与非金属性、化合价等的变化规律),以及元素性质与原子结构的关系。
- 常见金属元素及其化合物:如钠、镁、铝、铁、铜等金属的性质,它们的氧化物、氢氧化物、盐的性质及相互转化。
- 常见非金属元素及其化合物:如碳、硅、氮、氧、硫、氯等非金属元素的单质及其化合物的性质,如二氧化硫、硝酸、硫酸的性质等。
- 氧化还原反应:氧化还原反应的定义、本质(电子转移),氧化剂、还原剂的判断,氧化还原反应的配平及相关计算。
- 离子反应:离子反应的概念、离子方程式的书写规则及正误判断,离子共存问题。
有机化学
- 烃:烷烃、烯烃、炔烃、芳香烃的结构、性质、命名,以及它们的典型化学反应,如加成反应、取代反应等。
- 烃的衍生物:如醇、酚、醛、羧酸、酯的结构、性质、命名及相互转化,涉及酯化反应、氧化反应等。
- 有机反应类型:除了加成、取代反应外,还有消去反应、聚合反应(加聚反应和缩聚反应)等。
- 有机合成:简单有机化合物的合成方法和步骤,根据目标产物设计合成路线。
化学反应原理
- 化学反应与能量:包括反应热(焓变)、热化学方程式的书写,盖斯定律的应用,原电池和电解池的工作原理,电极反应式的书写等。
- 化学反应速率和化学平衡:化学反应速率的表示方法、影响因素,化学平衡的建立、特征,影响化学平衡移动的因素,以及化学平衡常数的计算和应用。
- 水溶液中的离子平衡:弱电解质的电离平衡,水的电离和溶液的酸碱性,pH 的计算,盐类的水解平衡及其应用,沉淀溶解平衡等。
化学实验
- 化学实验基本操作:常见仪器的使用方法,如量筒、容量瓶、滴定管等,药品的取用、加热、过滤、蒸发、蒸馏等基本操作。
- 物质的检验、分离与提纯:常见物质的检验方法,如离子的检验,物质的分离(如过滤、萃取、分液等)和提纯方法。
- 实验设计与评价:根据实验目的设计实验方案,包括实验步骤、试剂选择、装置连接等,并能对实验方案进行评价和改进。
化学与生活
- 化学与环境:常见的环境污染问题(如大气污染、水污染等)及治理方法,绿色化学的概念和原则。
- 化学与能源:化石燃料的种类和利用,新能源的开发和利用,如太阳能、风能、氢能等。
- 化学与材料:常见材料的分类(如金属材料、无机非金属材料、有机高分子材料等)及其性能和应用。