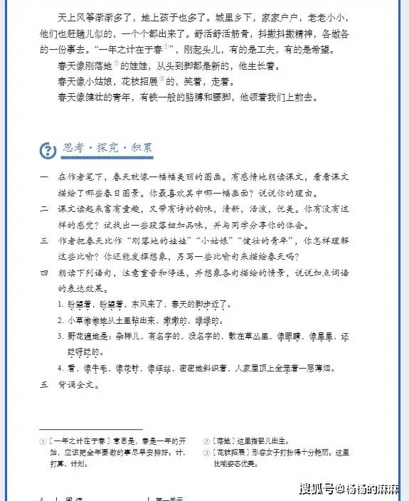
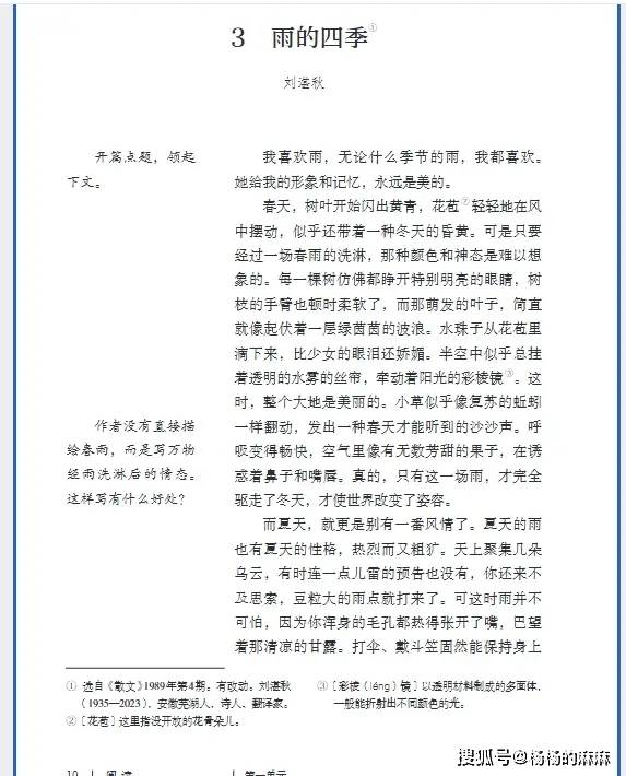
2025年学生将迎来新版教材,新教材将更加重视思维和阅读!为了方便广大学生在暑假预习新学期的课本知识,我们整理了2025新统编版七年级语文(上册)一电子课本,以图片的形式呈现给大家,希望对同学们的暑期学习有所帮助。
以下是部分内容截图,完整信息请查看 PDF 文件











为让作文更具六年级学生的生活感与细节感,我会调整实验的准备过程、观察视角和心理活动,比如增加材料寻找的小插曲、细化溶解时的视觉变化,同时保留 “动手探索” 的核心,让内容既新鲜又贴合学生体验。
周六下午,窗外的阳光懒洋洋地洒进客厅,我趴在沙发上翻科学书,翻到 “物质溶解” 那一课,眼睛一下子亮了 —— 书上说 “不同物质在水里的溶解情况不一样,温度还会改变溶解的快慢”。我盯着文字琢磨:真的是这样吗?不如自己动手试试看!
我立刻跳起来找实验材料,可翻遍了厨房橱柜,才找到半袋食盐、一小罐白糖,面粉却怎么也找不到。“妈妈,家里还有面粉吗?” 我扯着妈妈的衣角问。妈妈笑着指了指冰箱顶:“上次做蛋糕剩下的,在那儿呢!” 我踩着小板凳够下来,又找来三个透明玻璃杯、一根木筷子,还从爸爸的工具箱里翻出了体温计。
实验开始了!我先在三个杯子里各倒了 200 毫升温水,接着小心翼翼地往第一个杯子里加了一勺食盐。白色的盐粒刚碰到水面,就像小伞兵一样沉了下去。我拿起筷子快速搅拌,只见盐粒顺着水流打着转,没一会儿就不见了,杯子里的水还是清凌凌的,凑近看也找不到一点痕迹。
第二个杯子里加的是白糖。白糖颗粒比盐粒大一些,刚放进水里时,有几颗还粘在杯壁上。我用筷子轻轻刮了刮,再慢慢搅拌,杯里的水渐渐泛起淡淡的白色,又搅了几十下,白色慢慢消失,水又变回了透明,只有杯底还剩一两颗细小的糖粒,再搅两下也不见了。
可到了第三个杯子,面粉就 “不配合” 了。一勺面粉撒进去,水面立刻浮起一层白色粉末,像撒了一层雪花。我用力搅拌,面粉变成了乳白色的小颗粒,在水里打着旋,可不管我搅得多快,杯底还是积了一层厚厚的粉,水也变得浑浊不堪,就算停下来等一会儿,面粉也没有消失的意思。“原来面粉真的不能溶解呀!” 我恍然大悟地对妈妈说。
妈妈这时提醒我:“书上还说温度会影响溶解速度,要不要再试试?” 我一拍脑门:“对呀!我怎么忘了!” 我赶紧又拿了两个杯子,一个倒了 200 毫升刚从冰箱拿出来的冰水,一个倒了 200 毫升刚烧开的热水,各加了一勺食盐。一开始,冰水里的盐粒安安静静地躺在杯底,像睡着了一样;热水里的盐粒却在慢慢变小,还冒出了细细的小气泡。
我同时拿起两根筷子搅拌,冰水里的盐粒溶解得特别慢,筷子搅得我手腕都酸了,过了一分多钟,杯底还有一点盐粒没化;可热水里的盐粒像被施了魔法,筷子搅了十几下就开始减少,短短二十秒,就彻底消失在水里,水依旧清澈。
我赶紧找来笔记本,把实验过程一笔一画记下来,还画了四个小图:清的盐水、浑的面粉水、装着冰水的杯子里还有盐粒、热水杯里空荡荡的。看着自己的 “实验记录”,我心里满是成就感 —— 原来课本上的知识,亲手做一遍才更有意思,也记得更清楚。
那天的小实验虽然简单,却让我爱上了这种 “动手找答案” 的感觉。现在每次上科学课,我都会想起那个阳光暖暖的下午,想起盐粒在热水里快速消失的样子。原来只要肯动手、肯观察,生活里藏着这么多好玩的科学秘密,等着我们去发现呢!