根据《宁波市事业单位公开招聘工作人员实施办法》和《宁波市卫生局直属医疗卫生单位公开招聘工作人员实施细则》的有关规定,宁波市卫生健康委直属事业单位决定面向全国公开招聘高层次人才235名。现就有关事项公告如下:
招聘单位简介
(一)宁波市医疗中心李惠利医院是一家三级甲等综合性医院,单位性质为公益二类、经费预算形式为部分财政补助事业单位。主要承担医疗与护理、医学教学、医学研究、卫生医疗人员培训、卫生技术人员继续教育、预防保健与健康教育。医院有2个院区和1个医工融合创新研究院,现有博士研究生及博士后172人,硕士研究生969人;高级职称人才740人。
(二)宁波大学附属第一医院是一家三级甲等综合性医院,单位性质为公益二类、经费预算形式为部分财政补助事业单位。医院现有月湖、方桥、外滩三个院区,主要承担医疗与护理,医学教学,医学研究,卫生医疗人员培训,卫生技术人员继续教育,保健与健康教育。医院现有博士研究生及博士后203人,硕士研究生1419人;高级职称人才1000人。
(三)宁波市第二医院是一家三级甲等综合性医院,单位性质为公益二类、经费预算形式为部分财政补助事业单位。主要承担医疗与护理,医学教学,医学研究,卫生医疗人员培训,卫生技术人员继续教育,预防保健与健康教育。医院现有博士研究生及博士后131人,硕士研究生961人;高级职称人才704人。
(四)宁波大学附属妇女儿童医院是一家三级甲等专科医院,单位性质为公益二类、经费预算形式为部分财政补助事业单位。主要承担宁波市及周边地区妇女儿童各类疾病的诊治和危重疾病的抢救工作和全市妇幼保健业务的技术指导工作。医院现有博士研究生及博士后28人,硕士研究生520人;高级职称人才478人。
(五)宁波市中医院是一家三级甲等中医医院,浙江中医药大学同质化管理附属医院,2022年成立宁波市中医药研究院,获批国家中管局与浙江省中管局共建重点实验室,单位性质为公益二类、经费预算形式为部分财政补助事业单位。主要承担中西结合医疗与护理、中医药教学与研究、名老中医药专家学术思想传承创新、中医药人才培养、预防保健与健康教育等。医院拥有国家名老中医药学术传承工作指导老师7名,省国医名师2名,省级名中医18名,现有博士研究生及博士后35人,硕士研究生335人;高级职称人才304人。
(六)宁波大学附属康宁医院是一家三级甲等专科医院,单位性质为公益二类、经费预算形式为部分财政补助事业单位。医院有庄市院区、海曙院区和鄞州门诊点。主要承担了宁波市精神(心理)卫生的医疗、教学、科研、预防、培训和指导等工作。现有博士研究生及博士后15人,硕士研究生119人;高级职称人才127人。
(七)宁波市临床病理诊断中心是宁波市卫生健康委直属单位,是全国首家政府举办、独立设置、区域服务的临床病理诊断中心,国家基因检测应用示范中心。单位性质为公益二类、经费预算形式为自收自支事业单位。主要负责宁波市级医疗机构临床病理诊断工作,并主要承担了全市临床病理相关的教学、科研、培训和指导等工作。现有博士研究生7人,硕士研究生76人;高级职称人才50人。
招聘原则和办法
招聘工作坚持公开、平等、竞争、择优原则,按照德才兼备的用人标准,采取公开报名、统一考试和择优聘用的办法进行,通过面试、体检和考核等程序面向社会公开招聘事业编制工作人员。
招聘单位简介
(一)遵守中华人民共和国宪法、法律和法规;
(二)遵守纪律、品行端正,具备良好的职业素质;
(三)具有招聘岗位所需的学历、资历、专业、任职资格、职业(执业)资格及技能要求;
(四)具有适应岗位要求的身体条件;
(五)具备岗位所需的其他条件。
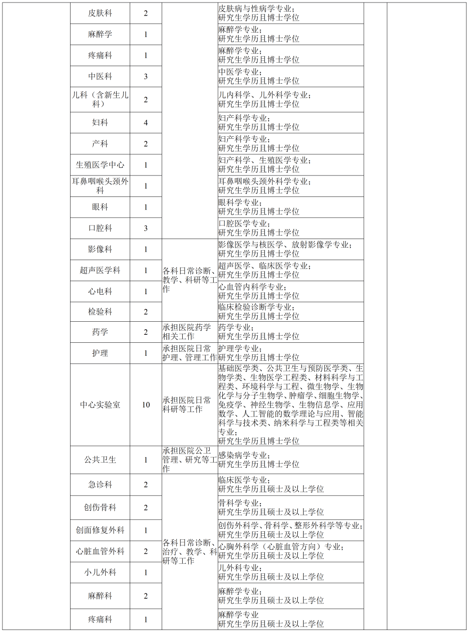
招聘计划






注:
1.2026年普通高等院校应届毕业生需在2026年9月30日前取得相应的学历、学位。2025年10月1日至2026年9月30日毕业的国(境)外留学回国(境)人员可等同于国内2026年普通应届毕业生,报考时仍未毕业的可凭国(境)外学校学籍证明报名,但须于2026年12月31日前取得国家教育部出具的学历学位认证书(到时未取得的不予录用),专业相近的以所学课程为准。
2.除面向2026年普通高等院校应届毕业生的岗位外,其他岗位要求的学历(学位)、职称、执业资格、上岗合格证书、规培合格证书取得时间和年龄、工作经历计算截止时间均为公告发布之日。
3.面向社会招收的住院医师如为普通高校应届毕业生的,其住培合格当年在医疗卫生机构就业,按当年应届毕业生同等对待。经住培合格的本科学历临床医师,与临床医学、口腔医学、中医专业学位硕士研究生同等对待(其中住培合格证书中的培训专业原则上应当与招聘岗位的专业或类别要求相一致)。
下列情形者视同2026年普通应届毕业生对待:
(1)2024年、2025年普通高校毕业生(2023年10月1日至2025年9月30日毕业),或同期毕业并可在2026年12月底前取得学位证书和国家教育部出具的学历学位认证书的国(境)外留学人员;
(2)列入国家统招计划,由培养学校统一进行就业推荐和毕业派遣,按培养计划应于2026年毕业,有类似初次就业需求的非全日制研究生(不含在职攻读学历学位人员);
(3)按国家政策规定享受应届毕业生就业待遇的其他情形。
4.宁波市临床病理诊断中心招聘人员工作地点在该中心,其中:病理诊断岗位人员编制在宁波市医疗中心李惠利医院、宁波大学附属第一医院和宁波大学附属妇女儿童医院,生物信息分析岗位人员编制在宁波大学附属第一医院,由宁波市临床病理诊断中心负责具体招聘工作。
招聘办法和步骤
(一)报名与资格初审
1.报名时间:10月14日—10月22日;10月23日上午9:00-12:00。
2.报名办法:10月14日—10月22日。有意者可将个人简历电子稿发送至单位报名链接。10月23日上午在四川大学华西临床医学院2025年秋季校园招聘(华东、华南地区专场)现场报名,现场报名地点:四川大学华西校区东区足球场。
3.资格初审
各招聘单位人事部门将对报考人员进行资格初审,符合招聘条件的,方可获得考试资格;应聘人员提供的个人信息必须真实有效。报名时,招聘单位将对应聘人员的报考资格进行审核,向审核未通过者说明理由。证件不全或提供证件与报考资格条件不相符者,不能通过资格审核。
4.招聘条件为博士研究生的岗位按照实际应聘人数开考。报考临床类医技类岗位的应聘人数与招聘计划数之比不能低于2:1,在规定的报名时间内,应聘人数和招聘计划数比例不足2:1的,将核减该岗位拟招聘人数或取消该岗位招聘(同一岗位招聘指标为数个的,相应核减招聘指标,招聘指标为1个的予以取消)。
报考其他岗位的应聘人数与招聘计划数之比不能低于3:1,在规定的报名时间内,应聘人数和招聘计划数比例不足3:1的,将核减该岗位拟招聘人数或取消该岗位招聘(同一岗位招聘指标为数个的,相应核减招聘指标,招聘指标为1个的予以取消)。
5.通过资格初审进入考试程序的应聘人员将由人事部门通知本人,同时通知考试时间、地点及资格复审的时间、地点。
(二)考试
本次公开招聘考试采取直接面试的办法进行,由招聘单位具体组织实施,委人事部门、驻委纪检部门督导。
1.资格复审
面试前,将对通过资格初审进入考试程序的应聘人员进行资格复审,在规定时间内携带报名表、本人简历、身份证、毕业(学位)证书(2026年普通高校应届毕业生凭学生证)、执业医生资格证、职称证、近期免冠1寸照片1张及相关证件的原件和复印件到指定地点进行现场资格复审。通过资格复审者,面试通知。证件(证明)不全或所提供的证件(证明)与招聘资格条件不相符者,不得参加面试。未按时参加资格复审的,视作放弃面试资格。
2.面试
初定10月23日下午博士研究生面试、24日上午硕士研究生面试。面试主要测试报考者所报岗位的专业知识水平、研发能力、创新能力等。面试总分为100分,不足60分者淘汰。应聘人凭《面试通知》和身份证参加面试,面试对象不按规定的时间和地点参加面试的,视作放弃面试资格。
3.成绩
在成绩合格人员中,按面试成绩从高分到低分按1:1的比例确定体检、考核对象,面试成绩相同的增加考试课目。面试成绩以及参加体检与考核人员名单将于面试结束3个工作日内在各招聘单位网站上公布。
(三)体检与考核
参加体检人员在网上下载体检通知(或在接到电话通知)后,按要求时间到指定地点参加体检,体检标准参照《浙江省国家公务员录用体检标准(试行)》执行。
体检结束后,招聘单位将对体检合格者的思想政治表现、道德品质、业务能力、工作实绩等情况进行详细考核。考核不合格者淘汰。
因体检或考核不合格出现招聘岗位空缺时,在面试合格人员中,按考试总成绩从高分到低分依次递补。
(四)公示与聘用
拟聘用人员名单由主管部门报经市人力资源和社会保障局核准后,同时在宁波人力资源和社会保障局网站及宁波市卫生健康委网站上公示七个工作日。公示期满后无异议,办理人事关系转移手续并签订聘用合同。在办理人事关系转移手续时仍将审核档案资料,若发现招聘人员档案资料有不符合报考条件的,将取消聘用资格。
来源 | 宁波市卫生健康委
排版 | 潘妮飘