一、阅读(72分)
(一)阅读Ⅰ(本题共5小题,19分)
阅读下面的文字,完成1~5题。
材料一:
中华民族历来重视家庭。正所谓“天下之本在家”。尊老爱幼、妻贤夫安,母慈子孝、兄友弟恭,耕读传家、勤俭持家,知书达礼、遵纪守法,家和万事兴等中华民族传统家庭美德,铭记在中国人的心灵中,融入中国人的血脉中,是支撑中华民族生生不息、薪火相传的重要精神力量,是家庭文明建设的宝贵精神财富。我们要重视家庭文明建设,努力使千千万万个家庭成为国家发展、民族进步、社会和谐的重要基点,成为人们梦想启航的地方。这里,我给大家提几点希望。
第一,希望大家注重家庭。家庭是社会的细胞。家庭和睦则社会安定,家庭幸福则社会祥和,家庭文明则社会文明。历史和现实告诉我们,家庭的前途命运同国家和民族的前途命运紧密相连。我们要认识到,千家万户都好,国家才能好,民族才能好。国家富强,民族复兴,人民幸福,不是抽象的,最终要体现在千千万万个家庭都幸福美满上,体现在亿万人民生活不断改善上。同时,我们还要认识到,国家好,民族好,家庭才能好。当前,全党全国各族人民正在实现“两个一百年”奋斗目标、实现中华民族伟大复兴中国梦的新长征路上砥砺前行。只有实现中华民族伟大复兴的中国梦,家庭梦才能梦想成真。
第二,希望大家注重家教。家庭是人生的第一个课堂,父母是孩子的第一任老师。孩子们从牙牙学语起就开始接受家教,有什么样的家教,就有什么样的人。家庭教育涉及很多方面,但最重要的是品德教育,是如何做人的教育。也就是古人说的“爱子,教之以义方”,“爱之不以道,适所以害之也”。家长特别是父母对子女的影响很大,往往可以影响一个人的一生。中国古代流传下来的孟母三迁、岳母刺字、画荻教子讲的就是这样的故事。
第三,希望大家注重家风。家风是社会风气的重要组成部分。家庭不只是人们身体的住处,更是人们心灵的归宿。家风好,就能家道兴盛、和顺美满;家风差,难免殃及子孙、贻害社会,正所谓“积善之家,必有余庆;积不善之家,必有余殃”。诸葛亮诫子格言、颜氏家训、朱子家训等,都是在倡导一种家风。毛泽东、周恩来、朱德同志等老一辈革命家都高度重视家风。
(摘自习近平《注重家庭,注重家教,注重家风》)
材料二:
家庭对个人有着非常重要的作用,而家风是家庭的生活方式、文化氛围的概括,是一个家庭的风气、风格与风尚,是传承道德文化不可或缺的重要方法和渠道。挖掘家风中的优良因素,将核心价值观融入其中,使人们在家庭生活中,通过耳濡目染和言传身教学习和传承社会主义核心价值观的内涵精髓。作为传统道德教育最基本的方式,家庭教育最基本的要求就是修身,更通过包括家风在内的道德文化形式实现对人的熏陶感染。
中华优秀传统文化蕴含着中华民族最深沉的精神追求,包含着中华民族最根本的精神基因,是中华民族生生不息、发展壮大的丰厚滋养。中华传统文化中所谓修身、齐家、治国、平天下。中国大多数家庭实际上受儒家文化的熏陶,家风是一种潜在的力量,弘扬了悠久的民族文化。勤劳守信、俭朴持家、睦邻友善……这些优秀的品质,一直都是家风传承的核心。重视家风培育,就是重视社会风气建设,就是为社会风气向好向善打下坚实基础。树立端正家风,有利于道德回归,有利于弘扬正气,有利于传承民族文化。现代社会被分割为小的家庭单元,弘扬好家教可潜移默化传达社会规范,社会风气自然会得到改善。
习近平总书记强调,培育和弘扬社会主义核心价值观必须立足中华优秀传统文化。牢固的核心价值观,都有其固有的根本。家风的形成,建立在家训、家规和家教的基础之上。有的有明文规定,有的没有,但总会从父母长辈那里传承下来一些做人处世的品德要求。一方面,良好的家风是社会主义核心价值观的生动写照。我们熟知的老一辈无产阶级革命家,他们的人生起点,也常常秉承着一些良好的传统家风。比如,毛泽东在1919年母亲去世的时候,写了一篇《祭母文》,里面说到母亲传承的家风是“首推博爱”,还有“不作诳言,不存欺心”“但呼儿辈,各务为良”。这大体属于毛泽东对他的父母所传承家风的理解和敬畏。这也表明:中华优秀传统文化,正是涵养社会主义核心价值观的重要源泉。另一方面,社会主义核心价值观在良好的家风中得到了延伸和传扬。家庭是社会的细胞,家风是社会风气的细胞。家风自然会向民风辐射,民风自然会向国风延伸。千千万万个家庭的家风好,子女教育得好,辐射的结果就好,社会风气好才有基础。正是在这个意义上,我们说,家风虽然不能涵盖社会主义核心价值观的全部,但它是人们的价值观形成和精神成长的重要起点,是我们国家和社会能够形成核心价值观所依托的文化土壤,对引导人们培育和践行社会主义核心价值观来说,是最基础的东西。
用社会主义核心价值观引领家风建设,必须走出家庭教育的误区。家风在于用好的规范和思想观念熏陶感染包括未成年人在内的家庭所有成员。联系家庭教育的实际,我们在家风培育方面要走出的误区主要有:重视简单的品德说教忽视家风的培育;重视文化课的学习忽视孩子良好品行的养成;重视升学就业忽视培育儿童人文精神和人文情怀;等等。从一些家庭教育做得好的实践来看,家风建设被提上家庭教育的重要日程,家庭成了孩子养成良好品德和行为的温床,在良好家风中成长起来的孩子,他们拥有宝贵的精神财富,有持之以恒的良好道德习惯、学习习惯和生活习惯,有很好的自我约束力,在立人、处事、处世方面都显示出了家庭的教养。我们说一些家庭是“耕读世家”“书香门第”,实际上是赞扬某一种家风。在今后的家庭教育中,我们应该把家风的培育作为家庭教育工作的重要领域和重要课题,家庭教育要有断思维、新视角、新举措。
(摘编自靳义亭《培育好家风践行社会主义核心价值观研究》)
1.下列对材料相关内容的理解和分析,不正确的一项是(3分)
A.材料一分析了家国之间的关系,家庭与国家命运紧密相连,家庭幸福是国家富强的基础,而家庭梦是中国梦实现的前提。
B.材料一列举孟母三迁等故事分析家教的意义;家庭是人生的第一课堂,而品德教育是家教的核心,父母对子女的影响尤其深远。
C.材料二概述了家风的内涵、作用等,家风是一种潜在的力量,以家风传承道德文化,可融入核心价值观,进行潜移默化的教育。
D.材料二指出良好的家风是社会主义核心价值观的生动写照。家风会辐射整个中国社会风气,是价值观形成的文化土壤。
2.下列对材料相关内容的分析和评价,不正确的一项是(3分)
A.材料一采用“总一分”结构,先论述家庭文明建设的重要性,再分“家庭、家教、家风”三点论述,以“第一”“第二”“第三”引入,层次清晰。
B.材料一善以排比增强气势,如文章开篇“尊老爱幼、妻贤夫安,母慈子孝、兄友弟恭”等多个四字短语连用、内容丰富、语势渐增。
C、材料二以“一方面……另一方面”进行对比论证,论述家风与核心价值观的关系;以“良好家风”与“家风差”的后果做对比,突出家风的重要性。
D.材料二举出领袖事例,如毛泽东《祭母文》,增强权威性和现实指导意义;引用“修身、齐家、治国、平天下”等传统理念以强调家风的文化根基。
3.根据材料内容,在下面文段的横线处补写出恰当的语句,每处不超过13个字。(3分)
林觉民的《与妻书》不仅是一封家书, ① 。他“为天下人谋永福”的大义,将家庭的前途命运同国家和民族的前途命运紧密相连,生动诠释了家国同构中,唯有民族复兴,小家方能安康幸福的意义。此外,《与妻书》还展现了古人说的“ ② ”的崇高境界,即如何做人的教育。信中,“助天下人爱其所爱”的宣言体现牺牲小我成就大爱的伟大格局;“吾家后日当甚贫,贫无所苦,清静过日而已”的嘱托,展现“勤俭简朴”的优良家风;“当亦乐牺牲吾身与汝身之福利”的无畏,成为社会主义核心价值观的生动写照。无数以林觉民为代表的革命战士以生命书写的家国大义,成为支撑中华民族生生不息的重要精神力量,这些家风虽不能涵盖社会主义核心价值观的全部, ③ 。
4.如果要在两则材料后增设材料三,请概述材料三的内容并列举两点理由。(4分)
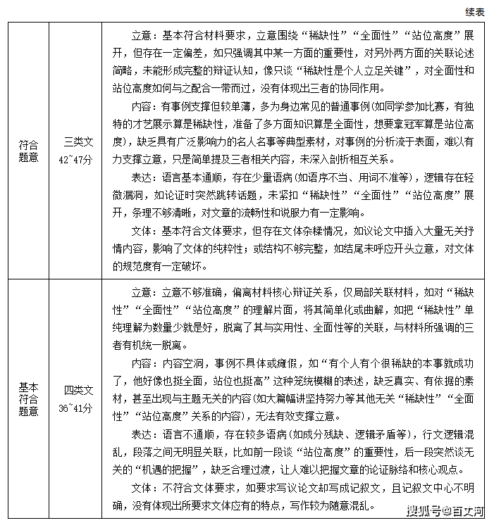
5.下图为某研究团队对“当前中国的家庭教育存在的问题”的调研情况,请结合文章内容及图表内容谈谈你对家庭教育的思考。(6分)

说明:1.过度保护:2.过度严厉;3.家庭教育以辅导课程为主;4.重智轻德;5.家长与孩子沟通少;6.重视知识轻视能力培养:7.重视身体健康忽视心理健康:8.重视营养忽视保健:9.忽视家风建设:10.家长忽视自身学习与发展;11.重视盲教忽视身教。
(二)阅读Ⅱ(本题共4小题,16分)
阅读下面的文字,完成6~9题。
文本一:
春 雷
林斤澜
春雷响了。地化冻了。小麦醒过来了。
早晨,村子里的大人小孩,都端着饭碗到当街吃早饭。人们嘴里嚼着粮食,眼睛可像被无数看不见的线牵着,全被牵到合作社的门洞里面去了。那里现放着一个惊天动地的家伙,等拖拉机手们吃饱早饭,就要开动这个钢筋铁骨的大牛,上咱们的地里春耕了。谁也生怕就在吃饭的工夫,错过了千古以来的第一犁。
合作社的大田队队长田十方,自己给自己派下任务,围着拖拉机放哨,可是好说歹说,还是挡不住七手八脚拥上来的孩子们。他总不上北屋里去,不像别的队长们,有话没话都到拖拉机手跟前打个招呼。
拖拉机手里边,有一位尖下巴颏、眼睛乌亮、神色严肃的姑娘。她是本村人,因为长得秀气,
一向惹人注意。前两年她在村里做团的工作,自凭着秀气很是损害威信,就学会了一种严肃的态度。姑娘名叫田燕,就是大田队队长田十方的闺女。自从去年春天上拖拉机站学习以后,经一年没有回家过。今天父女俩见了面,可是还没说过一句话。去年父女俩闹翻了,田燕才走的。
一通鼓响,紧跟着筛锣,八个精壮的小伙子,高举八面彩旗。拖拉机手们让田燕头一个开车。冷不丁的背后平地一声雷,田十方打个哆嗦,回过头来,看见闺女推一把扭一转的,当真把机器开动了。锣鼓领头,彩旗开道,拖拉机出了门洞,来到十字路口。人们嚷成一片。田十方被人们挤到顶后边去了。他想起十字路口拐弯的地方,路面太窄,社里的骡马大车,都常在那里出事故,这么大个的机器……他往前挤,挤不动,踮起脚尖,打人头缝里瞅过去,看见闺女轻轻巧巧地扳扳圆盘子,那就扔过弯去了。
田十方的眼眶里酸溜溜的,刷地迈开大步,出村,上地。却见呼啦啦飘荡的彩旗底下,机子站着没动,锣鼓停了,人们不出声。原来社长站在车头演说呢。
“……老乡们,咱们盼星星盼月亮,日盼夜盼的东西,今天盼来了。今天咱们得跟老日子打个招呼,您请吧,再也见不着您了。老乡们,全新的生活,幸福的生活,今天,此刻,脚下,开始了!”
拖拉机开了第一犁,划了第一条沟。人们拥在沟边,有的跳到沟里,矮了一截;有的伸手去量深浅;有的捧起翻上来的泥土,用两手搓,用指头捏,凑到鼻子上闻。
“往浅里说,也有两手尺!”
“整个翻了个身!”
“多暄腾!”
“多熟!”
“多进!”
“多干净!”
“多痛快!”
田十方也抓起一把土,叫这看,叫那看。说道:“土潮着呢!这地,踩得出水来。这地,俩牲口也拉不动犁杖。怕得使三个,还得棒棒的。可你看,你看……”
看呀,眨眼工夫,那机子已经耕到天边去了。头上蓝蓝的天,脚下黑黑的土。这庄稼地无边无沿。啊!无边无沿的高天大地之间,走着一个无敌的英雄。它越走越远,好像看不见了。可又扔了个弯,倒回来了,瞧那劲儿,摇摇摆摆,颤颤巍巍,喷着白烟,雷般吼着。什么土疙瘩,什么杂草植头,一概碾得粉碎,泼水一般两边满撒。
“瞧,那劲头,那劲头,瞎,那劲头啊……”
忽然,仿佛马失前蹄,机子往左一偏,身体歪了,前轮陷下去了。人们的心往下一沉:
“地里有水!”
田十方往机子那里冲去,一边叫道:
“底下是水,土皮子太浅,坏了!费事了!”
刚冲到机子跟前,那拖拉机一声大吼,一抖擞,一使劲,轮子起来了,身体放平了,跟没事儿一样。群众齐声欢叫。田十方向女拖拉机手呵呵一乐,那田燕也对着大田队队长抿嘴一笑。父女俩算是打上招呼了。
拖拉机从田十方身边走过。他跟着走了几步,急忙转身,横穿过田地,往村里走去。心里盘算着:“卖肉的车子来过了没有?今天有谁上集去?晚上叫闺女来家吃顿饺子。我不去请她,让她兄弟找她去。”回头满地里找寻小儿子,儿子没有找着,倒看见拖拉机到了地头,站住不动了。闺女跳下机子,和几个拖拉机手一起在机子后边忙着。又出什么事故了?田十方走近一看,原来犁铧上边,挂满了草根,糊满了泥。几双手在忙忙地扯着,扳着,刮着。田燕带着埋怨的神气,跟田上来的人们解释着:
“怨不得机器,你们整理地块的工作马成了些。这都是老地埂上几十年几百年的老草根,土又潮,都还不挂上了,堵住了。”
田十方一“屁股蹲”在地头坐下,忘记了找儿子,也不记得买肉。他觉得闺女乌亮的眼睛,透着烦躁,尖溜溜的下巴颊也显得铁硬,铁青。心想这闺女的老脾气发作了,又该老辈子挨教训了。这块地原是归他那个队整理的呀!
(有删改)
文本二:
世界上的小说,都从短篇开始 林斤澜
真正的文艺,总是借着形象感动读者,起潜移默化的作用,让人想得更多、更大、更远,也就是有内涵,有较大的容量。那么说,小说就是要大了,要写大事件、大场面、大人物、大自然……当然不是这个意思,小说就是要说小,好的小说是从小里见大。小口子井,井底的地下泉水却深得不知深浅。
小说只能说小,《水浒传》写农民造反,占山为王。兵来将挡,水来土掩,回回得胜。事情闹得够大的吧,名义上写了一百零八将,实际着力写成人物的,双手数得过来吧。鲁迅先生写辛亥革命,只用长点的短篇写一个阿Q,就把当时的社会面貌,特别是精神面貌刻画得淋漓尽致了。
小说就是做大题目,也只能往小里做。这叫作“大题小作”。为什么?有人说是形式的局限。短篇小说不过几千字,一万多字就嫌长了。
(有删改)
6.下列对文本相关内容的理解,正确的一项是(3分)
A.村子里的大人小孩吃完早饭后,眼睛就“全被牵到合作社的门洞里面去了”,等着拖拉机手开动“大牛”上地里开始春耕。
B.田十方自告奋勇地围着拖拉机放哨,防止拥上来的孩子们弄坏了这一台“钢铁做的家伙”,以至于没时间去跟拖拉机手打招呼。
C.在众人的担心中,前轮下陷的拖拉机一使劲,轮子就又起来了,群众齐声欢呼的场景感染了田燕父女俩,两人关系有所缓和。
D.大田队整理地块马虎,使拖拉机犁铧挂满草根,被堵住了,这让田十方十分懊恼,坐在地上惶惶不安,知道女儿不会原谅他了。
7.下列对文本艺术特色的分析鉴赏,不正确的一项是(3分)
A.文中的“春雷”既是实写,如“春雷响了。地化冻了”,又是虚写,用来喻指拖拉机的轰鸣声,象征着传统农耕文明的发展与进步。
B.十字路口拐弯处路面窄,骡马大车常在那儿出事故,拖拉机虽然很大,但轻巧地拐过弯来,两相对比,意在突出骡马大车的落后。
C.小说叙事并非平铺直叙,拖拉机行进、工作中的两次事故和围观者心情的起伏变化,使情节发展曲折有致,增强了小说的可读性。
D.场景描写细致,如“锣鼓齐鸣,彩旗挥舞”“人们奔跑,嚷成一片”等描写交代环境、渲染热闹氛围,烘托了人们喜庆的心情。
8.文本一画线的语段在文中有什么作用?请简要说明。(4分)
9.文本二里说:“好的小说是从小里见大。”请结合文本一,说说你对这句话的理解。(6分)
(三)阅读Ⅲ(本题共5 小题,22分)
阅读下面的文言文,完成10~14题。
材料一:
夫随其成心而师之,谁独且无师乎?奚必知代而心自取者有之?愚者与有焉。未成乎心而有是非,是今日适越而昔至也。是以无有为有。无有为有,虽有神禹,且不能知,吾独且奈何哉?
(选自《庄子·齐物论》,有删改)
材料二:
仲尼之齐,见景公而不见晏子。子贡曰:“见君不见其从政者,可乎?”仲尼曰:“吾闻晏子事三君而顺焉,吾疑其为人。”晏子闻之,曰:“婴则齐之世民也,不维其行,不识其过,不能自立也。婴闻之,有幸见爱,无幸见恶,诽誉为类,声响相应,见行而从之者也。婴闻之,以一心事三君者,所以顺焉;以三心事一君者,不顺焉。今未见婴之行,而非其顺也。婴闻之,君子独立不惭于影,独寝不惭于魂。”仲尼闻之,曰:“今丘失言于夫子,讥之,是吾师也。”
(选自《婴子春秋·卷七·外篇》,有删改)
材料三:
赞曰:久矣,夷狄之为患也!故自汉兴,忠言嘉谋之臣曷尝不运筹策相与争于庙堂之上乎?人持所见,各有同异,然总其要,归两科而已。缙绅之儒则守和亲,介胄之士则言征伐,皆偏见一时之利害,而未究匈奴之终始也。
(选自班固《汉书·匈奴传》,有删改)
材料四:
昔有显官之任,遇陆羽于江浒,邀共品茶,使仆以十余盏渡江往取潭水。归舟遇风,盏水半倾,乃取江水代之。既至,羽扬而视之,但云“非是”。过半,乃云:“此潭水矣。”显官诘仆,仆以实告。苏子瞻使人买金华猪,中途而逸,以他猪代之。及宴客,莫不称美者。既知非金华猪,始相视而笑。此无他,子瞻座上之客皆有成见在心,而羽无成见故耳。余生平不好有成见,于书则犹书论之,于事则就事论之,于文则就文论之,皆无人之见存。今之读书者皆子瞻座上客果有识古书之真伪如陆羽之辨水者必不以余言为谬也。
(选自崔述《考信录》,有删改)
10.材料四画波浪线的部分有三处需要断句,请用铅笔将答题卡上相应位置的答案标号涂黑,每涂对一处给1分,涂黑超过三处不给分。(3分)
今之A读书者皆子瞻B座上客C果有识D古书之真伪E如陆羽之辨F水者G必不以余H言为谬也。
11.下列对材料中加点的词语及相关内容的解说,不正确的一项是(3分)
A.独,难道,与“独是成氏子以蠹贫”(《促织》)中的“独”意义相同。
B.适,到……去,与“余自齐安舟行适临汝”(《石钟山记》)中的“适”意义相同。
C.非,动词,与“觉今是而昨非”(《归去来兮辞并序》)中的“非”用法不同。
D.要,音yǎo,要旨,与“虽与府吏要”(《孔雀东南飞并序》)中的“要”读音、意义均不同。
12.下列对材料有关内容的概述,不正确的一项是(3分)
A.材料一批驳了未充分理解就已经存在是非观念的现象,认为这是把没有当作有,如果这样,纵然夏禹再世,也无法理解。
B.孔子因为晏子侍奉三位国君都很顺利,怀疑他为人不端。晏子认为孔子故意歪曲别人的行为而妄加评论,不能称为君子。
C.对于为患中原的夷狄,各朝贤臣各持己见,主张各有异同,可归结为两大策略,文官儒臣主张和亲,武将兵家主张征伐。
D.陆羽因为没有成见,准确辨别出深潭泉水。苏东坡的宾客因心中早已存有“金华猪必美”的成见,而对普通猪大加称赞。
13.把材料中画横线的句子翻译成现代汉语。(8分)
(1)有幸见爱,无幸见恶,诽誉为类,声响相应,见行而从之者也。(4分)
(2)故自汉兴,忠言嘉谋之臣曷尝不运筹策相与争于庙堂之上乎?(4分)
14.如何破除成见?请结合材料一、材料二、材料三简要说明。(5分)
(四)阅读Ⅳ(本题共2小题,9分)
阅读下面这首宋诗,完成15~16题。
隆 中
曾 巩
志士固有待,显默非苟然。
孔明方微时,息驾隆中田。
出身感三顾,鱼水相后先。
开迹在庸蜀,欲正九鼎迁。
垂成中兴业,复汉临秦川。
平生许与际,独比管乐贤。
人材品目异,自得岂虚传?
15.下列对这首诗的理解和赏析,不正确的一项是(3分)
A.本诗与杜甫诗作《蜀相》都写到三顾茅庐、出山辅佐的史实,而侧重点有所不同。
B.“欲正”“垂成”等词隐含了对诸葛亮功业未竟的深切惋惜,情感表达含蓄深沉。
C.诸葛亮才干出众,一生忠心为国,其贤能超过了管仲、乐毅这样的先秦贤相名将。
D.诗歌以反问句收尾,肯定诸葛亮的才德,强调其声名确非虚传,使赞颂更具力度。
16.本诗一、二句以议论开篇,起到怎样的作用?请结合全诗简要分析。(6分)
(五)名篇名句默写(本题共1小题,6分)
17.补写出下列句子中的空缺部分。(6分)
(1)小月参加六朝古都南京研学游,每到一处都能怀想历史,产生千古兴亡之感,于是她借《桂枝香·金陵怀古》中的名句“ ▲ , ▲ ”来感叹六朝旧事已随流水消逝。
(2)小明沉迷游戏,荒废学业,张老师找他谈话,引用《离骚(节选)》中的“ ▲ , ▲ ”两句来提醒他时光流逝、岁月不居。
(3)与下图内容相契合的古诗文名句,可以是:“ ▲ , ▲ .”

二、语言文字运用(本题共5小题,18分)
阅读下面的文字,完成18~22题。
五月过了,太阳增强了它的威力,树木都把各自的伞伸张了起来,不想再争妍斗艳的时候,有少数的树木却开起了花来。石榴树便是这少数树木中的最可爱的一种。
石榴树有梅树的枝干,有杨柳的叶片,奇崛而不枯瘠,清新而不柔媚,这风度实兼备了梅柳之长,而舍去了梅柳之短。
最可爱的是它的花,那对于炎阳的直射毫不避易的深红色的花。单瓣的已够陆离,双瓣的更为华贵,那可不是夏季的心脏吗?
单那小茄形的骨朵已经就是一种奇迹了。你看,它逐渐翻红,逐渐从顶端整裂为四封,任你用怎样厚利的劈刀也都劈不出那样的匀称,可是谁用红玛瑙琢成了那样多的花瓶儿,而且还精巧地插上了花?
单瓣的花虽没有双瓣的豪华,但它有一段妙幻的演艺,红玛瑙的花瓶儿由希腊式的安普刺变为中国式的全嘦,殷、周时代古味盎然的一种青铜器。博古家所命名的各种锈彩,它都是具备着的。
你以为它真是盛酒的全要吗?它会笑你呢。秋天来了,它对自己的戏法 ▲ ,破口大笑起来,露出一口皓齿,那样透明光嫩的皓齿,你在别的地方还看见过吗?
我本来就喜欢夏天。夏天是整个宇宙向上的一个阶段,在这时使人的身心脱尽重重的束埠。因而我更喜欢这夏天的心脏。
有朋友从昆明回来,说昆明石榴特别大,(▲),酸者味更美。
禁不住唾津的潜溢了。
18.第一段画横线的部分,有人说不合逻辑,有人说很有表现力。你的看法是什么?请简要说明理由。(3分)
19.文中画波浪线的句子,如果改为“那是夏季的心脏吗?”,和原句相比表达上各有怎样的好处?(4分)
20.将下列语句填入文中括号内,最恰当的一项是(3分)
A.籽粒特别丰腴,有酸甜两种
B.有酸甜两种,籽粒特别丰腴
C.有特别丰腴的籽粒,有酸甜两种
D.有酸甜两种,有特别丰腴的籽粒
21.填入文中第六段横线上的词语,不恰当的一项是(3分)
A.乐不可支 B.得意忘形 C.欢天喜地 D.喜不自胜
22.某班级拟制作一期“校园四季”主题板报,其中“自然物语”栏目有一个介绍石榴的板块,安排了两幅石榴图片,请从本文中提取信息,为板报撰写一则介绍石榴花、果的文字。要求语言平实,不超过80个字。(5分)

三、写作(60分)
23.阅读下面的材料,根据要求写作。(60分)
①物多则贱,寡则贲。————《管子》
②(英可以为相,雄可以为将,)若一人之身兼有英雄,则能长世。————《人物志》
③会当凌绝顶,一览众山小。————杜甫
实现中华民族伟大复兴的中国梦,离不开人才支撑。正值国家和社会发展急需人才之际,以上材料引发了你怎样的联想和思考?请写一篇文章。
要求:选准角度,确定立意,明确文体,自拟标题;不要套作,不得抄袭;不得泄露个人信息;不少于800字。
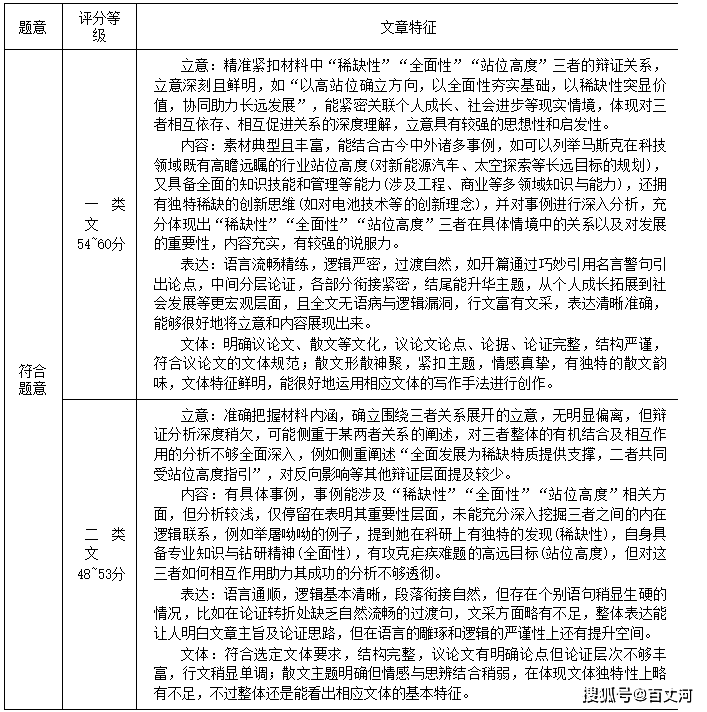
1.A【解析】本题考查对材料相关内容的理解和分析的能力。“而家庭梦是中国梦实现的前提”错误,由原文“国家好,民族好,家庭才能好……只有实现中华民族伟大复兴的中国梦,家庭梦才能梦想成真”可知,中国梦为家庭梦实现的前提。
2.C【解析】本题考查分析论证知识、整合信息的能力。“进行对比论证”错误。此处的“一方面……另一方面”属于互补关系,“一方面”强调家风对核心价值观的体现,即家风是核心价值观的缩影,“另一方面”强调核心价值观对家风的促进作用,即核心价值观通过家风传播。两者从不同角度阐释家风与核心价值观的互补关系,共同构成完整论证。
3.①更是一部家风教育的典范 ②教之以义方 ③却是价值观形成的重要起点
评分参考:每处1分,意思答对即可。如有其他答案,言之成理的酌情给分。第①处答出“家风教育”“典范”等关键信息即可,第②处引用表达“如何做人的教育”的句子即可,第③处答出“价值观形成”“起点”等关键信息即可。
【解析】本题考查知识迁移与表达连贯的能力。第①处,由两则材料家风主题及原文“教之以义方”等细节可知,此处应强调《与妻书》家风教育的重要意义,联系前句“不仅是……”,此处可填“更是一部家风教育的典范”;第②处,由材料一“家庭教育涉及很多方面,但最重要的是品德教育,是如何做人的教育。也就是古人说的‘爱子,教之以义方’”及横线后面的一句的解说可知,此处应填写“教之以义方”;第③处,由原文“家风虽然不能涵盖社会主义核心价值观的全部,但它是人们的价值观形成和精神成长的重要起点”可知,此处作为总结句,强调家风作为人生价值观起点的意义,因此可填“却是价值观形成的重要起点”。
4.示例:可增设社会中开展家风教育的创新模式与事例。
理由:①前后呼应:与材料二“误区与对策”相呼应,进一步分析如何解决“重学业轻品行”等问题,使内容更丰富。②相互补充:前两则材料侧重理念及理论阐述,新增案例可从理论到实践,三则材料互相补充,联系更紧密。
评分参考:内容概述2分,不一定要完全跟答案一样,能跟前面两则材料形成内在逻辑关系即可;阐述理由2分,理由能支撑示例即可。
【解析】本题考查文意贯通的能力。解答此类题目要分析前后语境,即分析材料一与材料二的相关内容,使增加的内容形成一种内在的逻辑联系。
5.①从图表中的调研数据可以看出当前家教与家风建设的诸多误区,如家长与孩子沟通少、缺少言传身教的渠道、重智轻德、重成才轻成人等。②家长应增强家庭教育的意识,牢记“父母是孩子的第一任老师”,只有落实“爱子,教之以义方”的古训,才能避免“爱之不以道,适所以害之也”的危害。③家长应重思家庭教育的本质与基础,家庭教育最重要的是品德教育,“重成才轻成人”的教育过于功利,家风是孩子价值观形成的重要起点,须以“爱国、诚信”等社会主义核心价值观重塑家教目标。④家长应积极探索家庭教育的方法:将家风的培育作为家庭教育工作的重要领域和重要课题,以新思维、新视角、新举措探索新的教育方法,多些用心的陪伴与沟通,言传身教,培育真正的人才。⑤相关部门应积极构建家庭、学校、社会协同育人体系,打造家风建设公共服务平台,帮助家庭走出误区。
评分参考:每点2分,答对三点给满分,意思答对即可。如有其他答案,言之成理的酌情给分。第①点答出“沟通少”“重智轻德”“重成才轻成人”等信息即可,第②点答出“家庭教育的意识”“落实……古训”“避免……危害”等信息即可,第③点答出“本质与基础”“价值观形成”“社会主义核心价值观”等信息即可,第④点答出“方法”“重要领域和重要课题”“探索新的教育方法”等信息即可,第⑤点答出“协同育人体系”“公共服务平台”等信息即可。
【解析】本题考查分析图表与知识应用的能力。解答此题要先找出图表和材料之间的内在关联,分析出在家风教育上的误区,再结合材料观点谈自己的看法。注意一定要依据图表内容和材料中的观点,不能完全主观臆断。
6. C【解析】本题考查理解文章相关内容的能力。A项,“吃完早饭后”表述不准确,应该是在吃早饭时。B项,“以至于没时间去跟拖拉机手打招呼”错误,原文是“他总不上北屋里去”,由下文可知,主要原因是他与女儿田燕闹翻了。D项,“坐在地上惶惶不安,知道女儿不会原谅他了”理解不当,原文提到田十方坐在地头,是觉得闺女老脾气发作了,又该老辈子挨教训了,但并没有体现出他“惶惶不安”的状态,也并未体现“知道女儿不会原谅他了”。
7.B【解析】本题考查分析、鉴赏文章内容和艺术特色的能力。“意在突出骡马大车的落后”分析错误,应是意在突出拖拉机的灵巧先进和拖拉机手田燕技术的娴熟高超。
8.①连用感叹句和五个“多”字,夸耀拖拉机春耕效果,赞美“千古以来的第一犁”的神奇,表现围观群众的喧闹与欢喜。②在叙事中插入大段语言描写,且将人物话语独立成段,省略说话者,行文灵活、有变化,语言简洁,结构紧凑,构成小说内在的张力美。
评分参考:每点2分,意思答对即可。如有其他答案,言之成理的酌情给分。答出连用感叹句、“多”字句的表达效果,以及体现出围观群众的喧闹与欢喜这一情感特点,2分;答出在叙事中插入大段语言描写、将人物话语独立成段、省略说话者这些行文特点,同时指出其行文灵活、有变化,语言简洁,结构紧凑并构成内在张力美的作用,2分。要点不全酌情扣分。
【解析】本题考查分析文章重点语段的作用的能力。文中通过使用一系列的感叹句,如“多暄腾!”“多熟!”“多透!”等,以及“多”字句,能够非常直观且强烈地传达出围观群众在看到拖拉机春耕时那种惊叹、赞叹的情绪。感叹句本身就带有强烈的情感抒发作用,而“多”字句则以一种强调的语气突出了春耕效果的优良,让读者仿佛能切身感受到群众看到这“千古以来的第一犁”所展现出的神奇之处时内心的震撼与欢喜,生动形象地渲染了现场热闹、欢快的氛围,使读者更易代入到当时那种充满新奇与喜悦的情境之中。在叙事过程中插入大段的语言描写,并且别出心裁地将人物话语独立成段,还省略了说话者,这是一种独特的行文处理方式。它打破了常规叙事按部就班交代人物、对话的模式,使得行文节奏灵活多变。读者在阅读时不会觉得单调、刻板,而是会有一种新鲜感,仿佛是在直接倾听现场众人七嘴八舌的话语,增强了故事的现场感和真实感。语言上,这样的安排让表述更加简洁明了,避免了过多烦琐的叙述来引出对话等,直接呈现话语内容,使关键信息能够快速传达给读者。从结构来看,这种灵活的处理方式使得小说的结构不再平铺直叙,而是产生了一种内在的张力美,就好像是有一股力量在推动着故事不断向前发展,让不同人物的话语、不同的情节片段之间形成一种紧密又富有变化的联系,使得整个文本更加紧凑,富有韵味,因此行文灵活、有变化,语言简洁,结构紧凑以及构成小说内在的张力美。
9.①叙写田燕驾驶拖拉机严肃、认真耕地的小细节,发掘出劳动中劳动者生命与人性的尊严、创造与责任的力量。②叙写农村开始使用拖拉机春耕这件小事件,展现中国古老土地上耕作方式的巨大变化,新的生产力的产生。③叙写农村中使用拖拉机耕地的热火朝天的小场景,揭示社会主义改造中中国广大农村开始出现全新的幸福生活。④取材于社会主义改造时期普通的现实生活,表达当时人们高涨的社会主义建设热情与奋发、昂扬的时代情绪,以普通小人物体现大主题。
评分参考:每点2分,答对三点给满分,意思答对即可。如有其他答案,言之成理的酌情给分。第①点答出通过叙写田燕耕地的小细节,发掘出劳动中劳动者生命与人性的尊严以及创造与责任的力量这一要点即可;第②点答出叙写拖拉机春耕小事,展现中国古老土地上耕作方式变化及新的生产力的产生这一内容即可;第③点答出叙写耕地小场景,揭示社会主义改造中农村全新幸福生活这一关键即可;第④点答出取材于社会主义改造时期普通生活,表达当时人们的社会主义建设热情与昂扬的时代情绪这一核心即可。
【解析】本题考查分析文章写作技巧的能力。文本一中对田燕驾驶拖拉机严肃、认真耕地这一细节进行了细致叙写,比如描写她操作拖拉机时“轻轻巧巧地扳扳圆盘子”等动作,展现出她对待劳动一丝不苟的态度。从这个小小的个体劳动细节切入,却能深入发掘出更深层次的内涵。通过一个小小的人物劳动细节,挖掘出了关乎劳动者品质以及劳动意义等多方面较为宏大的主题,体现了“从小里见大”。选择叙写农村开始使用拖拉机春耕这件在当时整个社会大背景下相对的“小事”,看起来只是一个村子里出现了新的耕种工具,改变了传统的耕种方式而已。但往深层次去看,它反映的是中国古老土地上耕作方式的巨大变革,意味着传统依靠畜力等较为落后的农耕方式开始向机械化的现代农耕方式转变,这代表着新的生产力的诞生。从一个村庄的小范围春耕情况,折射出了整个国家农业领域在特定历史时期(社会主义改造时期)生产力层面发生的重大变化,小小的事件背后蕴含着国家农业生产领域历史性跨越的大意义,很好地诠释了“从小里见大”。文本一描绘了农村中拖拉机耕地时热火朝天的小场景,众人围绕着拖拉机春耕,有欢呼雀跃的群众,大家对耕出的地充满好奇、赞叹,还有对这一新鲜事物的各种讨论等热闹画面。而透过这样看似平常的农村春耕小场景,实则揭示了在社会主义改造这一重要历史阶段中,中国农村正悄然开启全新的生活模式,这种全新的幸福生活正随着新的生产方式的到来而逐渐展开,预示着农村未来在生产、生活等多方面将迎来更大的改变,从一个小小的乡村春耕场景,揭示出了整个国家农村在时代变革下的大趋势、大变化,体现了从细微之处见宏大时代主题的特点。文本一取材于社会主义改造时期普通的现实生活,没有去选取那些惊天动地的重大历史事件,而是聚焦于农村日常的春耕场景、人物之间的相处等平凡之事。然而正是通过这些普通生活的呈现,能够让读者深切感受到当时人们那种高涨的社会主义建设热情,像群众对拖拉机春耕的热切关注、期待,以及大家围绕春耕展现出的积极参与、欣喜激动的状态等,都反映出整个时代人们奋发、昂扬的精神面貌,传达出那个特定时代的积极向上的情绪氛围,从普通生活的小切口反映出了整个时代的大情绪、大风貌,符合“从小里见大”的要求。
10. CEG 【解析】本题考查文言文断句的能力。(原文标点)今之读书者皆子瞻座上客,果有识古书之真伪,如陆羽之辨水者,必不以余言为谬也。
11. A 【解析】本题考查了解并掌握常见的文言实词、虚词的能力。A项,“独是成氏……”中的“独”是唯独的意思,相当于“却”,并非“难道”。B项,两句中的“适”都作动词,到……去。C项,“觉今是而昨非”中的“非”用作形容词。D项,“虽与府吏要”中的“要”音yāo,约定。
12.B【解析】本题考查筛选文中信息、归纳内容要点的能力。“孔子故意歪曲……不能称为君子”错误,“故意歪曲”错,原文是“今未见婴之行,而非其顺也”;晏子未指责孔子不是君子,原文中“君子……”一句,是晏子用来证明自己身子正,内心坦荡。
13.(1)(如果)幸运就会被人喜欢,不幸运就遭人厌恶,批评和赞美这类东西,就像声音与回声此响彼应一样,是要见到人的行为而随之产生的。
评分参考:关键点“幸”“响”各1分,句意2分。
(2)因此自汉朝兴起以来,那些献忠言、陈良策的贤臣,何尝不在朝堂之上运筹帷幄而互相争论呢?
评分参考:关键点“曷”“相与”各1分,句意2分。
【解析】本题考查理解并翻译文中句子的能力。翻译时直译与意译相结合,能直译的地方尽量直译,注重字字落实,不容易直译的就直译,注意重点字词的翻译。如第(1)句中的“幸”“响”,第(2)句中的“曷”“相与”。
14.①了解事物变化的道理,在思想上警惕主观成见的产生,避免无中生有。②面对与自己既有认知不符的情况时,要勇于依据事实去修正看法,放下成见。③全面了解事物的根本与源流,克服偏见,不拘泥于一时的利益得失。
评分参考:答出一点给2分,答出两点给3分,答出三点给5分,意思答对即可。如有其他答案,言之成理的酌情给分。第①点答出“警惕主观成见的产生”“避免无中生有”等关键点即可,第②点答出“与自己既有认知不符”“依据事实”“放下成见”等关键点即可,第③点答出“根本与源流”“克服”等关键点即可。
【解析】本题考查概括相关内容要点的能力。要先分析材料一、材料二、材料三的内容,理清三则材料在“成见”这一核心下各自的侧重点,再分三点分别作答,不宜将三则材料混在一起来作答。
【参考译文】
材料一:
追随业已形成的主见并把这种成见当作效法的对象,谁难道就没有效法的对象呢?为什么必须了解事物变化的道理然后拿自己内心里已有的观念相互印证,才会形成效法的对象呢?愚昧的人全都有自己效法的对象。还没有充分理解就已经存在是非的观念,这就好比今天到越国去而昨天就已经到达。这就是把没有当作有。(倘若)把没有当作有,即使是有神明的夏禹再世,尚且无法理解,我又将怎么办呢?
材料二:
孔子到齐国去,拜见齐景公,却不去拜见晏子。(他的学生)子贡问道:“拜见国君而不去见为他管理政事的人,行吗?”孔子说:“我听说晏子侍奉三位国君都很顺利,我怀疑他的为人(不端)。”晏子听说了孔子的话以后,说:“我晏婴世世代代都是齐国的百姓,如果不能保持好的品行,不能认识自己的过错,就不能在齐国自立。我听说,(如果)幸运就会被人喜欢,不幸运就遭人厌恶,批评和赞美这类东西,就像声音与回声此响彼应一样,是要见到人的行为而随之产生的。我听说,用一条心侍奉三位国君,是(为政)顺利的原因;用三条心侍奉一位国君,就不会顺利了。如今(孔子)并没有见到我的行为,却指责我的顺利。我听说,君子独自一人站立时,不会对自己的身影感到羞愧,独自一人睡觉,也不会对自己的魂灵感到羞愧。”孔子听说了晏子的话以后,说:“如今我对晏子说错了话,晏子讥讽我,这是我的老师啊。”
材料三:
史臣赞曰:夷狄为患中原,已经很久了!因此自汉朝兴起以来,那些献忠言、陈良策的贤臣,何尝不在朝堂之上运筹帷幄而互相争论呢?众人各持己见,主张虽有异同,然综观其要旨,终归不外乎两大策略。文官儒臣则力主和亲,武将兵家则高倡征伐,然而,他们都囿于一时的利害得失,未能深究匈奴问题的根本源流。
材料四:
从前有位高官赴任途中,在江边遇见黎圣陆羽,便邀请他一同品茶,他命仆人带着十几个陶罐渡江去取某处深潭的泉水。仆人返回时遇上大风,罐中泉水洒了一半,于是取江水注满。水送到后,陆羽将水罐轻轻摇动,端详片刻,便说“这不是潭水”。待品过多罐后,才指着一罐道:“这才是潭水。”高官追问仆人,仆人只好说出实情。(晏有一次,)苏东坡(苏轼)派人购买金华猪宴请宾客,途中猪逃走了,仆人便买来普通猪充数。宴席上宾客品尝后无不称赞猪美味。直到得知并非金华猪,众人方才相视而笑。这两件事的差别没有别的原因,只因苏东坡座上的宾客心中早存有“金华猪必美”的成见,而陆羽却毫无成见罢了。我平生不喜抱持成见,读书就依据书本本身判断,论事就针对事情本身分析,评文就围绕文章本身考量,皆因心中只存客观之见。如今读书人大多如同苏东坡宴席上的宾客,倘若真的有人识别古书真伪,能像陆羽辨水那般,必定不会认为我的话荒谬。
15.C【解析】本题考查理解和赏析诗歌内容与表达技巧的能力。诗中“独比管乐贤”意为诸葛亮在平生期许中,唯独自比于管仲、乐毅这样的贤才,“比”指“比作”,强调诸葛亮以“管乐”为标杆,而非对他们实际才能高低的评价。
16.①开宗明义提出“志士有待”的观点,启发思考,引人探究。②明确咏史方向,引导读者从特定视角理解诸葛亮的人生选择。③以议论统摄后文叙事,让史实服务于主题,避免简单罗列。
评分参考:每点3分,答出两点给满分,意思答对即可。如有其他答案,言之成理的酌情给分。第①点答出“开宗明义”“启发”等类似意思即可,第②点答出“明确咏史方向”“引导读者”等类似意思即可,第③点答出“统摄后文”“让史实服务于主题”等类似意思即可。
【解析】本题考查理解诗作表达技巧的作用的能力。题目要求分析诗中前两句议论的作用,须结合全诗内容。先抓观点,“志士固有待,显默非苟然”提出“志士等待时机,显达或隐默皆有缘由”,先明确此为核心观点。再关联全诗,后文写诸葛亮隆中隐居、受三顾出山等事,首句议论可统摄这些叙事,让史实围绕“志士有待”展开,避免简单罗列。考虑读者与主题,首句还能定咏史视角,引导读者理解诸葛亮的选择,同时提升诗作的探讨高度。最后组织语句作答即可。
17.(1)六朝旧事随流水 但寒烟衰草凝绿
(2)日月忽其不淹兮 春与秋其代序
(3)示例:小楼一夜听春雨 深巷明朝卖杏花/沾衣欲湿杏花雨 吹面不寒杨柳风
评分参考:每空1分,多字、漏字、错字等均不给分。第(3)句,诗文能与图相合即可。
【解析】本题考查默写名篇名句的能力。要注意抓住语境中的关键信息,如第(1)句中的“六朝”“流水”等,第(2)句中的“时光流逝”“岁月不居”等,第(3)句中的“雨”“花”等。
18.示例一:此句不合逻辑。既说树木都“不想再争妍斗艳”,又说“有少数的树木却开起了花来”,而开花正是争妍斗艳的表现,犯了“自相矛盾”的逻辑错误。
示例二:此句很有表现力。此句运用了拟人等手法,增强了表现力;此句采用看似矛盾的表达,突出少数树木的顽强生命力,增强了画面张力。
评分参考:观点明确给1分,理由有说服力给2分,意思答对即可。如有其他答案,言之成理的酌情给分。
【解析】本题考查分析语句逻辑的能力。题目要求判断首段画线句是否合逻辑、有无表现力。若持“不合逻辑”观点,须先指出矛盾点,即“不争妍斗艳”与“开花”相悖,再指出违反矛盾律,构成逻辑错误。若持“有表现力”观点,应紧扣“看似矛盾”,实则增强效果来分析,说明其能突出石榴树等少数树木的顽强生命力,强化画面张力×体现表达妙处。明确观点后,围绕核心理由展开,组织好答案的语句。
19.①原句以反问表示肯定,强调石榴花是夏季的心脏,赞美直接鲜明,情感炽热。②改句以询问方式拉近与读者的距离,容易引发共鸣,情感含蓄内敛。
评分参考:每点2分,意思答对即可。如有其他答案,言之成理的酌情给分。第①点答出“以反问表示肯定”“情感炽热”等类似意思即可,第②点答出“以询问方式”“引发共鸣”“情感含蓄内敛”等类似意思即可。
【解析】本题考查分析特定修辞表达效果的能力。题目要求对比原句与改句的表达好处,须从句式和情感入手。首先分析原句,原句是反问句,先明确句式特点,再结合语境,作者赞石榴花,反问能直接强化“石榴花是夏季的心脏”的判断,突出炽热赞美。再分析改句,改句是一般疑问句,须指出其以询问拉近距离的作用,结合情感表达,说明其能引发读者共鸣,且情感更含蓄。分别梳理两点,对应答案中句式与情感的关联。
20.A【解析】本题考查语句衔接的能力。“有酸甜两种”与后面的“酸者味更美”衔接,排除 B、D项;“籽粒特别丰腴”与前面的“石榴特别大”句式相同,所以选A项。
21.B【解析】本题考查正确使用词语的能力。B项,“得意忘形”指因心意得到满足而高兴得失去常态,带有贬义,与文中对石榴的喜爱、赞美的情感不符。A项,“乐不可支”形容快乐到了极点,符合石榴“破口大笑”的愉悦状态。C项,“欢天喜地”形容非常高兴,呼应后文“破口大笑”。D项,“喜不自胜”指高兴得自己都觉得受不了,形容喜悦到了极点,符合语境。
22.示例:石榴五月开花,花骨朵呈茄形。开花时从顶端均匀裂为四瓣,花色深红,有单瓣和双瓣之分。秋季果实成熟后,果皮常被撑裂,露出晶莹籽粒。
评分参考:季节、花形、花色、花瓣、特征中,答出四点给4分,语言平实、通顺、连贯给1分。
【解析】本题考查情境写作的能力。题目要求从材料中提取石榴花、果信息,写平实介绍文字,情境是用于班级的板报。先找材料中关于石榴花的信息,材料提到的信息有:五月开花,花骨朵是小茄形,顶端裂四瓣,花色深红,有单瓣、双瓣。再找有关石榴果的信息,材料的相关信息有:秋季果实成熟,会“破口大笑”,即果皮裂开,露出透明光嫩的籽粒。最后按季节梳理花、果特点,用平实语言串联成文,确保通顺简洁。
23.【写作提示】本题考查写作能力。
【材料解读】
三则材料从不同维度揭示了事物发展的关键规律,可分别提炼为“稀缺性”“全面性”与“站位高度”三大核心内涵,三者既各有侧重,又存在内在逻辑关联。
第一,《管子》“物多则贱,寡则贵”揭示了供需关系与价值的本质联系。当事物数量过剩时,其价值自然降低;而当事物因稀有、独特而难以获取时,价值便会突显。这里的“稀缺”不仅指物理数量的稀少,更包括独特性、不可替代性,如稀缺的技能、创新的思想、罕见的品质等。在资源有限的现实中,稀缺性是竞争的核心逻辑。个人若想在社会中立足,需培养“稀缺能力”。但需注意,稀缺性的价值需以“实用性”为前提,脱离实际需求的“稀缺”只会沦为空谈。
第二,《人物志》“若一人之身兼有英雄,则能长世”中的“英雄”在此处并非狭义的“英雄人物”,而是指“英”(智慧、洞察力)与“雄”(勇气、执行力)两种核心素养。句意强调个体若能兼具多元能力与品质,实现“全面发展”,才能获得长久的生命力。“全面性”并非“平均主义”,而是“核心能力+辅助素养”的有机结合。如同树木生长,既需主干挺拔(核心优势),也需枝叶繁茂(配套能力)。在复杂多变的环境中,单一技能易被替代,而兼具“智慧与行动”“理性与感性”的全面型人才,更能适应挑战、把握机遇,实现“长世”的可持续发展。
第三,杜甫“会当凌绝顶,一览众山小”以登山为喻,表明当人站在高处时,能突破局部视野的局限,俯瞰全局,洞察本质。这里的“站位高度”既指物理空间的海拔,更指思想境界、格局视野、目标追求的层次。站位高度决定认知深度。低站位者易困于细节、纠结于眼前利益;高站位者则能跳出局部看整体,透过现象看本质。无论是个人规划、团队管理,还是社会发展,“凌绝顶”的站位都是做出正确决策的前提。
由上述分析可知三者的辩证关联:稀缺性是价值的“显性标签”,但需以全面性为支撑,否则稀缺会因能力单一而失去持续价值;全面性是能力的“基础底盘”,但需以站位高度为指引,否则全面性会因方向迷茫而沦为盲目堆砌;站位高度是视野的“顶层设计”,但需以稀缺性与全面性为落地保障,否则高站位会因缺乏实干能力而沦为空谈。因此,要以高站位确立方向,以全面性夯实基础,以稀缺性突显价值,最终实现“立足长远、脱颖而出”的发展目标。
【参考立意】
①以高站位锚定方向,借全面性筑牢根基,凭稀缺性彰显价值,三者协同方能成就长远发展。
②站位高度决定人生格局,全面发展提供持久动力,稀缺特质打造核心优势,三者辩证统一,是突破平庸的关键。
③避免陷入“单一稀缺”的短视、“盲目全面”的低效、“空有站位”的虚浮,需以站位引领方向,以全面夯实基础,以稀缺突出特色。



【补充说明】
1.错别字等扣分
缺标题扣2分;每1个错别字扣1分,重复的不计;标点错误多的,酌情扣分。
2.字数等扣分
①600字或以上的文章,按评分标准评分,扣字数分。(每少50个字扣1分)
②600字以下的文章,30分以下评分,不再扣字数分。
③400字或以下的文章,20分以下评分,不再扣字数分。
④200字或以下的文章,10分以下评分,不再扣字数分。
⑤只写一两句话的,给1分或2分,不评0分。
⑥只写标题的,给2分,不评0分。
⑦完全空白、泄露个人信息的,评0分。