2026新教材北师大版高中数学必修二电子课本(PDF高清版)
开心田螺
2025-12-05 10:11:31
0

为了帮助高中生自主预习与有效复习,我们整理了2026新教材北师大版高中数学必修二电子课本,教材突出跨学科思维与实际应用能力的培养,下面以图片的形式呈现给大家,希望可以帮助到大家。

如需全套高中电子课本PDF版,请关注公众号“学霸书包”(ID:k12ziliao)回复:“电子课本

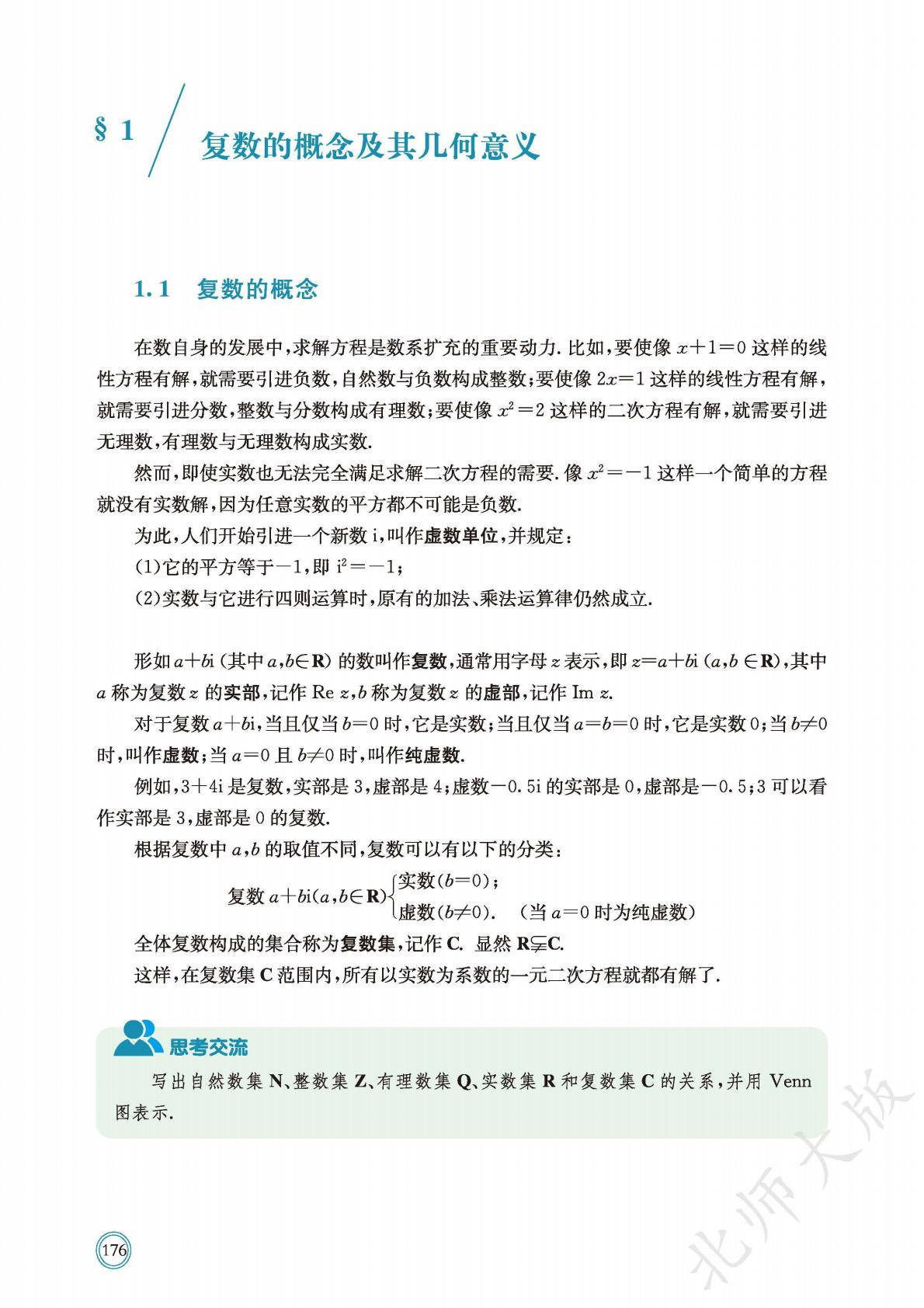
北师大版高中数学必修二电子课本在线阅读

《2026新教材北师大版高中数学必修二电子课本》就为您介绍到这里,资源来源于网络,仅为学习交流之目的进行分享,其版权均归原出版社及作者所有。

相关内容

热门资讯

法考知识点:物权编高频考点(二... 法考知识点:物权编高频考点(二)——所有权与用益物权(附真题详解) 物权编的核心考点——所有权(共有...
法考经验分享 | 稻香里的法考... 初心如磐:检徽之下,再启新程 我是丹东铁路运输检察院的一名检察干警,入检生涯即将迈入第五个年头。 身...
速看!210所高校拟新增硕博点... 对于27考研党而言,近期最值得关注的重磅消息莫过于2026年度学位授权审核动态调整名单的陆续公示。全...
2027宁波大学设计专硕769... A 真题试卷答案部分: 2025年宁波大学769艺术设计评论考研真题试卷与参考答案 2024年宁波大...
正在公示!郑州14名校长入选 经个人申报、市县遴选推荐、专家评审 拟确定马大志等122名中小学校(园)长 作为河南省“十五五”中小...
青岛盟诺学校:西北、港大+伯克... 2026申请季已渐近尾声。当四封来自加州大学伯克利分校的录取通知轰轰烈烈地抵达盟诺校园,点燃了整个申...
留学生求职网站性价比高:客观评... 据公开行业数据显示,超过 50% 的留学生选择回国发展,70% 的毕业生面临即时就业压力,热门岗位的...
2026新人教版高中化学必修(... 2026年学生将迎来新版教材,新教材将更加重视思维和阅读!为了方便广大学生在暑假预习新学期的课本知识...
小学二升三每天一道练习题——第... 步骤一:先算出乐乐一共有多少钱 1大杯6元,买3大杯: 6x3=18(元) 还剩4元,所以总钱数: ...
深圳市福田区荔园小学学子亮相央... 4月,深圳市福田区荔园小学(通新岭)205名学子受邀登上中央广播电视总台《2026 CMG 4・23...