2026年春季初三学生部分科目将迎来新版教材,新版教材特别强调知识之间的联系和实际生活中的应用!为方便广大初中生更好地了解新教材内容,我们特别整理了2026春季新教材沪教版九年级化学下册电子课本,以图片的形式呈现给大家。
如需全套初中电子课本PDF版,请关注公众号“学霸书包”(ID:k12ziliao)回复:“电子课本”
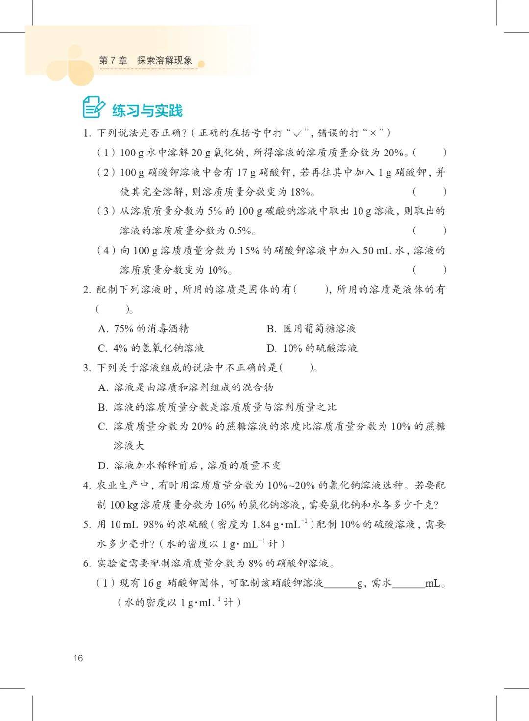
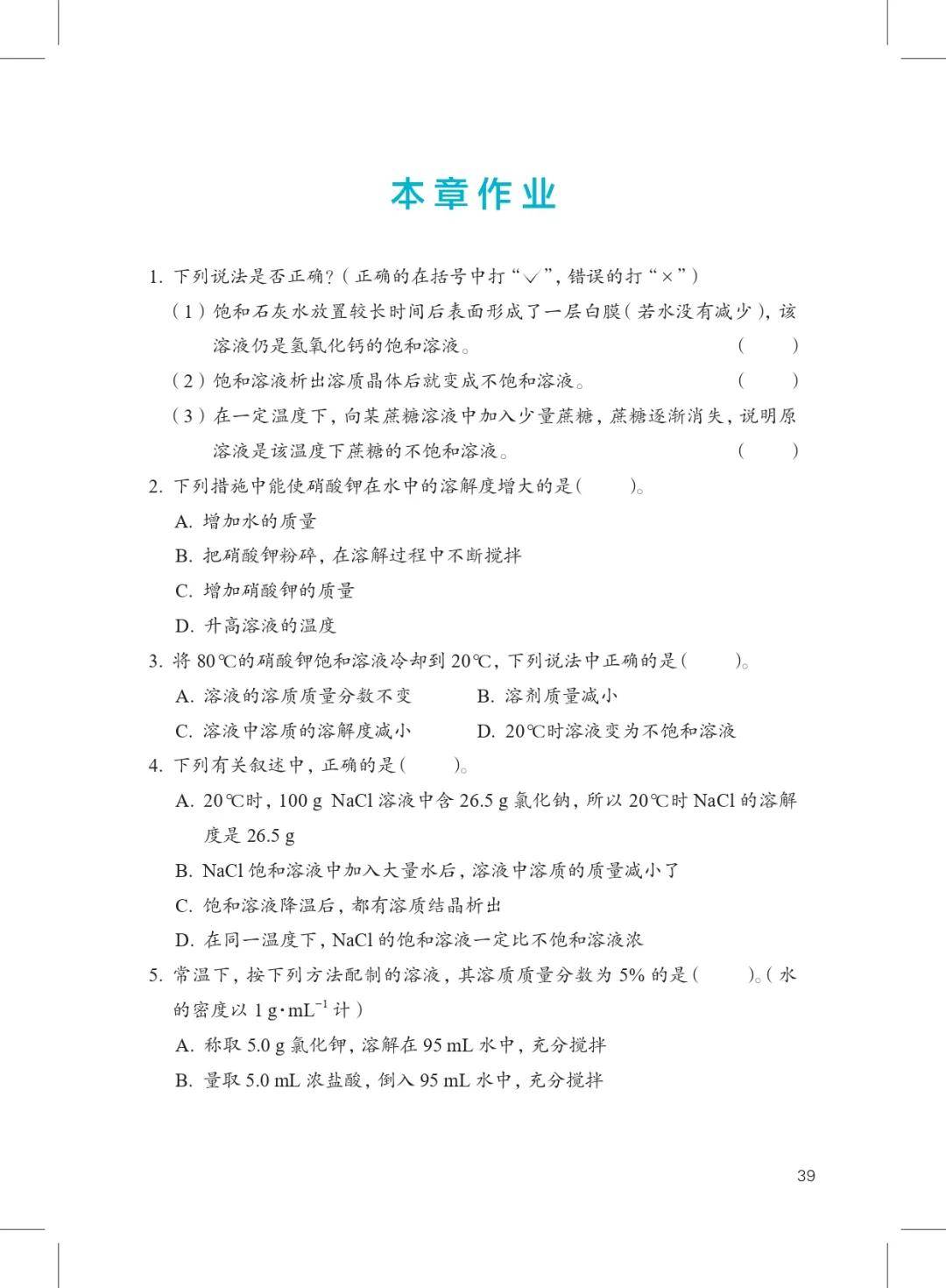
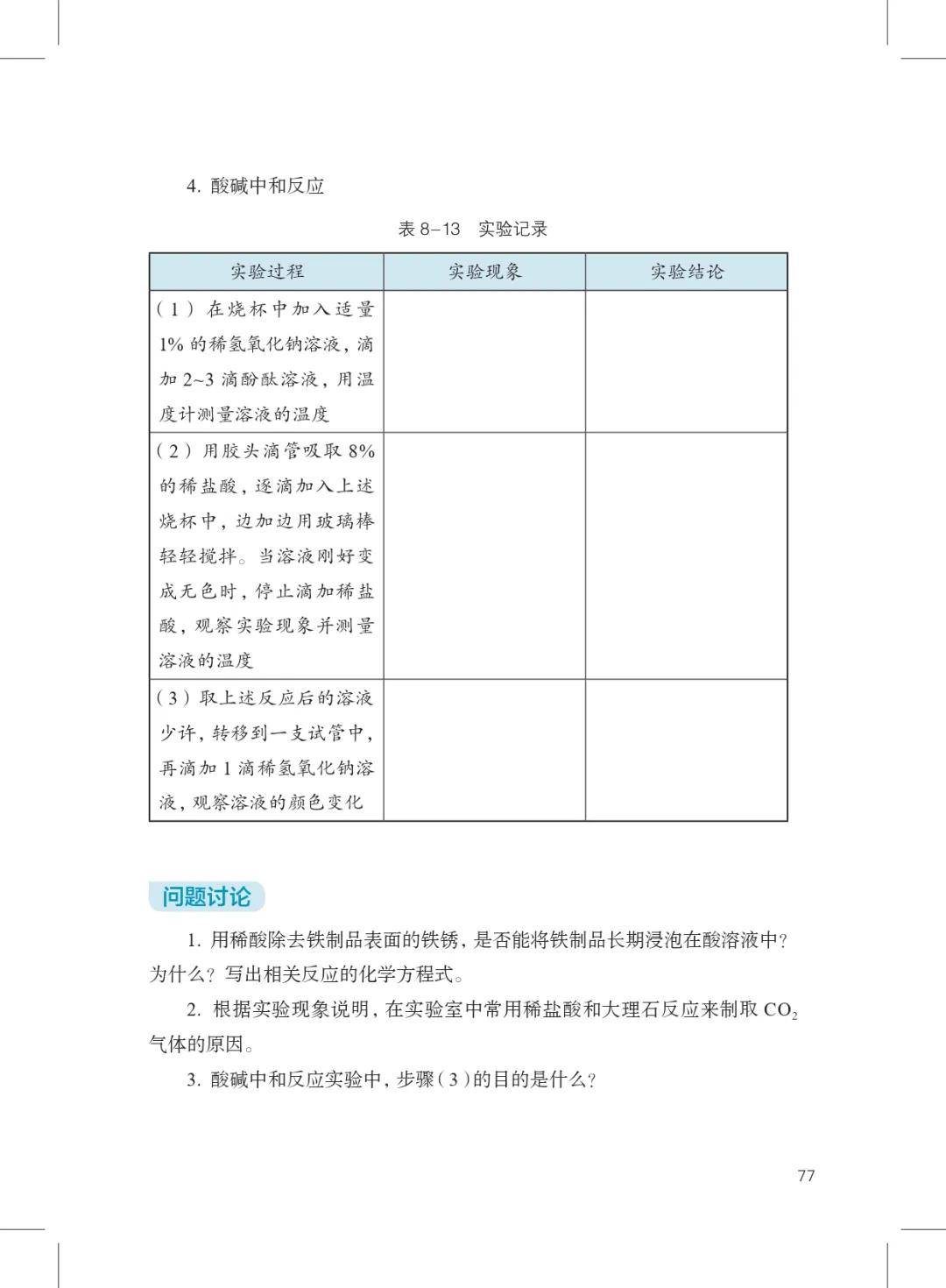
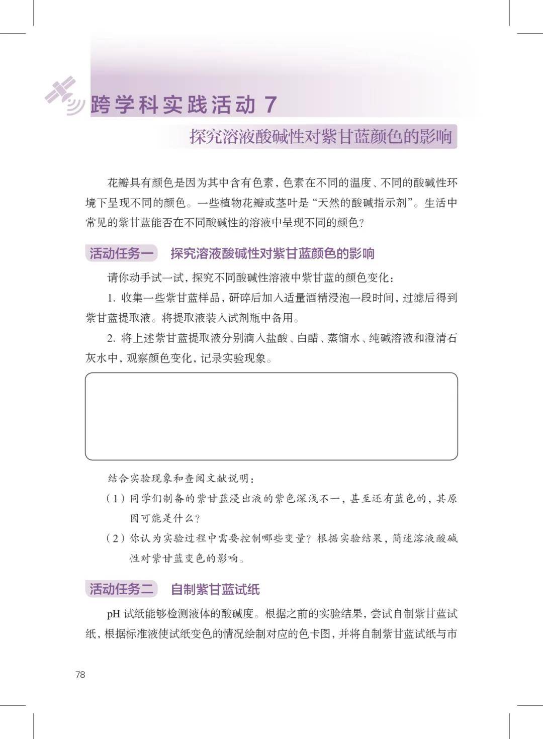
沪教版九年级化学下册电子课本图片版在线阅读




































































































































《2026春季沪教版九年级化学下册电子课本(新教材)》就为您介绍到这里,资源来源于网络,仅为学习交流之目的进行分享,其版权均归原出版社及作者所有。