2026新教材人教版高中生物必修一电子课本(PDF高清版)
开心田螺
2025-12-10 10:24:47
0

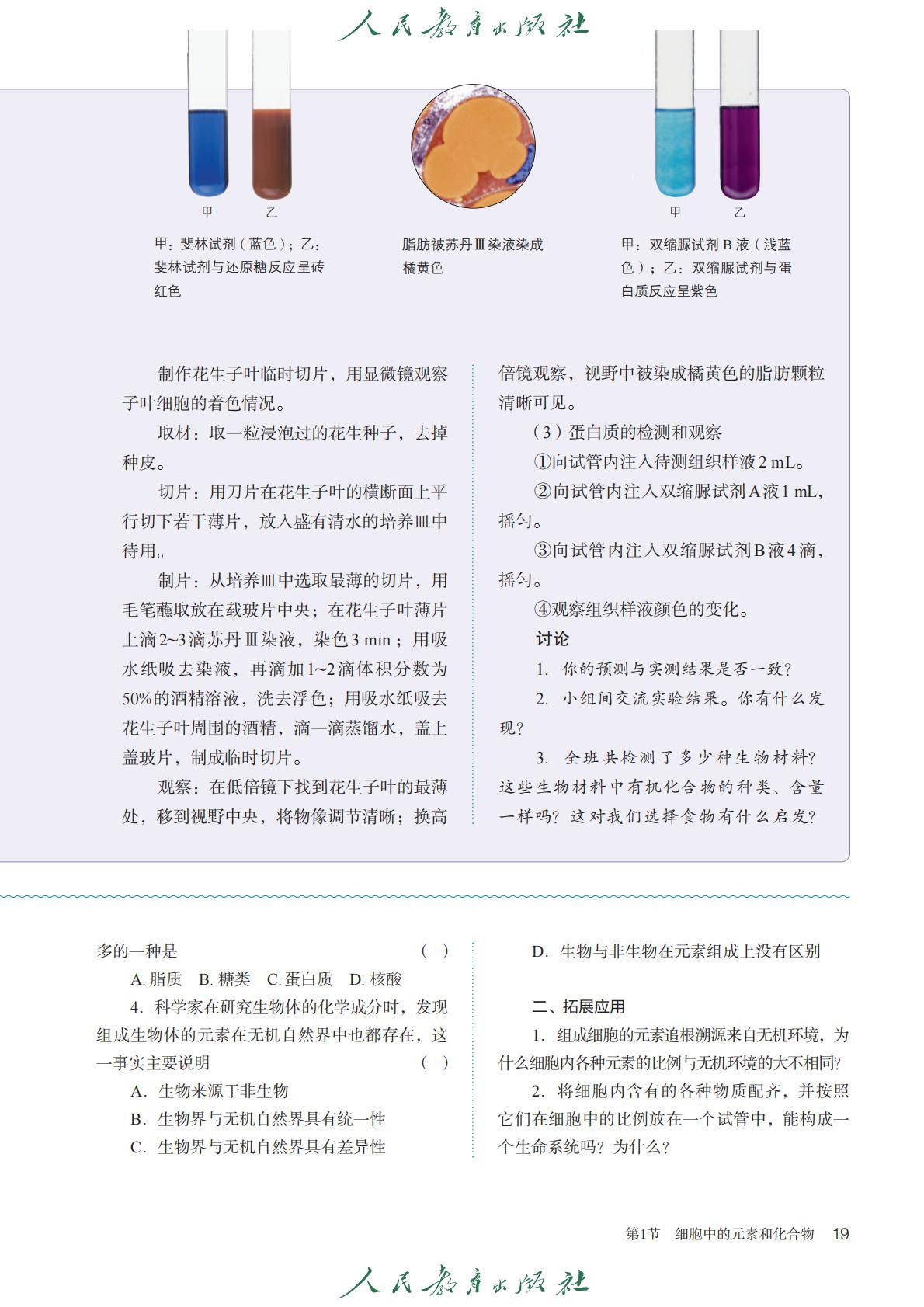
为了帮助高中生自主预习与有效复习,我们整理了2026新教材人教版高中生物必修一电子课本,教材突出跨学科思维与实际应用能力的培养,下面以图片的形式呈现给大家,希望可以帮助到大家。

如需全套高中电子课本PDF版,请关注公众号“学霸书包”(ID:k12ziliao)回复:“电子课本

人教版高中生物必修一电子课本在线阅读

《2026新教材人教版高中生物必修一电子课本》就为您介绍到这里,资源来源于网络,仅为学习交流之目的进行分享,其版权均归原出版社及作者所有。

相关内容

热门资讯

从艺术舞台到运动场 厦门教育为... 厦门网讯 (文/厦门日报教育工作室首席专家 佘峥 通讯员 林蓁蓁 陈莉莉 图/厦门市教育局 提供(除...
“南航拒绝赔偿,也没有书面道歉... 澎湃新闻记者 段彦超 实习生 施雨暄 消费者温先生日前向澎湃公众互动平台“”投诉称,他购买的南方航空...
“内部推荐”考研“包录取”?劝... 一年一度的“研考季”即将拉开帷幕 2026年全国硕士研究生 笔试将在12月20日至22日进行 在这不...
一位资深班主任总结:那些能进第... 作者:香克斯 在孩子的成长过程中,父母的教育方式起着至关重要的作用。 一位资深班主任经过多年观察发现...
打骂孩子后,一定要说这3句话补... 文/婷妈 深夜十一点,朋友发来一条带着哭腔的语音:“我刚又没忍住,吼了女儿,还打了她的手心。她哭着睡...
“辽宁幼儿园老师虐童案”一审择... 新京报记者 郑钰涵 制作 罗伟伟 ▲新京报我们视频出品(ID:wevideo) 12月9日,记者从被...
“见周XX就投票”,学生称班级... 齐鲁晚报·齐鲁壹点记者 周小涵 李家澍 近日,有河南的学生反映,其所在的班级群内有人下发通知,号召给...
这个00后女孩的AI公司太厉害... “我57岁,给24岁的学生打工,还自己掏了搬家费。” 一条看似离谱的LinkedIn动态,把硅谷冬天...
【西口关注】河曲县中小学校长赴... 12月8日上午,河曲县中小学校长一行前往太原市迎泽区第二实验小学开展了一场以安全教育为主题的观摩学习...
2025年下半年中小学教师资格... 考前提醒 2025年下半年中小学教师资格考试面试将于12月6日至7日举行。为确保考生顺利应考,小豹提...