对大学毕业生而言,最终就业质量的高低,除了受到成绩排名、实习实践经历等“硬件”条件的影响,受求职态度、求职方法和技巧等“软件”的影响也非常大。在“硬件”条件一定的情况下, 掌握正确的求职方法和技巧,对毕业生顺利就业和高质量就业至关重要。来看看求职面试做哪些准备吧?
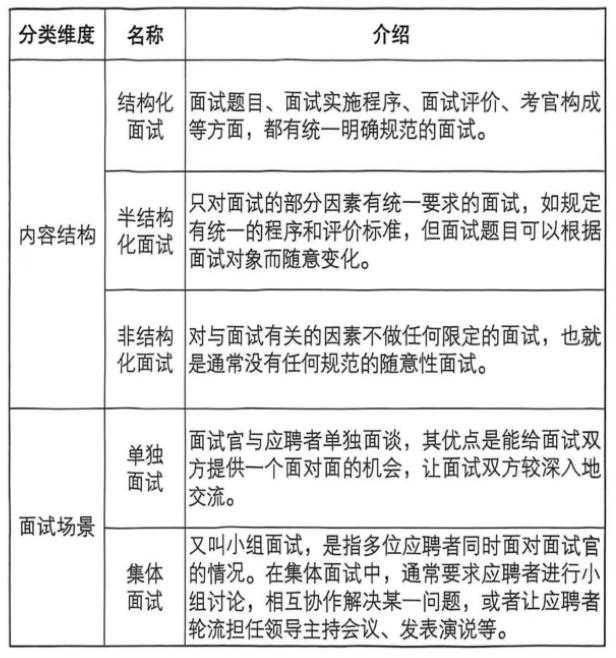
一、面试的形式和种类
面试是一种经过组织者精心设计,在特定场景下,以面试官与应聘者面对面交谈和观察为主要手段,由表及里测评应聘者的知识、能力、经验等有关素质的一种考试活动。面试是用人单位考核求职者最常用的方式,也基本上是所有求职者必须经历的一关。
面试有许多种形式,依据面试内容与要求,大致可分为以下几种。



二、面试前的准备
调整面试心态
如何在面试期间将自身通过长期学习而具备的语言优势、技能优势、思想理论等各方面才能综合展现出来,需要面试者在面试前调整好心态,积极主动、细心筹划、从容面对。
遇事沉着,冷静三思,随机应变。在就业面试当中,考官们的问题往往是很难预测的。有些问题也许令求职者陷入困境甚至难堪的窘迫。这其实是考官的一种策略,需要求职者具备一定的面试对策。
(1)仔细聆听,耐心分析,确定考官测试内容。
话不在多,在于精炼;语不在深,在于准确。面试者要时刻保持思路上的清晰和理智。即使面对自己不熟悉的问题和情况,也要保持稳定情绪,把握好自己的节奏,不要被考官带入各种面试“陷阱”中去,乱了方寸,从而导致面试失败。
(2)思维不必过于拘泥,畏首畏尾,束缚自己的发挥
在面试过程中,对于回答问题时不小心出现的纰漏,面试者应随机应变,深入浅出,轻松而不失幽默地自圆其说。面试中,多做换位思考,确定考查的内容和方向,也可采用非常规的思考方式,切入话题,表达要婉转流畅。
(3)面对质疑,恪守人格,展现宽容大气处世之道。
面试时,往往会遇到考官的各种“刁难”甚至“挑衅”。面试者应具备足够的心理准备和承受能力,避免被考官破坏情绪扰乱节奏。对于特殊面试职位可能会出现比较敏感的问题,考官目的在于测试面试者的应变能力和智力水平,面试者切记不可针锋相对,应采取委婉、含蓄、大度的方式缓解尴尬的面试气氛,智慧地回答面试问题。
注重面试礼仪
礼仪包括穿着、仪态、仪容、礼貌等内容。合乎礼仪的行为会体现出求职者的教养,是“加分项”;而“失礼”很可能会招致不好的第一印象,从而使求职者输在求职面试的“起跑线”上。
(1)穿着。无论男女,穿着方面都应该相对正式。男士宜着正装,穿皮鞋,是否打领带可以视情况而定。女士可以着套裙,穿皮鞋,鞋跟可以略高,但要兼顾舒适。穿着避免暴露、花哨,不必盲目追求品牌,整洁、正式、得体即可。
(2)交谈。说话时要注意遣词造句,态度谦虚而不失自信。要控制语速和音量,既要让对方能听清,又不能有嘈杂感以致不舒服。说话时眼睛应该自然地看着对方,切忌上下扫视、挤眉弄眼和眼神飘忽。对方说话时,应注意倾听,不要随便打断,可以通过语气词、表情、颔首、微笑等方式给予回应。
(3)坐立。俗话说,站有站相,坐有坐相。站相和坐相通常会体现一个人的修养,必须子以重视。比如,站要站直,不卑不亢,双手自然下垂;坐要坐正,目视前方,双手自然放在双腿上。如果求职者担心坐姿松垮,可选择凳子前沿三分之一的位置落座。这一位置能够帮助求职者“被动”端坐。
(4)妆容。应该保持面部清洁,检查口腔是否有食物残渣和口气,头发是否干净、整齐、无头屑。女士最好化淡妆,妆容不宜过于浮夸,应大方得体。
了解求职单位的
基本情况、招聘职位和行业状况
面试前多了解求职单位和其所在行业的信息,有助于面试时心中有数,有的放矢。
(1)了解求职单位:求职单位的历史、发展状况、主要业务、部门介绍、主要客户、产品品牌、单位文化、新闻动态等。
(2)了解应聘职位:对应聘者的需求(学历、技能、品质等)和工作职责(面试时的核心依据)。
对于一些技术性岗位的面试,除了要做好常规的面试准备以外,还应针对可能问到的与专业知识相关的问题,进行必要的复习和准备。对于一些职能类岗位,要针对性地了解一下该岗位日常的职责、相关的政策法规等。
(3)了解行业状况:行业发展态势、行业领先的公司、未来发展趋势。
现场面试的软硬件准备
(1)身份证、证书、照片;两三份最新版本的简历;与应聘职位或公司有关的“特别文件”;笔和笔记本。
(2)提前查询交通线路,提前15分钟到达。
网络面试的注意事项
(1)设置时间提醒。网络面试不同于现场面试,没有现场排队等候面试等环节,应聘者更容易错过面试时间。因此建议应聘者提前在手机或者闹钟上设置好时间提醒,提前10分钟左右做好面试准备。
(2)调试好设备。首先,保证网络顺畅、画质清晰,避免面试期间出现卡顿或中断。其次,面试之前调试一下镜头,通过预览画面,调整光线和摄像头角度,来使自己呈现出最佳的面试状态。再次,注意展示良好的精神面貌。面试的时候面向摄像头说话,展示出自信与果敢。
(3)准备合适的面试环境。首先,网络面试不同于现场面试,面试官不仅会看到应聘者,也能够看到他周围的环境,最好找一面白墙做背景墙,在摄像头拍到的范围内尽量干净整洁。其次,找到一个相对安静的面试环境,周围尽量不要有嘈杂声,否则也会影响面试效果。
(4)修改头像和昵称。网络面试有可能会借助热门的即时通信软件,也有可能会使用专门的网络面试平台。无论使用什么样的渠道,网络虚拟形象中的头像和昵称都是必然存在的。关于头像,建议应聘者准备一张自己满意的形象照(例如简历中的证件照,便于对方加深对你的印象)。关于昵称,建议应聘者使用实名或网申投递简历时用人单位要求的简历命名格式,例如“学校学历专业姓名”做一下微调,变成“姓名学校学历专业”,即使网络平台对昵称长度有限制也不会遮挡姓名。
未雨绸缪,方能有备无患,从面试内容和评价标准来说,网络面试和现场面试并没有本质的区别。需要格外注意的是,网络面试对应聘者提出了更多的设备要求,需要准备的硬件条件更多。
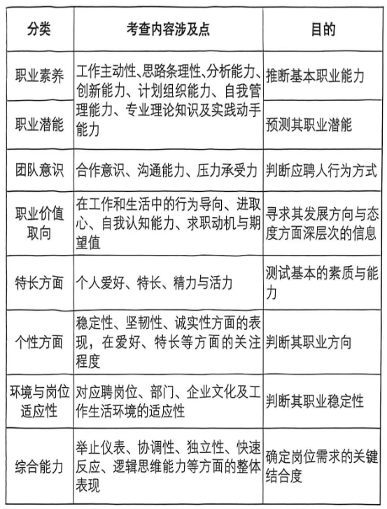
三、面试考查能力要点

四、结构化面试常见问题




上一篇:如何用一个字证明你不是AI
下一篇:机械类专业:就业稳定