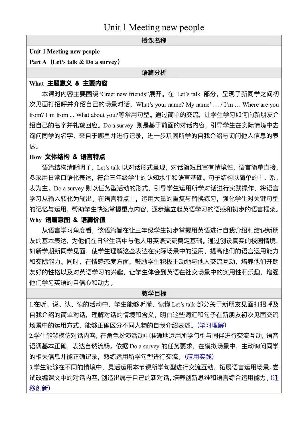
这是2026 春人教 PEP 版三年级下册英语 Unit 1 Meeting new people(结识新朋友)单元整体教学设计,完全贴合教材,围绕 “人与社会” 主题,整合了对话、词汇、语音、读写和项目活动等 6 个语篇,通过 “Greet new people → Introduce new students → Play a game → The polite girl → My neighbour → Describe others” 六课时递进式设计,覆盖 “结识新朋友、自我介绍、礼貌交流” 等核心任务,是英语教师高效备课、精准教学的绝佳参考!

以下为部分截图,具体看完整PDF文件









- 精准词汇与句型训练:通过对话、词汇和语音课,系统学习 where、from、UK、China 等核心词汇,以及 “What's your name?”“I'm from...”“Where are you from?” 等重点句型,帮助孩子在真实语境中掌握音、形、义,告别死记硬背。
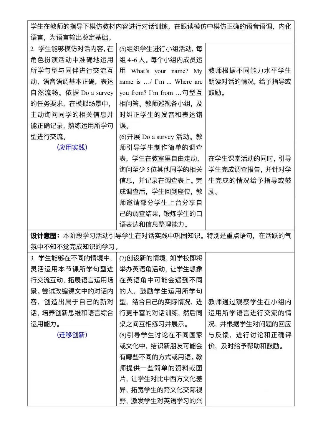
- 分层递进,循序渐进:从 “学习理解” 到 “应用实践” 再到 “迁移创新”,每个课时目标清晰,难度逐步提升,如从模仿对话到完成调查报告,再到创编新对话,让孩子在 “跳一跳,够得着” 的练习中不断获得成就感。
培养素养,提升综合能力
- 听说读写全面发展:通过 “Let's talk”“Do a survey”“Read and write” 等活动,全面提升孩子的听力理解、口语表达和阅读分析能力;通过 “制作美食节海报” 等项目活动,培养动手能力和合作精神。
- 跨文化与价值引领:通过了解不同国家在结识新朋友时的文化习俗差异,如问候方式、礼仪等,拓宽孩子的跨文化认知,同时培养礼貌待人、热心帮助他人的优秀品质,增强对英语学习的兴趣和自信心。
衔接新学期,建立学习自信
- 情境化学习,告别枯燥:用 “新学期新同学见面”“偶遇邻居” 等生动有趣的校园、家庭场景,让孩子在玩中学、做中学,主动开口说英语,激发学习兴趣。
- 结构化知识,高效掌握:清晰的单元主题框架图和语篇关联设计,帮助孩子构建基于 “结识新朋友” 主题的结构化知识,大大提升学习效率,建立 “我能学好英语” 的自信心。